C/ EDUARDO TORROJA 39 (FUENLABRADA). Ver mapa
La fabricación de envases, bolsas, sacos y todo tipo de embalajes de plástico. Manipulación, transformación, semielaboración, manufacturación y marroquinería de productos de plásticos. Distribución y venta, por si mismo o por medio de delegados, al por mayor y alpor menor de los referidos productos.
no disponible
25/07/2019
7 años
3.000,00 €
0.5M €
Madrid
-
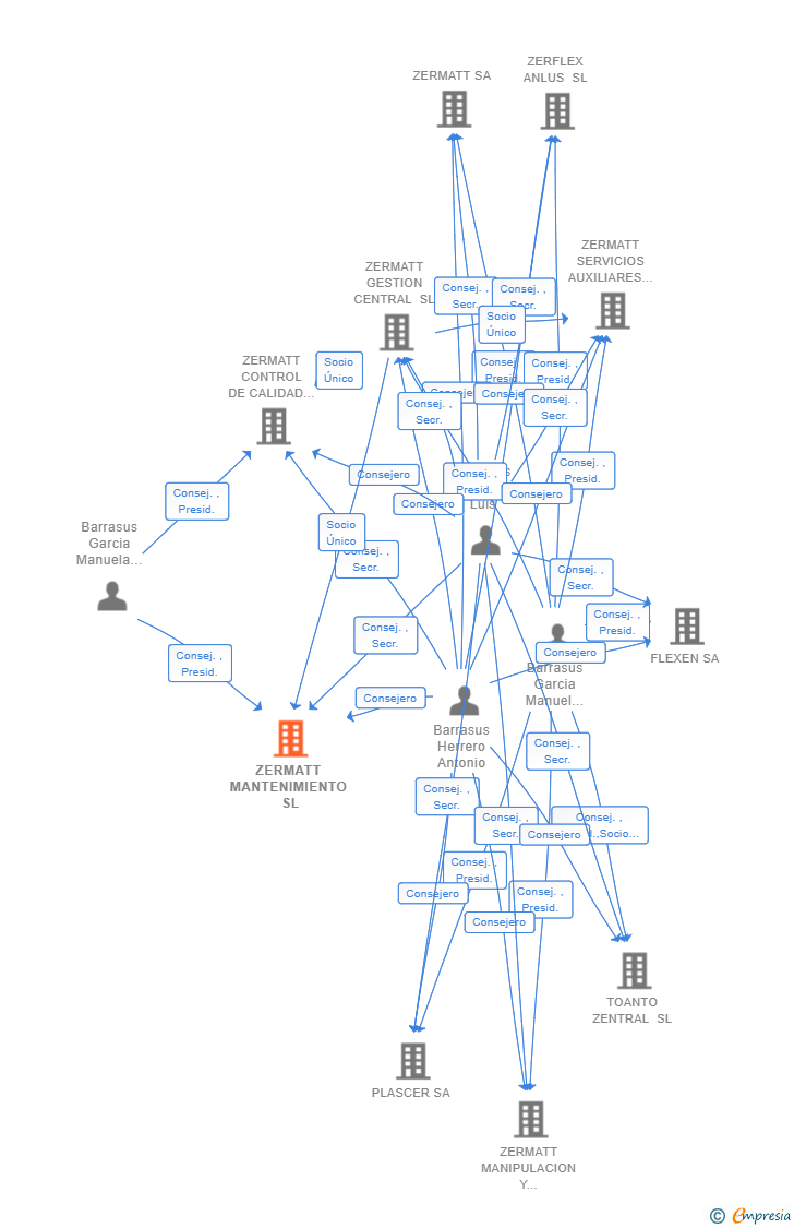
Consejo de administración
Información sobre balances y cuentas de resultados de ZERMATT MANTENIMIENTO SL depositados en el Registro Mercantil de Madrid en los últimos ejercicios.
| Ejercicio Disponibilidad | 2019 Inmediata | 2020 Inmediata | 2021 Inmediata | 2022 Inmediata | Consultar en Axesor | |
| Consultar en Axesor | ||||||

Resumen cronológico de actos publicados en las ediciones digitales de Boletines Oficiales (BORME, BOE, BOPI) inscritos por ZERMATT MANTENIMIENTO SL o en los que participa indirectamente.
Publicación en el BORME de los siguientes nombramientos:
| Apoderados Mancomunados |
Publicación en el BORME de los siguientes nombramientos:
| Apoderados Mancomunados |
Se constituye la empresa con fecha 6 de septiembre de 2019 mediante escritura pública. La empresa se crea con un capital social inicial de 3.000,00 Euros e inicia su actividad el 25 de julio de 2019. El domicilio social en el momento de su constitución se establece en C/ EDUARDO TORROJA 39 (FUENLABRADA). La empresa indica que su actividad es La fabricación de envases, bolsas, sacos y todo tipo de embalajes de plástico. Manipulación, transformación, semielaboración, manufacturación y marroquinería de productos de plásticos. Distribución y venta, por si mismo o por medio de Delegados, al por mayor y alpor menor de los referidos productos.
Publicación en el BORME de los siguientes nombramientos:
| Presidente | |
| Consejero | |
| Consejeros | |
| Secretario |
| Informe axesor 360º | Informe de Crédito | Perfil Comercial de Empresa | |
| Importe de ventas y número de empleados | ![]() | ![]() | ![]() |
| Información mercantil y comercial | ![]() Completa | ![]() Completa | ![]() Básica |
| Administradores y dirigentes | ![]() | ![]() | ![]() Solo dirigentes |
| Empresas relacionadas (accionistas, participadas,…) | ![]() | ![]() | ![]() |
| Categoría crediticia y probabilidad de incumplimiento de pago | ![]() | ![]() | ![]() |
| Impagos (RAI y Asnef Empresas) e incidencias judiciales | ![]() | ![]() | ![]() |
| Balance y cuenta de pérdidas y ganancias | ![]() Completo | ![]() Extracto | ![]() |
| Ratios y magnitudes económico-financieras | ![]() Completo | ![]() Extracto | ![]() |
| Representación gráfica de empresas relacionadas | ![]() | ![]() | ![]() |
| Comparativa del balance con la media del sector | ![]() | ![]() | ![]() |
| Estado de flujos de efectivo y de cambios en el patrimonio neto | ![]() | ![]() | ![]() |
| Fuentes de financiación y avales | ![]() | ![]() | ![]() |
| Subvenciones, concursos/subastas públicas y marcas | ![]() | ![]() | ![]() |
| Acceder | Acceder | Acceder |
ZERMATT MANTENIMIENTO SL inscrita en el Registro Mercantil de Madrid.
capital social de la empresa es de 3.000,00 euros y tiene una facturación anual inferior a 500.000 euros.