C/ BARRAU 1 7º C - CP 41.018 (SEVILLA). Ver mapa
Actuar como sociedad holding mediante la participación en el capital de entidades residentes y no residentes en territorio español.
no disponible
06/03/2020
6 años
150.754,00 €
-
Sevilla
-
Administrador único
Información sobre balances y cuentas de resultados de VIOCU PATRIMONIAL SL depositados en el Registro Mercantil de Sevilla en los últimos ejercicios.
| Ejercicio Disponibilidad | 2019 3 horas | 2020 3 horas | 2021 3 horas | 2022 3 horas | Consultar en Axesor | |
| Consultar en Axesor | ||||||
| Entidad | Relación | Entidad/Relación | Desde | Hasta |
|---|---|---|---|---|
| De Las Cuevas Jimenez Gonzalo | Apod. | De Las Cuevas Jimenez Gonzalo Apod. | 03/01/2023 | |
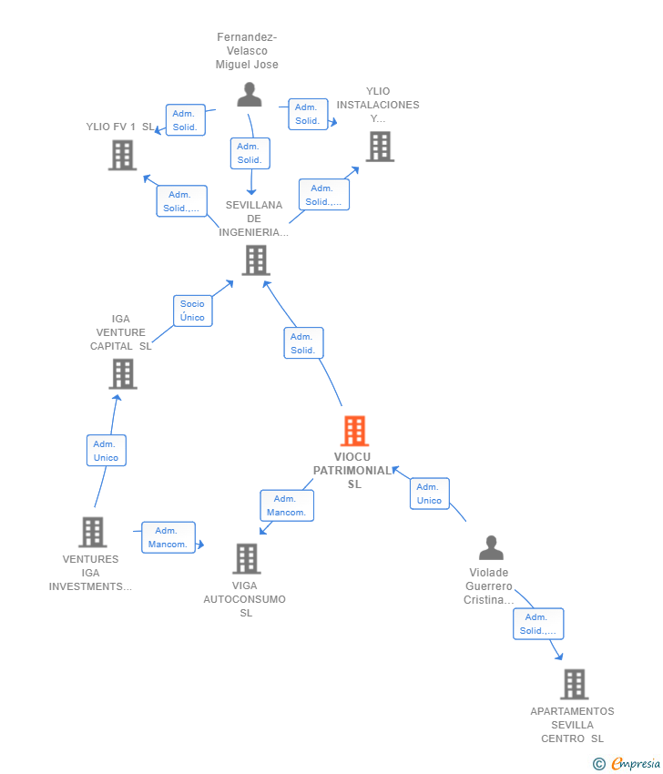
| Violade Guerrero Cristina Marta | Adm. Unico | Violade Guerrero Cristina Marta Adm. Unico | 17/03/2020 |

Resumen cronológico de actos publicados en las ediciones digitales de Boletines Oficiales (BORME, BOE, BOPI) inscritos por VIOCU PATRIMONIAL SL o en los que participa indirectamente.
Los socios o accionistas de la empresa han ampliado en 147.734 € el capital social de la sociedad. Esta ampliación incrita en el Registro Mercantil, incrementa el capital social en un 4891.85 %, dejando el capital social de la sociedad en 150.754€.
| Capital social anterior: | 3.020 € |
| Aumento de capital: | 147.734 € |
| Capital social resultante: | 150.754 € |
| % incremento: | 4891.85 % |
Publicación en el BORME de los siguientes nombramientos:
| Administradores Solidarios |
|
Publicación en el BORME de los siguientes nombramientos:
| Administradores Mancomunados |
|
Se constituye la empresa con fecha 17 de marzo de 2020 mediante escritura pública. La empresa se crea con un capital social inicial de 3.020,00 Euros e inicia su actividad el 6 de marzo de 2020. El domicilio social en el momento de su constitución se establece en C/ BARRAU 1 7º C - CP 41.018 (SEVILLA). La empresa indica que su actividad es Actuar como sociedad holding mediante la participación en el capital de entidades residentes y no residentes en territorio español.
| Informe de Crédito | Informe Mercantil, Incidencias y Vinculaciones | Perfil Comercial de Empresa | |
| Capital social actual y evolución | ![]() | ![]() | ![]() |
| Información mercantil y comercial | ![]() | ![]() | ![]() Básica |
| Administradores y dirigentes | ![]() | ![]() Solo administradores | ![]() Solo dirigentes |
| Empresas relacionadas (accionistas, participadas,…) | ![]() | ![]() | ![]() |
| Incidencias judiciales y procedimientos concursales | ![]() | ![]() | ![]() |
| Impagos en el fichero RAI | ![]() | ![]() | ![]() |
| Impagos en el fichero Asnef Empresas | ![]() | ![]() | ![]() |
| Categoría crediticia y probabilidad de incumplimiento de pago | ![]() | ![]() | ![]() |
| Extracto del balance y cuenta de pérdidas y ganancias | ![]() | ![]() | ![]() |
| Ratios y magnitudes económico-financieras | ![]() | ![]() | ![]() |
| Acceder | Acceder | Acceder |
VIOCU PATRIMONIAL SL inscrita en el Registro Mercantil de Sevilla.
capital social de la empresa es de 150.754,00 euros.