CL DE LA MAR ROJA, 42-50, ZONA ACTIV. LOG. ZAL (BARCELONA). Ver mapa
El ejercicio de la actividad de transitario de envios terrestres, maritimos, fluviales y aereos de mercancias por cuenta de terceros en españa y en el extranjero, etc.
no disponible
22/04/2024
2 años
100.000,00 €
-
Barcelona
-
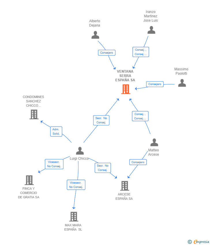
Consejo de administración
| Entidad | Relación | Entidad/Relación | Desde | Hasta |
|---|---|---|---|---|
| Matteo Arcese | Presid. | Matteo Arcese Presid. | 05/06/2024 | |
| Matteo Arcese | Consej. Del. Solid. | Matteo Arcese Consej. Del. Solid. | 05/06/2024 | |
| Iranzo Martinez Jose Luis | Consej. Del. Solid. | Iranzo Martinez Jose Luis Consej. Del. Solid. | 05/06/2024 | |
| Luigi Chicco | Secr. No Consej. | Luigi Chicco Secr. No Consej. | 05/06/2024 | |
| Matteo Arcese | Consej. | Matteo Arcese Consej. | 21/05/2024 | |
| Massimo Paolotti | Consej. | Massimo Paolotti Consej. | 21/05/2024 | |
| Alberto Dejana | Consej. | Alberto Dejana Consej. | 21/05/2024 | |
| Iranzo Martinez Jose Luis | Consej. | Iranzo Martinez Jose Luis Consej. | 21/05/2024 |

Resumen cronológico de actos publicados en las ediciones digitales de Boletines Oficiales (BORME, BOE, BOPI) inscritos por VENTANA SERRA ESPAÑA SA o en los que participa indirectamente.
Publicación en el BORME de los siguientes nombramientos:
| Presidente | |
| Secretario No Consejero | |
| Consejeros Delegados Solidarios |
Se constituye la empresa con fecha 21 de mayo de 2024 mediante escritura pública. La empresa se crea con un capital social inicial de 100.000,00 Euros totalmente desembolsados. e inicia su actividad el 22 de abril de 2024. El domicilio social en el momento de su constitución se establece en CL DE LA MAR ROJA, 42-50, ZONA ACTIV. LOG. ZAL (BARCELONA). La empresa indica que su actividad es EL EJERCICIO DE LA ACTIVIDAD DE TRANSITARIO DE ENVIOS TERRESTRES, MARITIMOS, FLUVIALES Y AEREOS DE MERCANCIAS POR CUENTA DE TERCEROS EN ESPAÑA Y EN EL EXTRANJERO, ETC.
Publicación en el BORME de los siguientes nombramientos:
| Consejeros |
| Informe de Crédito | Informe Mercantil, Incidencias y Vinculaciones | Perfil Comercial de Empresa | |
| Capital social actual y evolución | ![]() | ![]() | ![]() |
| Información mercantil y comercial | ![]() | ![]() | ![]() Básica |
| Administradores y dirigentes | ![]() | ![]() Solo administradores | ![]() Solo dirigentes |
| Empresas relacionadas (accionistas, participadas,…) | ![]() | ![]() | ![]() |
| Incidencias judiciales y procedimientos concursales | ![]() | ![]() | ![]() |
| Impagos en el fichero RAI | ![]() | ![]() | ![]() |
| Impagos en el fichero Asnef Empresas | ![]() | ![]() | ![]() |
| Categoría crediticia y probabilidad de incumplimiento de pago | ![]() | ![]() | ![]() |
| Extracto del balance y cuenta de pérdidas y ganancias | ![]() | ![]() | ![]() |
| Ratios y magnitudes económico-financieras | ![]() | ![]() | ![]() |
| Acceder | Acceder | Acceder |
VENTANA SERRA ESPAÑA SA inscrita en el Registro Mercantil de Barcelona.
capital social de la empresa es de 100.000,00 euros.