Explotación de red pública de telecomunicaciones, servicios de comunicaciones electrónicas y televisión, radio, telefonía y transmisión de datos. La gestión indirecta del servicio de televisión. La prestación de servicios detelecomunicaciones a través de redes de comunicación electrónica. La explot.. La construcción y reparación de todo tipo de edificios, tanto residenciales como no residenciales. La ingeniería civil, incluyendo la construcción de todo tipo de redes, tanto eléctricas, de telecomunicaciones e incluso de fluidos. Las actividades de construcción especializada, como demoliciones, pr.
CNAE 6190 - Otras actividades de telecomunicaciones
B54522404
06/10/2010
9 años
(Extinguida el 13/01/2020)
7.000,00 €
2.5M €
Murcia
41
Administradores mancomunados
Información sobre balances y cuentas de resultados de TVHORADADA MAR MENOR SL depositados en el Registro Mercantil de Murcia en los últimos ejercicios.
| Ejercicio Disponibilidad | Consultar en Axesor | |||||
| Consultar en Axesor | ||||||










Resumen cronológico de actos publicados en las ediciones digitales de Boletines Oficiales (BORME, BOE, BOPI) inscritos por TVHORADADA MAR MENOR SL o en los que participa indirectamente.
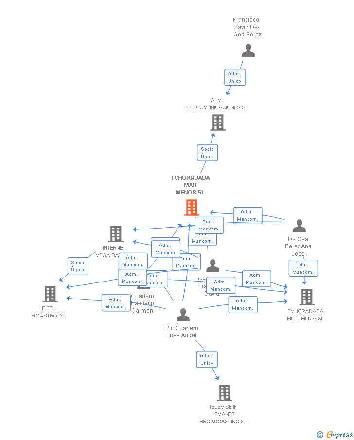
Con fecha 13 de enero de 2020, las sociedades INTERNET GUARDAMAR SL, , INTERNET VEGA BAJA SL, , INTERNET ALMERIA SL, , GRUPO TVHORADADA SL y BITEL BIGASTRO SL han sido absorbidas por la sociedad TVHORADADA MAR MENOR SL .
Se disuelve la sociedad por fusión.
Publicación en el BORME de los siguientes nombramientos:
| Administradores Mancomunados |
Cambio del Organo de Administración: Administrador único a Administradores mancomunados.
Publicación en el BORME de los siguientes nombramientos:
| Apoderados Solidarios |
Publicación en el BORME de los siguientes ceses-dimisiones:
| Administradores Mancomunados |
Cambio del Organo de Administración: Administradores mancomunados a Administrador único.
Publicación en el BORME de los siguientes nombramientos:
| Apoderados Mancomunados/Solidarios |
Se modifica parcialmente la actividad de la sociedad. Las nuevas actividades que se incluyen en el objeto social de la sociedad son:
La construcción y reparación de todo tipo de edificios, tanto residenciales como no residenciales. La ingeniería civil, incluyendo la construcción de todo tipo de redes, tanto eléctricas, de telecomunicaciones e incluso de fluidos. Las actividades de construcción especializada, como demoliciones, pr
Traslado del domicilio social de la empresa situado en PLAZA SAN FRANCISCO 4 (PILAR DE LA HORADADA). siendo el nuevo domicilio situado en C/ RIO BORINES, Nº 58 (ALCAZARES (LOS))..
Publicación en el BORME de los siguientes nombramientos:
| Administradores Mancomunados |
Se constituye la empresa con fecha 2 de diciembre de 2010 mediante escritura pública. La empresa se crea con un capital social inicial de 7.000,00 Euros e inicia su actividad el 6 de octubre de 2010. El domicilio social en el momento de su constitución se establece en PLAZA SAN FRANCISCO 4 (PILAR DE LA HORADADA). La empresa indica que su actividad es Explotación de red pública de telecomunicaciones, servicios de comunicaciones electrónicas y televisión, radio, telefonía y transmisión de datos. La gestión indirecta del servicio de televisión. La prestación de servicios detelecomunicaciones a través de redes de comunicación electrónica. La explot.
| Informe axesor 360º | Informe de Crédito | Perfil Comercial de Empresa | |
| Importe de ventas y número de empleados | ![]() | ![]() | ![]() |
| Información mercantil y comercial | ![]() Completa | ![]() Completa | ![]() Básica |
| Administradores y dirigentes | ![]() | ![]() | ![]() Solo dirigentes |
| Empresas relacionadas (accionistas, participadas,…) | ![]() | ![]() | ![]() |
| Categoría crediticia y probabilidad de incumplimiento de pago | ![]() | ![]() | ![]() |
| Impagos (RAI y Asnef Empresas) e incidencias judiciales | ![]() | ![]() | ![]() |
| Balance y cuenta de pérdidas y ganancias | ![]() Completo | ![]() Extracto | ![]() |
| Ratios y magnitudes económico-financieras | ![]() Completo | ![]() Extracto | ![]() |
| Representación gráfica de empresas relacionadas | ![]() | ![]() | ![]() |
| Comparativa del balance con la media del sector | ![]() | ![]() | ![]() |
| Estado de flujos de efectivo y de cambios en el patrimonio neto | ![]() | ![]() | ![]() |
| Fuentes de financiación y avales | ![]() | ![]() | ![]() |
| Subvenciones, concursos/subastas públicas y marcas | ![]() | ![]() | ![]() |
| Acceder | Acceder | Acceder |
TVHORADADA MAR MENOR SL fué una empresa constituida el 06/10/2010 y extinguida el 13/01/2020 inscrita en el Registro Mercantil de Murcia. y con domicilio en Alcázares, LosSu clasificación nacional de actividades económicas era Otras actividades de telecomunicaciones.
capital social de la empresa es de 7.000,00 euros y tiene una facturación anual superior a 2.500.000 euros.
TVHORADADA MAR MENOR SL tiene 4 cargos directivos en activo y 1 cargos directivos históricos.