Cnae 4941. A) el transporte terrestre, maritimo y aereo de toda clase de mercancias, tanto en el ambito nacional como en el internacional, con cualesquiera vehiculos y medios mecanicos propios para ellos. B) el arrendami. ...
CNAE 4941 - Transporte de mercancías por carretera
A08133928
09/05/1961
65 años
900.000,00 €
2.5M €
Barcelona
61
Administrador único
Información sobre balances y cuentas de resultados de TRANSPORTES SOLAZO SA depositados en el Registro Mercantil de Barcelona en los últimos ejercicios.
| Ejercicio Disponibilidad | 2019 Inmediata | 2020 Inmediata | 2021 Inmediata | 2022 Inmediata | Consultar en Axesor | |
| Consultar en Axesor | ||||||

Resumen cronológico de actos publicados en las ediciones digitales de Boletines Oficiales (BORME, BOE, BOPI) inscritos por TRANSPORTES SOLAZO SA o en los que participa indirectamente.
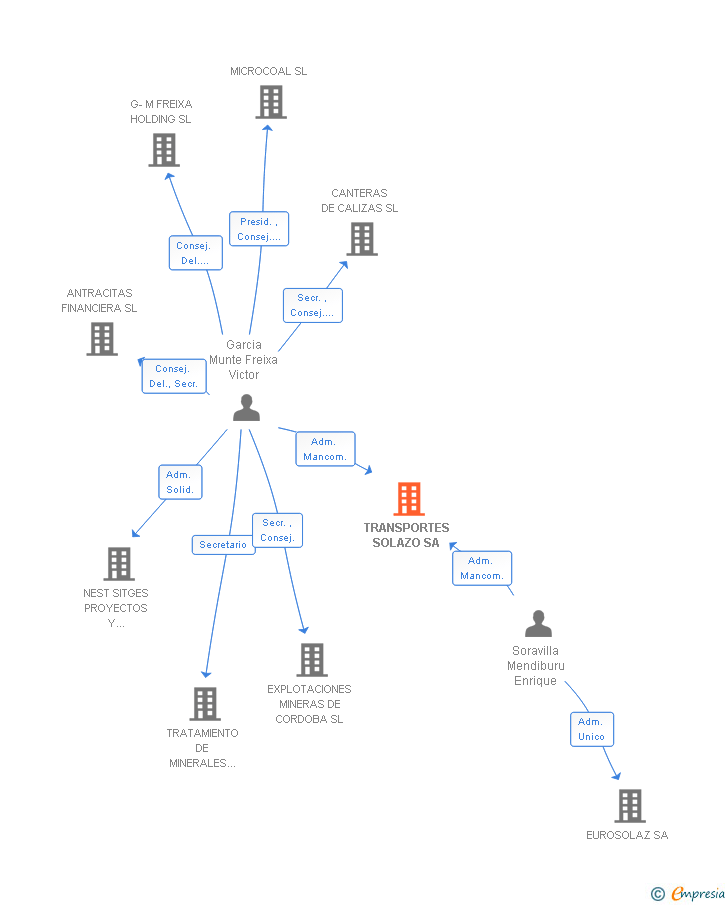
Con fecha 5 de septiembre de 2019, la sociedad EUROSOLAZ SA ha sido absorbida por la sociedad TRANSPORTES SOLAZO SA .
De conformidad con lo previsto en el artículo 43 de la Ley 3/2009, de 3 de abril, sobre Modificaciones Estructurales de las Sociedades Mercantiles (LME), se hace público que los socios por unanimidad de la sociedad Transportes Solazo, S.A., ejerciendo las competencias propias de l... Ver más
| Absorbente |
|
| Absorbida |
Publicación en el BORME de los siguientes revocaciones:
| Administrador Único | |
| Apoderados |
Publicación en el BORME de los siguientes depositos-de-proyectos-de-fusion-por-absorcion:
| Absorbente |
|
| Absorbida |
Publicación en el BORME de los siguientes depositos-de-proyectos-de-fusion-por-absorcion:
| Absorbente |
|
| Absorbida |
El capital social de la empresa se reduce en un 45.45 % (reducción de 410.000 €). De esta forma, tras la reducción de capital, la sociedad pasa de tener 902.000€ de capital social a 492.000€. Esta reducción de capital fue inscrita en el Registro Mercantil con fecha 26 de febrero de 2019.
| Capital social anterior: | 902.000 € |
| Reducción de capital: | 410.000 € |
| Capital social resultante: | 492.000 € |
| % reducción: | 45.45 % |
Los socios o accionistas de la empresa han ampliado en 408.000 € el capital social de la sociedad. Esta ampliación incrita en el Registro Mercantil, incrementa el capital social en un 82.93 %, dejando el capital social de la sociedad en 900.000€.
| Capital social anterior: | 492.000 € |
| Aumento de capital: | 408.000 € |
| Capital social resultante: | 900.000 € |
| % incremento: | 82.93 % |
| MODIFICACION Y REFUNDICION DE LOS ESTATUTOS SOCIALES. |
DELEGACION AL ORGANO DE ADMINISTRACION PARA EL ESTABLECIMIENTO DE LA PAGINA WEB.
La sociedad cambia su actividad pasando a ser la nueva actividad o actividades de la empresa:
Cnae 4941. A) el transporte terrestre, maritimo y aereo de toda clase de mercancias, tanto en el ambito nacional como en el internacional, con cualesquiera vehiculos y medios mecanicos propios para ellos. B) el arrendami. ..
De acuerdo con lo establecido en el artículo 318 de la Ley de Sociedades de Capital se comunica que la compañía ha procedido a reducir su capital en la suma de 410.000 euros mediante la amortización de 50 acciones en autocartera de valor nominal cada una 8.200 euros, según acuerdo... Ver más
|
Publicación en el BORME de los siguientes revocaciones:
| Administradores Mancomunados |
Se convoca Junta General Ordinaria de Accionistas, que se celebrará en Avenida Diagonal, 429, 1.ª planta, de Barcelona, el día 29 de septiembre de 2017, a las 12.30 horas, en primera convocatoria, y el siguiente día 30 a la misma hora, de no alcanzarse quórum suficiente en primera... Ver más
|
Se convoca Junta General Ordinaria de Accionistas, que se celebrará en Avenida Diagonal, 429, 1.ª planta, de Barcelona, el día 15 de junio de 2016, a las 12 horas, en primera convocatoria, y el siguiente día 16 de junio, a la misma hora, de no alcanzarse quórum suficiente en prime... Ver más
|
Se convoca Junta General de Accionistas, que se celebrará en avenida Diagonal, 429, 1.ª planta, de Barcelona, el día 20 de octubre de 2015, a las 17:00 horas, en primera convocatoria, y el siguiente día 21, a la misma hora, de no alcanzarse quórum suficiente, en primera convocator... Ver más
|
Al amparo del artículo 171 de la Ley de Sociedades de Capital, al haberse producido el cese de un administrador mancomunado, convoco Junta General extraordinaria que tendrá lugar en Barcelona, avinguda Diagonal, 429, 1.ª planta, el próximo día 7 de julio a las 17 horas en primera ... Ver más
|
Se convoca Junta General Ordinaria de Accionistas, que se celebrará en la notaría de D. Tomás Giménez Duart (Calle Balmes, 182, de Barcelona), el día 22 de julio de 2014, a las 17 horas en primera convocatoria, y el siguiente día 23 a la misma hora de no alcanzarse quórum suficien... Ver más
|
Publicación en el BORME de los siguientes revocaciones:
| Adm. Mancom. | |
| Represent.143 RRM |
| Informe axesor 360º | Informe de Crédito | Perfil Comercial de Empresa | |
| Importe de ventas y número de empleados | ![]() | ![]() | ![]() |
| Información mercantil y comercial | ![]() Completa | ![]() Completa | ![]() Básica |
| Administradores y dirigentes | ![]() | ![]() | ![]() Solo dirigentes |
| Empresas relacionadas (accionistas, participadas,…) | ![]() | ![]() | ![]() |
| Categoría crediticia y probabilidad de incumplimiento de pago | ![]() | ![]() | ![]() |
| Impagos (RAI y Asnef Empresas) e incidencias judiciales | ![]() | ![]() | ![]() |
| Balance y cuenta de pérdidas y ganancias | ![]() Completo | ![]() Extracto | ![]() |
| Ratios y magnitudes económico-financieras | ![]() Completo | ![]() Extracto | ![]() |
| Representación gráfica de empresas relacionadas | ![]() | ![]() | ![]() |
| Comparativa del balance con la media del sector | ![]() | ![]() | ![]() |
| Estado de flujos de efectivo y de cambios en el patrimonio neto | ![]() | ![]() | ![]() |
| Fuentes de financiación y avales | ![]() | ![]() | ![]() |
| Subvenciones, concursos/subastas públicas y marcas | ![]() | ![]() | ![]() |
| Acceder | Acceder | Acceder |
TRANSPORTES SOLAZO SA inscrita en el Registro Mercantil de Barcelona. y con domicilio en BarcelonaSu clasificación nacional de actividades económicas es Transporte de mercancías por carretera.
capital social de la empresa es de 900.000,00 euros y tiene una facturación anual superior a 2.500.000 euros.
TRANSPORTES SOLAZO SA tiene 2 cargos directivos en activo y 4 cargos directivos históricos.
La empresa está auditada por De Dou Reales Eugeni.