C/ LOS COMUNES, 2 C 40450 (NAVA DE LA ASUNCION). Ver mapa
A) todo tipo de transporte por carretera. B) comercio al por mayor y al por menor. Distribución comercial. Importación y exportación. C) la adquisición por cualquier título, venta y arrendamiento o cesión de toda clase de bienes muebles e inmuebles, así como la urbanización, parcelación, agrupación,.
no disponible
04/12/2014
11 años
38.000,00 €
0.5M €
Ávila
Administradores solidarios
Información sobre balances y cuentas de resultados de TRANSPORTES NAVACAN 2014 SL depositados en el Registro Mercantil de Ávila en los últimos ejercicios.
| Ejercicio Disponibilidad | 2019 Inmediata | 2020 Inmediata | 2021 Inmediata | 2022 Inmediata | Consultar en Axesor | |
| Consultar en Axesor | ||||||
| Entidad | Relación | Entidad/Relación | Desde | Hasta |
|---|---|---|---|---|
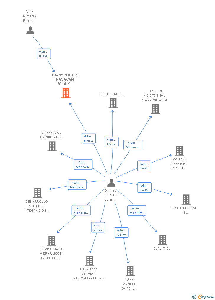
| Juan Manuel Garcia Garcia | Adm. Solid. | Juan Manuel Garcia Garcia Adm. Solid. | 26/02/2025 | |
| Javier Martin Gutierrez | Adm. Solid. Supl. | Javier Martin Gutierrez Adm. Solid. Supl. | 26/02/2025 | |
| Juan Manuel Garcia Garcia | Adm. Unico | Juan Manuel Garcia Garcia Adm. Unico | 26/02/2025 | |
| Garcia Garcia Juan Manuel | Adm. Unico | Garcia Garcia Juan Manuel Adm. Unico | 14/05/2021 | |
| Garcia Garcia Juan Manuel | Adm. Solid. | Garcia Garcia Juan Manuel Adm. Solid. | 20/01/2015 | 14/05/2021 |
| Diaz Armada Ramon | Adm. Solid. | Diaz Armada Ramon Adm. Solid. | 20/01/2015 | 14/05/2021 |

Resumen cronológico de actos publicados en las ediciones digitales de Boletines Oficiales (BORME, BOE, BOPI) inscritos por TRANSPORTES NAVACAN 2014 SL o en los que participa indirectamente.
Con fecha 27 de febrero de 2025, mediante la correspondiente escritura ha quedado incrito en el Registro Mercantil la ampliación de 19.000 € del capital social de la empresa. Esta ampliación representa un 100.00 % de incremento del capital, quedando un capital social resultante de 38.000€.
| Capital social anterior: | 19.000 € |
| Aumento de capital: | 19.000 € |
| Capital social resultante: | 38.000 € |
| % incremento: | 100.00 % |
Publicación en el BORME de los siguientes nombramientos:
| Administrador Solidario | |
| Administrador Solidario Suplente |
Publicación en el BORME de los siguientes ceses-dimisiones:
| Administradores Solidarios |
El capital social de la empresa se incrementa en un 35.71 % (ampliación de 5.000 €). De esta forma, tras la ampliación la sociedad pasa de tener 14.000€ de capital social a 19.000€. Esta ampliación de capital fue inscrita en el Registro Mercantil con fecha 14 de mayo de 2021.
| Capital social anterior: | 14.000 € |
| Aumento de capital: | 5.000 € |
| Capital social resultante: | 19.000 € |
| % incremento: | 35.71 % |
| Artículo de los Estatutos: Modificación del artículo 5º de los estatutos sociales.. |
Traslado del domicilio social de la empresa situado en C/ LARGA 15 (CANALES) siendo el nuevo domicilio situado en C/ LOS COMUNES, 2 C 40450 (NAVA DE LA ASUNCION).
Se constituye la empresa con fecha 20 de enero de 2015 mediante escritura pública. La empresa se crea con un capital social inicial de 14.000,00 Euros e inicia su actividad el 4 de diciembre de 2014. El domicilio social en el momento de su constitución se establece en C/ LARGA 15 (CANALES). La empresa indica que su actividad es a) Todo tipo de transporte por carretera. b) Comercio al por mayor y al por menor. Distribución comercial. Importación y Exportación. c) La adquisición por cualquier título, venta y arrendamiento o cesión de toda clase de bienes muebles e inmuebles, así como la urbanización, parcelación, agrupación,.
Publicación en el BORME de los siguientes nombramientos:
| Administradores Solidarios |
| Informe axesor 360º | Informe de Crédito | Perfil Comercial de Empresa | |
| Importe de ventas y número de empleados | ![]() | ![]() | ![]() |
| Información mercantil y comercial | ![]() Completa | ![]() Completa | ![]() Básica |
| Administradores y dirigentes | ![]() | ![]() | ![]() Solo dirigentes |
| Empresas relacionadas (accionistas, participadas,…) | ![]() | ![]() | ![]() |
| Categoría crediticia y probabilidad de incumplimiento de pago | ![]() | ![]() | ![]() |
| Impagos (RAI y Asnef Empresas) e incidencias judiciales | ![]() | ![]() | ![]() |
| Balance y cuenta de pérdidas y ganancias | ![]() Completo | ![]() Extracto | ![]() |
| Ratios y magnitudes económico-financieras | ![]() Completo | ![]() Extracto | ![]() |
| Representación gráfica de empresas relacionadas | ![]() | ![]() | ![]() |
| Comparativa del balance con la media del sector | ![]() | ![]() | ![]() |
| Estado de flujos de efectivo y de cambios en el patrimonio neto | ![]() | ![]() | ![]() |
| Fuentes de financiación y avales | ![]() | ![]() | ![]() |
| Subvenciones, concursos/subastas públicas y marcas | ![]() | ![]() | ![]() |
| Acceder | Acceder | Acceder |
TRANSPORTES NAVACAN 2014 SL inscrita en el Registro Mercantil de Ávila.
capital social de la empresa es de 38.000,00 euros y tiene una facturación anual entre 500.000 y 1.000.000 euros.
TRANSPORTES NAVACAN 2014 SL tiene 2 cargos directivos en activo y 0 cargos directivos históricos.