BRUSELAS, 40 C. 28232 ROZAS DE MADRID (LAS). (MADRID). Ver mapa
LA COMPRA, VENTA, PERMUTA; CONSTRUCCION, PROMOCION, REHABILITACION, ADMINISTRACION Y EXPLOTACION DE TODO TIPO DE BIENES INMUEBLES
CNAE 4110 - Promoción inmobiliaria
B83992602
10/05/2004
22 años
-
0.5M €
Madrid
Información sobre balances y cuentas de resultados de TORRES DE MARTE SL depositados en el Registro Mercantil de Madrid en los últimos ejercicios.
| Ejercicio Disponibilidad | 2019 Inmediata | 2020 3 horas | 2021 3 horas | 2022 3 horas | Consultar en Axesor | |
| Consultar en Axesor | ||||||
| Entidad | Relación | Entidad/Relación | Desde | Hasta |
|---|---|---|---|---|
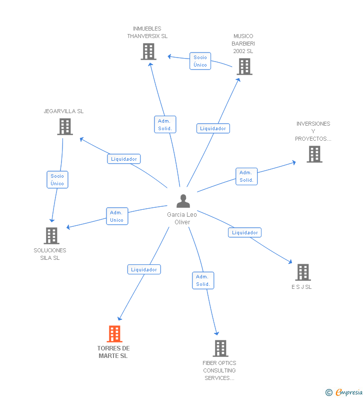
| Garcia Leo Oliver | Liquidador | Garcia Leo Oliver Liquidador | 18/02/2010 | |
| Garcia Leo Oliver | Adm. Solid. | Garcia Leo Oliver Adm. Solid. | 18/02/2010 | |
| Garcia Leo Alejandro | Adm. Solid. | Garcia Leo Alejandro Adm. Solid. | 18/02/2010 | |
| Garcia Leo Jeronimo Jonathan | Adm. Solid. | Garcia Leo Jeronimo Jonathan Adm. Solid. | 18/02/2010 |

Resumen cronológico de actos publicados en las ediciones digitales de Boletines Oficiales (BORME, BOE, BOPI) inscritos por TORRES DE MARTE SL o en los que participa indirectamente.
| Procedimiento concursal | 614/2022 |
| FIRME | No, |
| Fecha de resolución | 11/07/2023 |
| Descripcion | Auto de conclusión del concurso. Insuficiencia de la masa activa |
| Juzgado | num. 0 JUZGADO DE LO MERCANTIL NUMERO 1 DE MADRID |
| Procedimiento concursal | 614/2022 |
| FIRME | No, |
| Fecha de resolución | 17/01/2023 |
| Descripcion | Auto de declaración de concurso. Voluntario |
| Juzgado | num. 0 JUZGADO DE LO MERCANTIL NUMERO 1 DE MADRID |
| Resoluciones | JUZGADO DE LO MERCANTIL Nº 1 DE MADRID, CON EL NUMERO 614/2022 POR AUTO DE FECHA 17 DE ENERO DE 2023 SE DECLARA EN CONCURSO A LA SOCIEDAD TORRES DE MARTE SL |
Publicación en el BORME de los siguientes ceses-dimisiones:
| Adm. Solid. |
| Informe axesor 360º | Informe de Crédito | Perfil Comercial de Empresa | |
| Importe de ventas y número de empleados | ![]() | ![]() | ![]() |
| Información mercantil y comercial | ![]() Completa | ![]() Completa | ![]() Básica |
| Administradores y dirigentes | ![]() | ![]() | ![]() Solo dirigentes |
| Empresas relacionadas (accionistas, participadas,…) | ![]() | ![]() | ![]() |
| Categoría crediticia y probabilidad de incumplimiento de pago | ![]() | ![]() | ![]() |
| Impagos (RAI y Asnef Empresas) e incidencias judiciales | ![]() | ![]() | ![]() |
| Balance y cuenta de pérdidas y ganancias | ![]() Completo | ![]() Extracto | ![]() |
| Ratios y magnitudes económico-financieras | ![]() Completo | ![]() Extracto | ![]() |
| Representación gráfica de empresas relacionadas | ![]() | ![]() | ![]() |
| Comparativa del balance con la media del sector | ![]() | ![]() | ![]() |
| Estado de flujos de efectivo y de cambios en el patrimonio neto | ![]() | ![]() | ![]() |
| Fuentes de financiación y avales | ![]() | ![]() | ![]() |
| Subvenciones, concursos/subastas públicas y marcas | ![]() | ![]() | ![]() |
| Acceder | Acceder | Acceder |
TORRES DE MARTE SL inscrita en el Registro Mercantil de Madrid. y con domicilio en Rozas de Madrid, LasSu clasificación nacional de actividades económicas es Promoción inmobiliaria.
La empresa tiene una facturación anual inferior a 500.000 euros.
TORRES DE MARTE SL tiene 1 cargos directivos en activo y 3 cargos directivos históricos.