C/ LA ALBERCA 5 (BOADILLA DEL MONTE). Ver mapa
Cnae 5610.- actividad principal.- restaurantes y puestos de comida. La explotación de bares y restaurantes y toda clase de hostelería en general.
no disponible
23/12/2020
5 años
3.010,00 €
0.5M €
Madrid
-
Administrador único
Información sobre balances y cuentas de resultados de TOKE DE PACO SL depositados en el Registro Mercantil de Madrid en los últimos ejercicios.
| Ejercicio Disponibilidad | 2019 3 horas | 2020 Inmediata | Consultar en Axesor | |||
| Consultar en Axesor | ||||||
| Entidad | Relación | Entidad/Relación | Desde | Hasta |
|---|---|---|---|---|
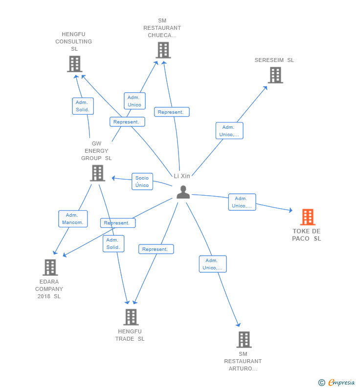
| Li Xin | Socio Único | Li Xin Socio Único | 04/02/2021 | |
| Li Xin | Adm. Unico | Li Xin Adm. Unico | 04/02/2021 |

Resumen cronológico de actos publicados en las ediciones digitales de Boletines Oficiales (BORME, BOE, BOPI) inscritos por TOKE DE PACO SL o en los que participa indirectamente.
Se constituye la empresa con fecha 4 de febrero de 2021 mediante escritura pública. La empresa se crea con un capital social inicial de 3.010,00 Euros e inicia su actividad el 23 de diciembre de 2020. El domicilio social en el momento de su constitución se establece en C/ LA ALBERCA 5 (BOADILLA DEL MONTE). La empresa indica que su actividad es CNAE 5610.- ACTIVIDAD PRINCIPAL.- Restaurantes y puestos de comida. La explotación de bares y restaurantes y toda clase de hostelería en general.
| Informe axesor 360º | Informe de Crédito | Perfil Comercial de Empresa | |
| Importe de ventas y número de empleados | ![]() | ![]() | ![]() |
| Información mercantil y comercial | ![]() Completa | ![]() Completa | ![]() Básica |
| Administradores y dirigentes | ![]() | ![]() | ![]() Solo dirigentes |
| Empresas relacionadas (accionistas, participadas,…) | ![]() | ![]() | ![]() |
| Categoría crediticia y probabilidad de incumplimiento de pago | ![]() | ![]() | ![]() |
| Impagos (RAI y Asnef Empresas) e incidencias judiciales | ![]() | ![]() | ![]() |
| Balance y cuenta de pérdidas y ganancias | ![]() Completo | ![]() Extracto | ![]() |
| Ratios y magnitudes económico-financieras | ![]() Completo | ![]() Extracto | ![]() |
| Representación gráfica de empresas relacionadas | ![]() | ![]() | ![]() |
| Comparativa del balance con la media del sector | ![]() | ![]() | ![]() |
| Estado de flujos de efectivo y de cambios en el patrimonio neto | ![]() | ![]() | ![]() |
| Fuentes de financiación y avales | ![]() | ![]() | ![]() |
| Subvenciones, concursos/subastas públicas y marcas | ![]() | ![]() | ![]() |
| Acceder | Acceder | Acceder |
TOKE DE PACO SL inscrita en el Registro Mercantil de Madrid.
capital social de la empresa es de 3.010,00 euros y tiene una facturación anual inferior a 500.000 euros.