no disponible
-
-
-
-
Madrid
-

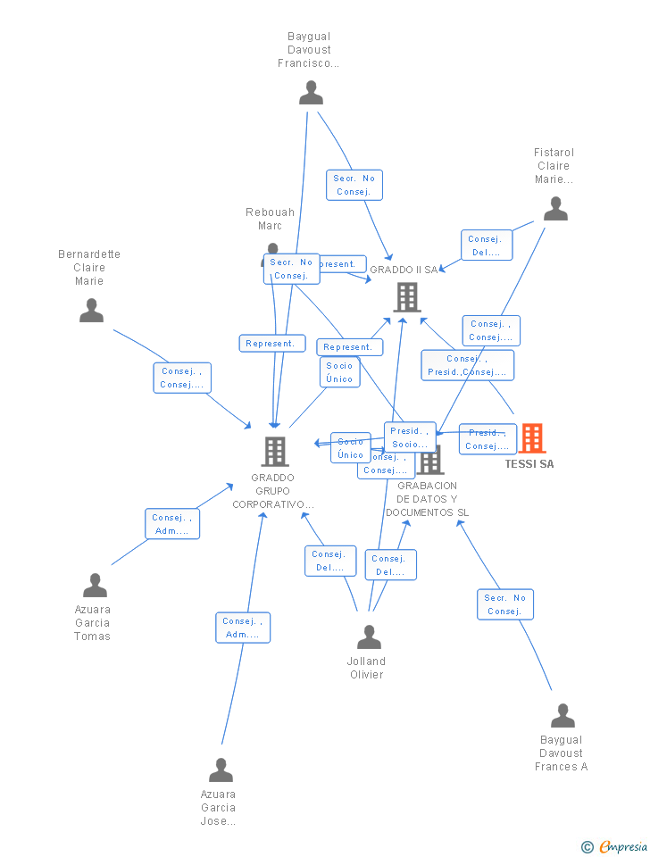
Resumen cronológico de actos publicados en las ediciones digitales de Boletines Oficiales (BORME, BOE, BOPI) inscritos por TESSI SA o en los que participa indirectamente.
Publicación en el BORME de los siguientes reelecciones:
| Presidente |
|
| Consejeros |
|
| Representante |
Publicación en el BORME de los siguientes nombramientos:
| Apoderados Solidarios |
Publicación en el BORME de los siguientes nombramientos:
| Consejeros | |
| Representante |
Publicación en el BORME de los siguientes nombramientos:
| Presidente |
|
| Secretario No Consejero |
Publicación en el BORME de los siguientes nombramientos:
| Apoderados |
Publicación en el BORME de los siguientes revocaciones:
| Presidente |
|
| Consejero | |
| Secretario No Consejero | |
| Consejero Delegado | |
| Representante 143 RRM |
Publicación en el BORME de los siguientes ceses-dimisiones:
| Presidente |
|
| Consejeros | |
| Secretario | |
| Consejeros Delegados Solidarios |
Publicación en el BORME de los siguientes ceses-dimisiones:
| Presidente |
|
| Consejero | |
| Secretario No Consejero | |
| Consejero Delegado Solidario | |
| Representante |
Publicación en el BORME de los siguientes ceses-dimisiones:
| Presidente |
|
| Consejeros | |
| Secretario No Consejero | |
| Consejero Delegado Solidario |
|
| Representante |
Publicación en el BORME de los siguientes ceses-dimisiones:
| Presidente |
|
| Consejeros | |
| Secretario No Consejero | |
| Consejeros Delegados Solidarios | |
| Representante |
Publicación en el BORME de los siguientes ceses-dimisiones:
| Presidente |
|
| Consejeros |
|
| Consejero | |
| Secretario No Consejero | |
| Consejeros Delegados |
|
| Consejero Delegado | |
| Representante |
Publicación en el BORME de los siguientes reelecciones:
| Presidente |
|
| Consejero | |
| Consejero Delegado Solidario | |
| Representante |
Publicación en el BORME de los siguientes reelecciones:
| Presidente |
|
| Consejeros | |
| Consejeros Delegados Solidarios |
Publicación en el BORME de los siguientes nombramientos:
| Presidente |
|
| Consejeros | |
| Secretario No Consejero | |
| Representante |
Publicación en el BORME de los siguientes nombramientos:
| Presidente |
|
| Consejero |
|
| Consejeros | |
| Secretario No Consejero | |
| Representante 143 RRM |
Publicación en el BORME de los siguientes nombramientos:
| Presidente |
|
| Consejeros | |
| Secretario No Consejero | |
| Representante |
Publicación en el BORME de los siguientes nombramientos:
| Presidente |
|
| Consejeros |
|
| Secretario No Consejero | |
| Representante |
Publicación en el BORME de los siguientes nombramientos:
| Presidente |
|
| Consejero |
|
Publicación en el BORME de los siguientes nombramientos:
| Presidente |
|
| Consejero | |
| Secretario No Consejero | |
| Consejero Delegado | |
| Representante 143 RRM |
Publicación en el BORME de los siguientes nombramientos:
| Consejeros | |
| Secretario No Consejero | |
| Consejeros Delegados |
|
| Apoderado | |
| Representante |
Publicación en el BORME de los siguientes nombramientos:
| Presidente |
|
| Consejero |
|
| Consejeros | |
| Secretario No Consejero | |
| Consejeros Delegados | |
| Representante 143 RRM |
Publicación en el BORME de los siguientes ceses-dimisiones:
| Presidente |
|
| Consejeros | |
| Secretario No Consejero | |
| Consejeros Delegados Solidarios | |
| Representante |
Publicación en el BORME de los siguientes ceses-dimisiones:
| Presidente |
|
| Consejeros | |
| Secretario No Consejero | |
| Consejeros Delegados Solidarios | |
| Representante |
Publicación en el BORME de los siguientes ceses-dimisiones:
| Administrador Único |
|
| Representante |
Publicación en el BORME de los siguientes nombramientos:
| Presidente |
|
| Consejeros | |
| Secretario No Consejero | |
| Consejeros Delegados Solidarios | |
| Apoderados Solidarios | |
| Representante | |
| Auditor |
TESSI SA es una empresa inscrita en el Registro Mercantil de Madrid.