LA COMPRAVENTA Y ALQUILER (SALVO EL ALQUILER FINANCIERO) DE EMBARCACIONES DEPORTIVAS; LAS INSTALACIONES DEPORTIVAS, ESCUELAS Y SERVICIOS DE PERFECCIONAMIENTO DEL DEPORTE NAUTICO; EL COMERCIO AL POR MENOR DE ACCESORIOS Y
CNAE 7734 - Alquiler de medios de navegación
B36953008
11/03/2005
21 años
-
0.5M €
Pontevedra
8
Administradores solidarios
Información sobre balances y cuentas de resultados de SAILWAY SL depositados en el Registro Mercantil de Pontevedra en los últimos ejercicios.
| Ejercicio Disponibilidad | 2019 Inmediata | 2020 Inmediata | 2021 Inmediata | 2022 Inmediata | 2023 Inmediata | Consultar en Axesor |
| Consultar en Axesor | ||||||
| Entidad | Relación | Entidad/Relación | Desde | Hasta |
|---|---|---|---|---|
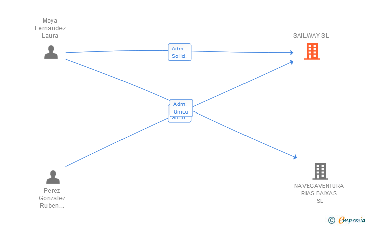
| Perez Gonzalez Ruben Alfonso | Adm. Solid. | Perez Gonzalez Ruben Alfonso Adm. Solid. | 13/02/2009 | |
| Moya Fernandez Laura | Adm. Solid. | Moya Fernandez Laura Adm. Solid. | 13/02/2009 | |
| Perez Gonzalez Ruben Alfonso | Adm. Unico | Perez Gonzalez Ruben Alfonso Adm. Unico | 13/02/2009 |

Resumen cronológico de actos publicados en las ediciones digitales de Boletines Oficiales (BORME, BOE, BOPI) inscritos por SAILWAY SL o en los que participa indirectamente.
Traslado del domicilio social de la empresa situado en MONTERO RIOS, S/N JARDINES ELDUAYEN. 33790 VIGO. (PONTEVEDRA) siendo el nuevo domicilio situado en MUELL DE COMERCIO 2 - EDIFICIO EL TINGLADO (VIGO).
Se establece el carácter RETRIBUIDO del Organo de Administración, modificando el artículo 11 y añadiendo el artículo 11.bis de los Estatutos Sociales.
Publicación en el BORME de los siguientes nombramientos:
| Administradores Solidarios |
| Informe axesor 360º | Informe de Crédito | Perfil Comercial de Empresa | |
| Importe de ventas y número de empleados | ![]() | ![]() | ![]() |
| Información mercantil y comercial | ![]() Completa | ![]() Completa | ![]() Básica |
| Administradores y dirigentes | ![]() | ![]() | ![]() Solo dirigentes |
| Empresas relacionadas (accionistas, participadas,…) | ![]() | ![]() | ![]() |
| Categoría crediticia y probabilidad de incumplimiento de pago | ![]() | ![]() | ![]() |
| Impagos (RAI y Asnef Empresas) e incidencias judiciales | ![]() | ![]() | ![]() |
| Balance y cuenta de pérdidas y ganancias | ![]() Completo | ![]() Extracto | ![]() |
| Ratios y magnitudes económico-financieras | ![]() Completo | ![]() Extracto | ![]() |
| Representación gráfica de empresas relacionadas | ![]() | ![]() | ![]() |
| Comparativa del balance con la media del sector | ![]() | ![]() | ![]() |
| Estado de flujos de efectivo y de cambios en el patrimonio neto | ![]() | ![]() | ![]() |
| Fuentes de financiación y avales | ![]() | ![]() | ![]() |
| Subvenciones, concursos/subastas públicas y marcas | ![]() | ![]() | ![]() |
| Acceder | Acceder | Acceder |
SAILWAY SL inscrita en el Registro Mercantil de Pontevedra. y con domicilio en VigoSu clasificación nacional de actividades económicas es Alquiler de medios de navegación.
La empresa tiene una facturación anual entre 500.000 y 1.000.000 euros.
SAILWAY SL tiene 2 cargos directivos en activo y 1 cargos directivos históricos.