C/ JOAQUIN TURINA 2 (POZUELO DE ALARCON). Ver mapa
Actividades de la sociedades holding.
no disponible
17/09/2025
5 meses
3.000,00 €
-
Madrid
-
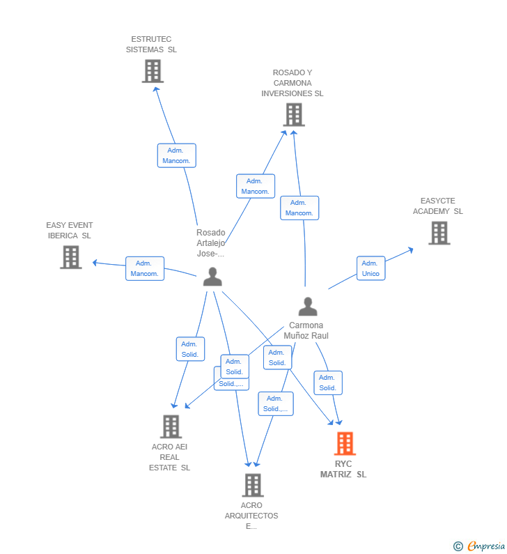
Administradores solidarios
| Entidad | Relación | Entidad/Relación | Desde | Hasta |
|---|---|---|---|---|
| Rosado Artalejo Jose-antonio | Adm. Solid. | Rosado Artalejo Jose-antonio Adm. Solid. | 17/10/2025 | |
| Carmona Muñoz Raul | Adm. Solid. | Carmona Muñoz Raul Adm. Solid. | 17/10/2025 |

Resumen cronológico de actos publicados en las ediciones digitales de Boletines Oficiales (BORME, BOE, BOPI) inscritos por RYC MATRIZ SL o en los que participa indirectamente.
Se constituye la empresa con fecha 17 de octubre de 2025 mediante escritura pública. La empresa se crea con un capital social inicial de 3.000,00 Euros e inicia su actividad el 17 de septiembre de 2025. El domicilio social en el momento de su constitución se establece en C/ JOAQUIN TURINA 2 (POZUELO DE ALARCON). La empresa indica que su actividad es Actividades de la Sociedades Holding.
Publicación en el BORME de los siguientes nombramientos:
| Administradores Solidarios |
RYC MATRIZ SL inscrita en el Registro Mercantil de Madrid.
capital social de la empresa es de 3.000,00 euros.