CNAE 6820 - Alquiler de bienes inmobiliarios por cuenta propia
A59071613
-
-
527.500,00 €
0.5M €
Barcelona
Consejo de administración
Información sobre balances y cuentas de resultados de ROVIMAN SA depositados en el Registro Mercantil de Barcelona en los últimos ejercicios.
| Ejercicio Disponibilidad | 2019 3 horas | 2020 3 horas | 2021 3 horas | 2022 3 horas | Consultar en Axesor | |
| Consultar en Axesor | ||||||

Resumen cronológico de actos publicados en las ediciones digitales de Boletines Oficiales (BORME, BOE, BOPI) inscritos por ROVIMAN SA o en los que participa indirectamente.
El Consejo de Administración convoca Junta General de Accionistas para el próximo día 20 de noviembre de 2017 a las 10,30 horas, en el domicilio, sito en Barcelona, Rambla Catalunya, n.º 99, pral. 1.ª, correspondiente a las oficinas del Notario de Barcelona D. José Bauza Corchs, c... Ver más
|
Con fecha 14 de abril de 2016, mediante la correspondiente escritura ha quedado incrito en el Registro Mercantil la ampliación de 100.000 € del capital social de la empresa. Esta ampliación representa un 23.39 % de incremento del capital, quedando un capital social resultante de 527.500€.
| Capital social anterior: | 427.500 € |
| Aumento de capital: | 100.000 € |
| Capital social resultante: | 527.500 € |
| % incremento: | 23.39 % |
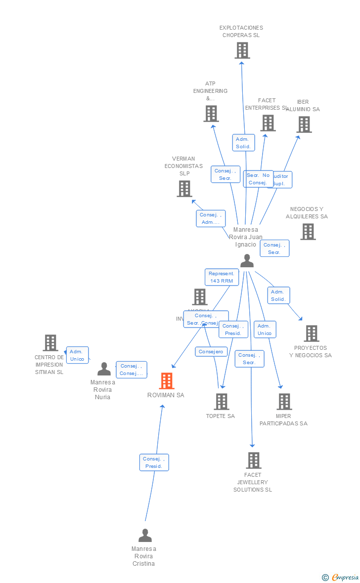
Con fecha 14 de abril de 2016, la sociedad PROYECTOS Y NEGOCIOS SA ha sido absorbida por la sociedad ROVIMAN SA .
Publicación en el BORME de los siguientes revocaciones:
| Presidente | |
| Consejero | |
| Secretario | |
| Consejero Delegado |
Publicación en el BORME de los siguientes nombramientos:
| Presidente | |
| Consejero | |
| Consejeros | |
| Secretario | |
| Consejero Delegado |
De conformidad con lo establecido en el artículo 43 de la Ley de Modificaciones Estructurales (LME), se hace público que en la Juntas celebradas con fecha 22 de noviembre de 2015 por las entidades epigrafiadas, se acordó la fusión de Roviman, S.A. como absorbente de la entidad Pro... Ver más
| Absorbente |
|
Publicación en el BORME de los siguientes nombramientos:
| Presidente | |
| Consejero | |
| Consejero Delegado | |
| Secretario |
| ARTS.7,7BIS,17,37:SUPRESION DERECHO PRIVILEGIADO EN EL ABONO DE DIVIDENDOS Y EN LA REDUCCION DE CAPITAL DE 10631 ACCIONES PREFERENTES Y CONVERSION A ACCIONES ORDINARIAS CONSTITUYENDOSE DOS SERIES.CANJE DE ACCIONES. |
Los socios o accionistas de la empresa han reducido en 248.020 € el capital social de la sociedad. Esta reducción incrita en el Registro Mercantil, reduce el capital social en un 36.72 %, dejando el capital social de la sociedad en 427.500€.
| Capital social anterior: | 675.520 € |
| Reducción de capital: | 248.020 € |
| Capital social resultante: | 427.500 € |
| % reducción: | 36.72 % |
Reducción de capital
En cumplimiento del artículo 165 Ley de Sociedades Anónimas, se hace público que la Junta General Universal de Accionistas, celebrada el 14 de septiembre de 2008, adoptó, por unanimidad, el acuerdo de reducir su capital social en 248.0... Ver más
|
Se convoca Junta General para el próximo día 15 de junio de 2003, a las diecinueve horas, en el domicilio de la Sociedad, calle Balmes, 436, de Barcelona, en primera convocatoria, o para el 16 de junio próximo a la misma hora y en el mismo lugar en segunda convocatoria con ... Ver más
Se convoca Junta general para el próximo día 30 de junio de 2002, a las diecinueve horas, en el domicilio de la sociedad, calle Balmes, 436, de Barcelona, en primera convocatoria, o para el 1 de julio próximo, a la misma hora y en el mismo lugar, en segunda convocatoria, co... Ver más
| Informe axesor 360º | Informe de Crédito | Perfil Comercial de Empresa | |
| Importe de ventas y número de empleados | ![]() | ![]() | ![]() |
| Información mercantil y comercial | ![]() Completa | ![]() Completa | ![]() Básica |
| Administradores y dirigentes | ![]() | ![]() | ![]() Solo dirigentes |
| Empresas relacionadas (accionistas, participadas,…) | ![]() | ![]() | ![]() |
| Categoría crediticia y probabilidad de incumplimiento de pago | ![]() | ![]() | ![]() |
| Impagos (RAI y Asnef Empresas) e incidencias judiciales | ![]() | ![]() | ![]() |
| Balance y cuenta de pérdidas y ganancias | ![]() Completo | ![]() Extracto | ![]() |
| Ratios y magnitudes económico-financieras | ![]() Completo | ![]() Extracto | ![]() |
| Representación gráfica de empresas relacionadas | ![]() | ![]() | ![]() |
| Comparativa del balance con la media del sector | ![]() | ![]() | ![]() |
| Estado de flujos de efectivo y de cambios en el patrimonio neto | ![]() | ![]() | ![]() |
| Fuentes de financiación y avales | ![]() | ![]() | ![]() |
| Subvenciones, concursos/subastas públicas y marcas | ![]() | ![]() | ![]() |
| Acceder | Acceder | Acceder |
ROVIMAN SA es una empresa inscrita en el Registro Mercantil de Barcelona. y con domicilio en BarcelonaSu clasificación nacional de actividades económicas es Alquiler de bienes inmobiliarios por cuenta propia.
capital social de la empresa es de 527.500,00 euros y tiene una facturación anual inferior a 500.000 euros.
ROVIMAN SA tiene 9 cargos directivos en activo y 4 cargos directivos históricos.