CNAE 4110 - Promoción inmobiliaria
A79460549
19/06/1990
34 años
(Extinguida el 10/10/2024)
-
0.5M €
Madrid
Administrador único
Información sobre balances y cuentas de resultados de ROSSO COLUMBARI OBRAS Y PROYECTOS SA (EXTINGUIDA) depositados en el Registro Mercantil de Madrid en los últimos ejercicios.
| Ejercicio Disponibilidad | 2019 3 horas | 2020 3 horas | 2021 3 horas | 2022 3 horas | Consultar en Axesor | |
| Consultar en Axesor | ||||||

Resumen cronológico de actos publicados en las ediciones digitales de Boletines Oficiales (BORME, BOE, BOPI) inscritos por ROSSO COLUMBARI OBRAS Y PROYECTOS SA (EXTINGUIDA) o en los que participa indirectamente.
Se disuelve la sociedad voluntariamente.
El 10 de octubre de 2024 se inscribe en el Registro Mercantil la extinción de la sociedad, dejando de ser sujeto de derechos y obligaciones.
Traslado del domicilio social de la empresa situado en AVDA DE SAN PABLO, NUMERO 26 BIS, 2& PLANTA (COSLADA). siendo el nuevo domicilio situado en C/ VICENTE ALEIXANDRE, NUMERO 3 (ROZAS DE MADRID (LAS))..
Publicación en el BORME de los siguientes revocaciones:
| Apoderados Solidarios | |
| Apoderado | |
| Apoderado Solidario |
Cambio de domicilio social de la empresa siendo el nuevo domicilio AVDA DE SAN PABLO, NUMERO 26 BIS, 2& PLANTA (COSLADA)..
| Informe axesor 360º | Informe de Crédito | Perfil Comercial de Empresa | |
| Importe de ventas y número de empleados | ![]() | ![]() | ![]() |
| Información mercantil y comercial | ![]() Completa | ![]() Completa | ![]() Básica |
| Administradores y dirigentes | ![]() | ![]() | ![]() Solo dirigentes |
| Empresas relacionadas (accionistas, participadas,…) | ![]() | ![]() | ![]() |
| Categoría crediticia y probabilidad de incumplimiento de pago | ![]() | ![]() | ![]() |
| Impagos (RAI y Asnef Empresas) e incidencias judiciales | ![]() | ![]() | ![]() |
| Balance y cuenta de pérdidas y ganancias | ![]() Completo | ![]() Extracto | ![]() |
| Ratios y magnitudes económico-financieras | ![]() Completo | ![]() Extracto | ![]() |
| Representación gráfica de empresas relacionadas | ![]() | ![]() | ![]() |
| Comparativa del balance con la media del sector | ![]() | ![]() | ![]() |
| Estado de flujos de efectivo y de cambios en el patrimonio neto | ![]() | ![]() | ![]() |
| Fuentes de financiación y avales | ![]() | ![]() | ![]() |
| Subvenciones, concursos/subastas públicas y marcas | ![]() | ![]() | ![]() |
| Acceder | Acceder | Acceder |
ROSSO COLUMBARI OBRAS Y PROYECTOS SA (EXTINGUIDA) fué una empresa constituida el 19/06/1990 y extinguida el 10/10/2024 inscrita en el Registro Mercantil de Madrid. y con domicilio en Rozas de Madrid, LasSu clasificación nacional de actividades económicas era Promoción inmobiliaria.
La empresa tenia un rango de facturación anual inferior a 500.000 euros.
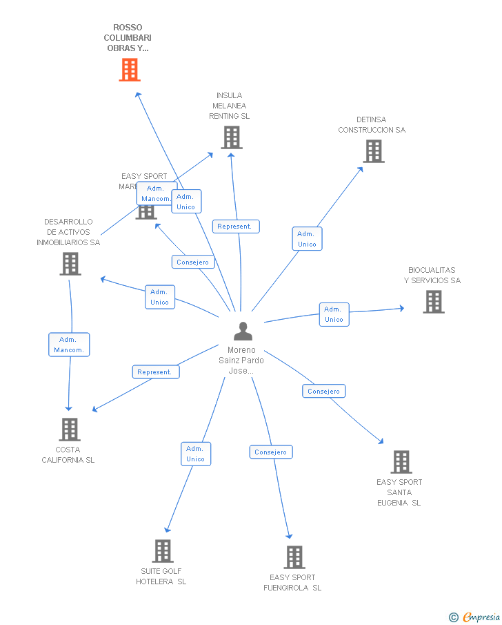
ROSSO COLUMBARI OBRAS Y PROYECTOS SA (EXTINGUIDA) tiene 1 cargos directivos en activo y 10 cargos directivos históricos.
La empresa está auditada por AUREN CENTRO AUDITORES Y CONSULTORES SL.