PLAZA DE ITALIA 4 - EDIFICIO A, 2ª PLANTA (POZUELO DE ALARCON). Ver mapa
1. La adquisición, parcelación, urbanización y venta de toda clase de terrenos. 2. La promoción y construcción de toda clase de edificios, chalets, instalaciones deportivas de cualquier género y polígonos industriales y naves, así como su venta y explotación en arrendamiento. En el concepto de ....
no disponible
29/07/2024
2 años
407.954,00 €
-
Madrid
-
Consejo de administración
| Entidad | Relación | Entidad/Relación | Desde | Hasta |
|---|---|---|---|---|
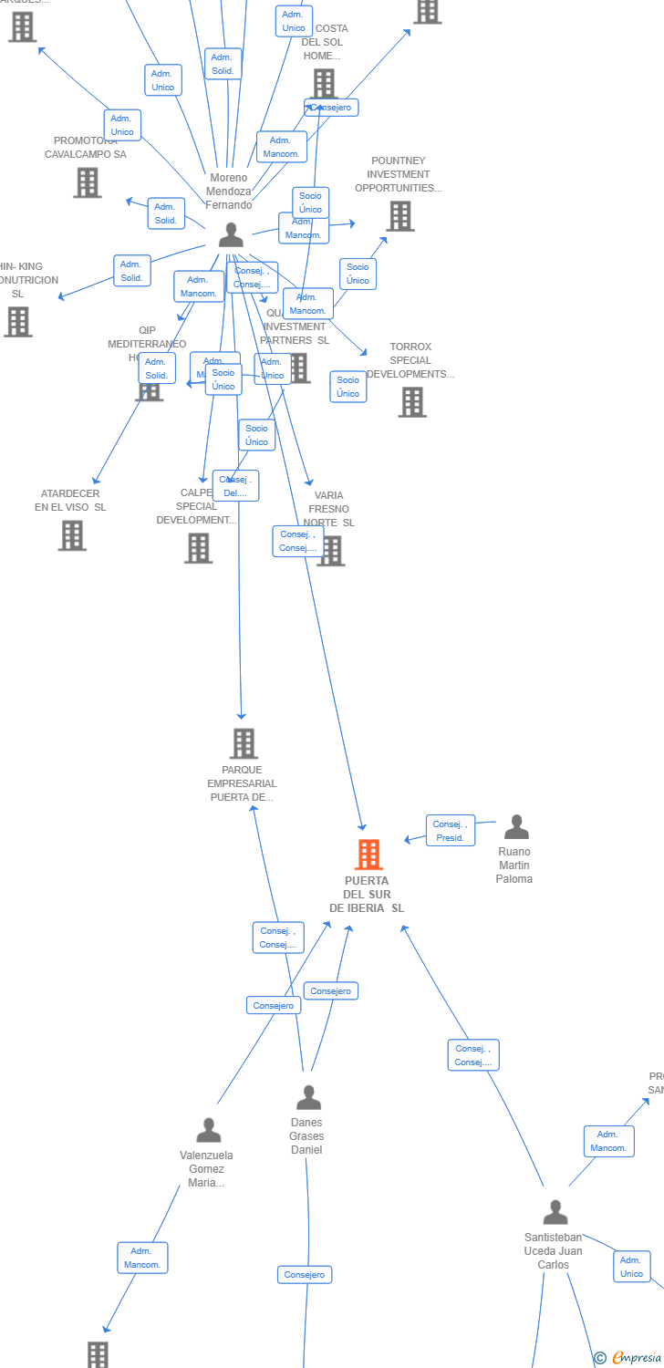
| Moreno Mendoza Fernando | Apod. | Moreno Mendoza Fernando Apod. | 20/08/2024 | |
| Ruano Martin Paloma | Presid. | Ruano Martin Paloma Presid. | 19/08/2024 | |
| Santisteban Uceda Juan Carlos | Secr. | Santisteban Uceda Juan Carlos Secr. | 19/08/2024 | |
| Moreno Mendoza Fernando | Consej. | Moreno Mendoza Fernando Consej. | 19/08/2024 | |
| Ruano Martin Paloma | Consej. | Ruano Martin Paloma Consej. | 19/08/2024 | |
| Danes Grases Daniel | Consej. | Danes Grases Daniel Consej. | 19/08/2024 | |
| Santisteban Uceda Juan Carlos | Consej. | Santisteban Uceda Juan Carlos Consej. | 19/08/2024 | |
| Valenzuela Gomez Maria Matilde | Consej. | Valenzuela Gomez Maria Matilde Consej. | 19/08/2024 | |
| Moreno Mendoza Fernando | Consej. Del. Mancom. | Moreno Mendoza Fernando Consej. Del. Mancom. | 19/08/2024 | |
| Santisteban Uceda Juan Carlos | Consej. Del. Mancom. | Santisteban Uceda Juan Carlos Consej. Del. Mancom. | 19/08/2024 |

Resumen cronológico de actos publicados en las ediciones digitales de Boletines Oficiales (BORME, BOE, BOPI) inscritos por PUERTA DEL SUR DE IBERIA SL o en los que participa indirectamente.
Se constituye la empresa con fecha 19 de agosto de 2024 mediante escritura pública. La empresa se crea con un capital social inicial de 407.954,00 Euros e inicia su actividad el 29 de julio de 2024. El domicilio social en el momento de su constitución se establece en PLAZA DE ITALIA 4 - EDIFICIO A, 2ª PLANTA (POZUELO DE ALARCON). La empresa indica que su actividad es 1. La adquisición, parcelación, urbanización y venta de toda clase de terrenos. 2. La promoción y construcción de toda clase de edificios, chalets, instalaciones deportivas de cualquier género y Polígonos Industriales y Naves, así como su venta y explotación en arrendamiento. En el concepto de ....
Publicación en el BORME de los siguientes nombramientos:
| Presidente | |
| Consejeros | |
| Secretario | |
| Consejeros Delegados Mancomunados |
| Informe de Crédito | Predicción y Calificación | Perfil Comercial de Empresa | |
| Categoría crediticia y probabilidad de incumplimiento de pago | ![]() | ![]() | ![]() |
| Crédito recomendado | ![]() | ![]() | ![]() |
| Importe de ventas y número de empleados | ![]() | ![]() | ![]() |
| Información mercantil y comercial | ![]() | ![]() | ![]() Básica |
| Administradores y dirigentes | ![]() | ![]() | ![]() Solo dirigentes |
| Incidencias judiciales y procedimientos concursales | ![]() | ![]() | ![]() |
| Impagos en el fichero RAI | ![]() | ![]() | ![]() |
| Impagos en el fichero Asnef Empresas | ![]() | ![]() | ![]() |
| Extracto del balance y cuenta de pérdidas y ganancias | ![]() | ![]() | ![]() |
| Ratios y magnitudes económico-financieras | ![]() | ![]() | ![]() |
| Acceder | Acceder | Acceder |
PUERTA DEL SUR DE IBERIA SL inscrita en el Registro Mercantil de Madrid.
capital social de la empresa es de 407.954,00 euros.