924667128 924667128
AMERICA, 24 2 B. 06200 ALMENDRALEJO. (BADAJOZ). Ver mapa
CONSTRUCCIONES EN GENERAL. MONTAJES ELECTRICOS. OBRAS CIVILES. TELEFONIA Y RADIOTECNIA. CANTERAS Y FABRICACION DE HORMIGONES Y ASFALTOS. AIRE ACONDICIONADO, CALEFACCION Y FONTANERIA. CONSOLIDACION DE TERRENOS Y SU PREPAR
CNAE 4213 - Construcción de puentes y túneles
A06182851
18/03/1993
33 años
-
0.5M €
Badajoz
1
Administrador único
Información sobre balances y cuentas de resultados de PROCONDAL PROMOCIONES Y CONSTRUCCIONES SA depositados en el Registro Mercantil de Badajoz en los últimos ejercicios.
| Ejercicio Disponibilidad | 2019 Inmediata | 2020 Inmediata | 2021 Inmediata | 2022 Inmediata | Consultar en Axesor | |
| Consultar en Axesor | ||||||

Resumen cronológico de actos publicados en las ediciones digitales de Boletines Oficiales (BORME, BOE, BOPI) inscritos por PROCONDAL PROMOCIONES Y CONSTRUCCIONES SA o en los que participa indirectamente.
| Procedimiento concursal | 91/2012. |
| Fecha de resolución | 10/05/2012 |
| Descripcion | Revocación de administradores concursales. |
| Juzgado | num. 1 BADAJOZ MERCANTIL. |
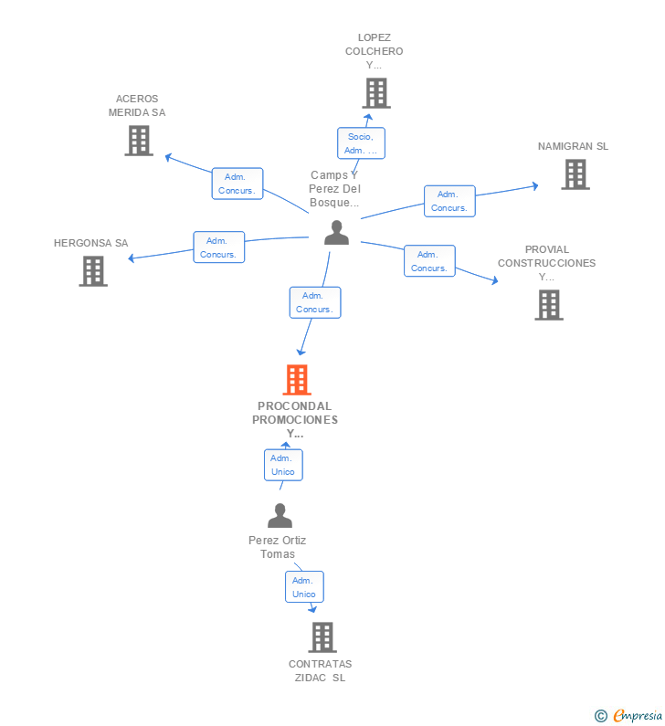
| Adm. Concurs. | Camps Y Perez Del Bosque Rafael |
| Procedimiento concursal | 91/2012. |
| FIRME | Si, |
| Fecha de resolución | 18/09/2013 |
| Descripcion | Sentencia de aprobación del convenio. |
| Juzgado | num. 1 BADAJOZ MERCANTIL. |
| Resoluciones | SE APRUEBA JUDICIALMENTE EL CONVENIO PROPUESTO POR LA SOCIEDAD DE ESTA HOJA. |
Doña Lucía Peces Gómez, Secretaría Judicial del Juzgado de lo Mercantil número 1 de Badajoz, hago saber:
Que en la presente concurso voluntario ordinario 94/2012 referente a la concursada Procondal Promociones y Construcciones, S.A. con C.I.F. A06182851 se ha... Ver más
| Empresa |
|
Publicación en el BORME de los siguientes revocaciones:
| Apoderados | |
| Apoderados Solidarios |
Doña Lucía Peces Gómez, Secretaria Judicial del Juzgado de lo Mercantil n.º 1 de Badajoz, anuncia:
1. Que en el procedimiento concursal ordinario voluntario 0000094 /2012 referente al concursado "Procondal Promociones y Construcciones, S.A.", con CIF A-061828... Ver más
| Empresa |
|
Doña Lucía Peces Gómez, Secretaria Judicial de Jdo. de lo Mercantil n.º 1 de Badajoz, anuncia:
1. Que en el Sección 1.ª Declaración Concurso 0000094/2012, referente al deudor Procondal Promociones y Construcciones, S.A., se ha presentado el informe de la admi... Ver más
| Empresa |
|
| Procedimiento concursal | 91/2012. |
| FIRME | No, |
| Fecha de resolución | 10/05/2012 |
| Descripcion | Auto de declaración de concurso. Voluntario. |
| Juzgado | num. 1 BADAJOZ MERCANTIL. |
| Resoluciones | SE DECLARA EN CONCURSO LA SOCIEDAD DE ESTA HOJA QUE TENDRA EL CARACTER DE VOLUNTARIO. |
| Procedimiento concursal | 91/2012. |
| Fecha de resolución | 10/05/2012 |
| Descripcion | Nombramiento de administradores. |
| Juzgado | num. 1 BADAJOZ MERCANTIL. |
| Adm. Concurs. | Camps Y Perez Del Bosque Rafael |
| Procedimiento concursal | 91/2012. |
| FIRME | No, |
| Fecha de resolución | 10/05/2012 |
| Descripcion | Resoluciones acordando la intervención o suspensión de las factultades de administración y disposición del concursado. |
| Juzgado | num. 1 BADAJOZ MERCANTIL. |
Doña Lucía Peces Gómez, Secretaria Judicial de Juzgado de lo Mercantil número 1 de Badajoz, por el presente, hago saber:
1.º Que en los autos seguidos en este órgano judicial con el número Sección 1.ª declaración concurso n.º 94/2012 se ha dictado en fecha 10... Ver más
| Empresa |
|
Publicación en el BORME de los siguientes nombramientos:
| Apoderados Solidarios |
Publicación en el BORME de los siguientes ceses-dimisiones:
| Presidente | |
| Vicepresidente | |
| Consejero | |
| Consejero Delegado | |
| Consejeros | |
| Secretario |
| Nuevo órgano social | Administrador único |
Publicación en el BORME de los siguientes nombramientos:
| Apoderados Solidarios |
| Artículo de los estatutos: 6. Domicilio.-. |
Publicación en el BORME de los siguientes nombramientos:
| Apoderados Solidarios |
| Informe axesor 360º | Informe de Crédito | Perfil Comercial de Empresa | |
| Importe de ventas y número de empleados | ![]() | ![]() | ![]() |
| Información mercantil y comercial | ![]() Completa | ![]() Completa | ![]() Básica |
| Administradores y dirigentes | ![]() | ![]() | ![]() Solo dirigentes |
| Empresas relacionadas (accionistas, participadas,…) | ![]() | ![]() | ![]() |
| Categoría crediticia y probabilidad de incumplimiento de pago | ![]() | ![]() | ![]() |
| Impagos (RAI y Asnef Empresas) e incidencias judiciales | ![]() | ![]() | ![]() |
| Balance y cuenta de pérdidas y ganancias | ![]() Completo | ![]() Extracto | ![]() |
| Ratios y magnitudes económico-financieras | ![]() Completo | ![]() Extracto | ![]() |
| Representación gráfica de empresas relacionadas | ![]() | ![]() | ![]() |
| Comparativa del balance con la media del sector | ![]() | ![]() | ![]() |
| Estado de flujos de efectivo y de cambios en el patrimonio neto | ![]() | ![]() | ![]() |
| Fuentes de financiación y avales | ![]() | ![]() | ![]() |
| Subvenciones, concursos/subastas públicas y marcas | ![]() | ![]() | ![]() |
| Acceder | Acceder | Acceder |
PROCONDAL PROMOCIONES Y CONSTRUCCIONES SA inscrita en el Registro Mercantil de Badajoz. y con domicilio en AlmendralejoSu clasificación nacional de actividades económicas es Construcción de puentes y túneles.
La empresa tiene una facturación anual inferior a 500.000 euros.
PROCONDAL PROMOCIONES Y CONSTRUCCIONES SA tiene 2 cargos directivos en activo y 41 cargos directivos históricos.
La empresa está auditada por HAZDE SERVICIOS EXTERNOS SLP.