LA SOCIEDAD TIENE POR OBJETO TITULAR LOS PERMISOS Y LICENCIAS Y POSTERIOR EXPLOTACION DE 100 KW. DE POTENCIA DE ENERGIA SOLAR FOTOVOLTAICA
CNAE 3519 - Producción de energía eléctrica de otros tipos
B99152167
14/03/2007
19 años
(Extinguida el 10/10/2025)
-
2.5M €
Navarra
Administradores solidarios
Información sobre balances y cuentas de resultados de PARQUE SOLAR AGUARON 2 SL (EXTINGUIDA) depositados en el Registro Mercantil de Navarra en los últimos ejercicios.
| Ejercicio Disponibilidad | 2019 3 horas | 2020 3 horas | Consultar en Axesor | |||
| Consultar en Axesor | ||||||
| Entidad | Relación | Entidad/Relación | Desde | Hasta |
|---|---|---|---|---|
| GRUPO EMPRESARIAL ITACA SL | Socio Único | GRUPO EMPRESARIAL ITACA SL Socio Único | 10/10/2025 | 10/10/2025 |
| Troyas Bermejo Francisco Javier | Liquidador | Troyas Bermejo Francisco Javier Liquidador | 10/10/2025 | 10/10/2025 |
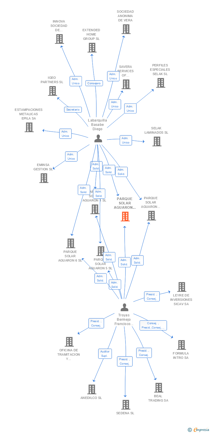
| Labarquilla Basabe Diego | Adm. Solid. | Labarquilla Basabe Diego Adm. Solid. | 23/02/2009 | 10/10/2025 |
| Troyas Bermejo Francisco Javier | Adm. Solid. | Troyas Bermejo Francisco Javier Adm. Solid. | 23/02/2009 | 10/10/2025 |
| ELECTRICIDAD TABUENCA SA | Adm. Unico | ELECTRICIDAD TABUENCA SA Adm. Unico | 23/02/2009 |

Resumen cronológico de actos publicados en las ediciones digitales de Boletines Oficiales (BORME, BOE, BOPI) inscritos por PARQUE SOLAR AGUARON 2 SL (EXTINGUIDA) o en los que participa indirectamente.
Publicación en el BORME de los siguientes ceses-dimisiones:
| Administradores Solidarios | |
| Liquidador |
Cambio del Organo de Administración: Administradores solidarios a Liquidador.
Se disuelve la sociedad voluntariamente.
El 10 de octubre de 2025 se inscribe en el Registro Mercantil la extinción de la sociedad, dejando de ser sujeto de derechos y obligaciones.
Traslado del domicilio social de la empresa situado en C/ VIRGEN DEL BUEN ACUERDO 27 (ZARAGOZA). siendo el nuevo domicilio situado en C/ JULIAN GAYARRE 8 BAJO (PAMPLONA)..
Traslado del domicilio social de la empresa situado en POLIG POLIGONO IBAIONDO, 26 (HERNANI). siendo el nuevo domicilio situado en C/ VIRGEN DEL BUEN ACUERDO 27 (ZARAGOZA)..
Publicación en el BORME de los siguientes nombramientos:
| Administradores Solidarios |
| Nuevo órgano social | Administradores solidarios |
Cambio de domicilio social de la empresa siendo el nuevo domicilio POLIG POLIGONO IBAIONDO, 26 (HERNANI)..
| Informe de Crédito | Informe Mercantil, Incidencias y Vinculaciones | Perfil Comercial de Empresa | |
| Capital social actual y evolución | ![]() | ![]() | ![]() |
| Información mercantil y comercial | ![]() | ![]() | ![]() Básica |
| Administradores y dirigentes | ![]() | ![]() Solo administradores | ![]() Solo dirigentes |
| Empresas relacionadas (accionistas, participadas,…) | ![]() | ![]() | ![]() |
| Incidencias judiciales y procedimientos concursales | ![]() | ![]() | ![]() |
| Impagos en el fichero RAI | ![]() | ![]() | ![]() |
| Impagos en el fichero Asnef Empresas | ![]() | ![]() | ![]() |
| Categoría crediticia y probabilidad de incumplimiento de pago | ![]() | ![]() | ![]() |
| Extracto del balance y cuenta de pérdidas y ganancias | ![]() | ![]() | ![]() |
| Ratios y magnitudes económico-financieras | ![]() | ![]() | ![]() |
| Acceder | Acceder | Acceder |
PARQUE SOLAR AGUARON 2 SL (EXTINGUIDA) fué una empresa constituida el 14/03/2007 y extinguida el 10/10/2025 inscrita en el Registro Mercantil de Navarra. y con domicilio en Pamplona/IruñaSu clasificación nacional de actividades económicas era Producción de energía eléctrica de otros tipos.
La empresa tenia un rango de facturación anual superior a 2.500.000 euros.
PARQUE SOLAR AGUARON 2 SL (EXTINGUIDA) tiene 2 cargos directivos en activo y 0 cargos directivos históricos.