CNAE 4742 - Comercio al por menor de equipos de telecomunicaciones en establecimientos especializados
B12544243
05/12/2000
19 años
(Extinguida el 04/02/2020)
-
1M €
Castellón
Información sobre balances y cuentas de resultados de ONDA WAP TELECOMUNICACIONES SL depositados en el Registro Mercantil de Castellón en los últimos ejercicios.
| Ejercicio Disponibilidad | Consultar en Axesor | |||||
| Consultar en Axesor | ||||||
| Entidad | Relación | Entidad/Relación | Desde | Hasta |
|---|---|---|---|---|
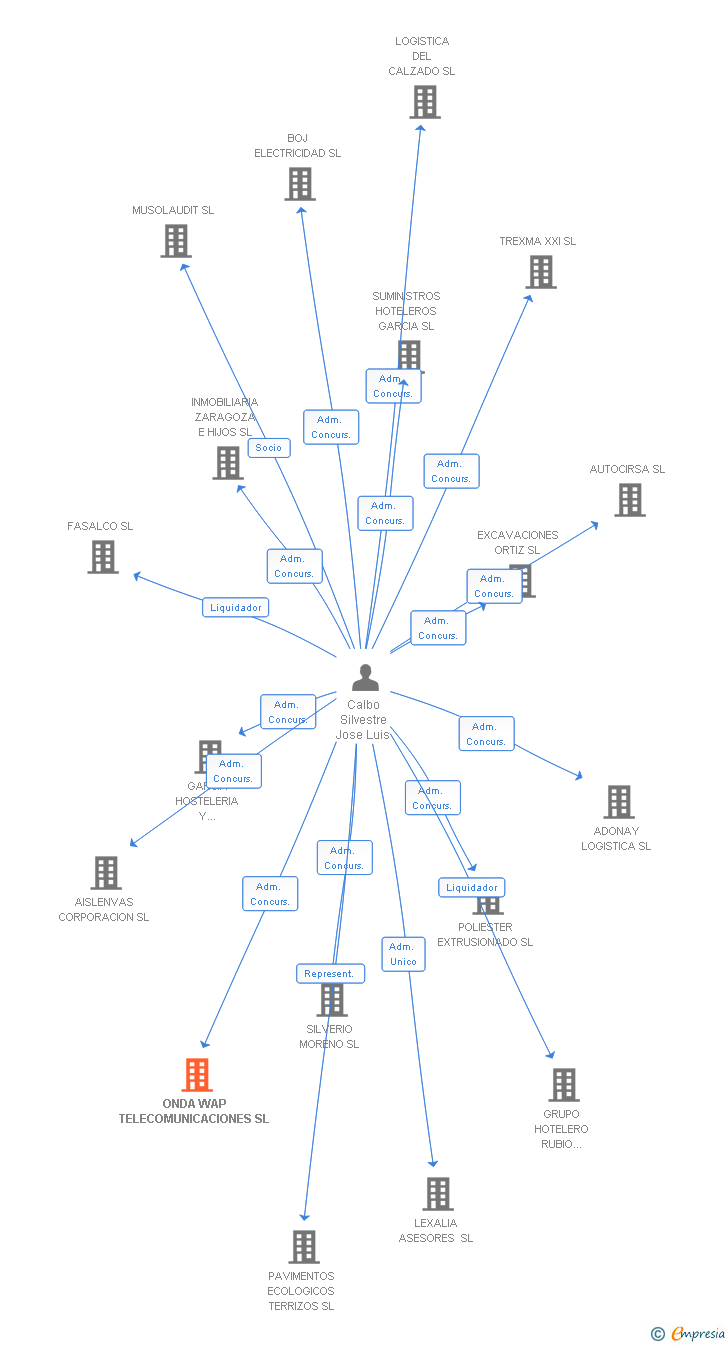
| Calbo Silvestre Jose Luis | Adm. Concurs. | Calbo Silvestre Jose Luis Adm. Concurs. | 22/09/2014 | 04/02/2020 |
| Segarra Jaime Juan Gabriel | Adm. Unico | Segarra Jaime Juan Gabriel Adm. Unico | 18/01/2016 |

Resumen cronológico de actos publicados en las ediciones digitales de Boletines Oficiales (BORME, BOE, BOPI) inscritos por ONDA WAP TELECOMUNICACIONES SL o en los que participa indirectamente.
| Procedimiento concursal | 000238/2014 |
| FIRME | Si, |
| Fecha de resolución | 27/11/2019 |
| Descripcion | Auto de conclusión del concurso. Finalizacion de la fase de liquidacion |
| Juzgado | num. 0 JUZGADO DE LO MERCANTIL NUMERO 1 DE CASTELLO DE LA PLANA |
| Procedimiento concursal | 000238/2014 |
| Fecha de resolución | 18/07/2014 |
| Descripcion | Revocación de administradores concursales |
| Juzgado | num. 1 JUZGADO DE LO MERCANTIL Nº1 DE CASTELLON |
| Adm. Concurs. | Calbo Silvestre Jose Luis |
| Procedimiento concursal | 000238/2014 |
| FIRME | Si, |
| Fecha de resolución | 27/11/2019 |
| Descripcion | Cese de las limitaciones de las facultades de administración |
| Juzgado | num. 0 JUZGADO DE LO MERCANTIL NUMERO 1 DE CASTELLO DE LA PLANA |
La Agencia Estatal de la Administración Tributaria ha dictado baja provisional en el óndice de entidades porqué los débitos tributarios de la entidad con la Hacienda pública del Estado han sido declarados fallidos o no haber presentado la declaración del impuesto de sociedades correspondiente a tres períodos impositivos consecutivos. Se cierra la hoja registral de la sociedad no pudióndose practicar ninguna inscripción.
| Procedimiento concursal | 000238/2014 |
| FIRME | Si, |
| Fecha de resolución | 8/01/2015 |
| Descripcion | Auto de apertura de la fase de liquidación |
| Juzgado | num. 1 JUZGADO DE LO MERCANTIL Nº1 DE CASTELLON |
| Procedimiento concursal | 000238/2014 |
| FIRME | Si, |
| Fecha de resolución | 8/01/2015 |
| Descripcion | Resoluciones acordando la intervención o suspensión de las factultades de administración y disposición del concursado |
| Juzgado | num. 1 JUZGADO DE LO MERCANTIL Nº1 DE CASTELLON |
| Procedimiento concursal | 000238/2014 |
| FIRME | Si, |
| Fecha de resolución | 23/09/2015 |
| Descripcion | Auto de formación de la sección de calificación |
| Juzgado | num. 1 JUZGADO DE LO MERCANTIL Nº1 DE CASTELLON |
| Procedimiento concursal | 000238/2014 |
| FIRME | Si, |
| Fecha de resolución | 23/09/2015 |
| Descripcion | Auto de aprobación del plan de liquidación |
| Juzgado | num. 1 JUZGADO DE LO MERCANTIL Nº1 DE CASTELLON |
| Procedimiento concursal | 000238/2014. |
| FIRME | Si, |
| Fecha de resolución | 18/07/2014 |
| Descripcion | Auto de declaración de concurso. Voluntario. |
| Juzgado | num. 1 JUZGADO DE LO MERCANTIL Nº1 DE CASTELLON. |
| Procedimiento concursal | 000238/2014. |
| Fecha de resolución | 18/07/2014 |
| Descripcion | Nombramiento de administradores. |
| Juzgado | num. 1 JUZGADO DE LO MERCANTIL Nº1 DE CASTELLON. |
| Adm. Concurs. | Calbo Silvestre Jose Luis |
| Procedimiento concursal | 000238/2014. |
| FIRME | Si, |
| Fecha de resolución | 18/07/2014 |
| Descripcion | Resoluciones acordando la intervención o suspensión de las factultades de administración y disposición del concursado. |
| Juzgado | num. 1 JUZGADO DE LO MERCANTIL Nº1 DE CASTELLON. |
| Artículo de los estatutos: Modificado el Artículo 4º de losEstatutos por traslado del domicilio social. |
Traslado del domicilio social de la empresa situado en PLAZA DE LA PAZ 4 (VALL D'UIXO (LA)). siendo el nuevo domicilio situado en C/ METGE JUAN INSA, 9 (ONDA)..
| Artículo de los estatutos: MODIFICADO por cambio de domicilio.. |
Traslado del domicilio social de la empresa situado en PAZ, 4 12600 VALL D UIXO (LA). (CASTELLON). siendo el nuevo domicilio situado en PLAZA DE LA PAZ 4 (VALL D'UIXO (LA))..
| Informe axesor 360º | Informe de Crédito | Perfil Comercial de Empresa | |
| Importe de ventas y número de empleados | ![]() | ![]() | ![]() |
| Información mercantil y comercial | ![]() Completa | ![]() Completa | ![]() Básica |
| Administradores y dirigentes | ![]() | ![]() | ![]() Solo dirigentes |
| Empresas relacionadas (accionistas, participadas,…) | ![]() | ![]() | ![]() |
| Categoría crediticia y probabilidad de incumplimiento de pago | ![]() | ![]() | ![]() |
| Impagos (RAI y Asnef Empresas) e incidencias judiciales | ![]() | ![]() | ![]() |
| Balance y cuenta de pérdidas y ganancias | ![]() Completo | ![]() Extracto | ![]() |
| Ratios y magnitudes económico-financieras | ![]() Completo | ![]() Extracto | ![]() |
| Representación gráfica de empresas relacionadas | ![]() | ![]() | ![]() |
| Comparativa del balance con la media del sector | ![]() | ![]() | ![]() |
| Estado de flujos de efectivo y de cambios en el patrimonio neto | ![]() | ![]() | ![]() |
| Fuentes de financiación y avales | ![]() | ![]() | ![]() |
| Subvenciones, concursos/subastas públicas y marcas | ![]() | ![]() | ![]() |
| Acceder | Acceder | Acceder |
ONDA WAP TELECOMUNICACIONES SL fué una empresa constituida el 05/12/2000 y extinguida el 04/02/2020 inscrita en el Registro Mercantil de Castellón. y con domicilio en OndaSu clasificación nacional de actividades económicas era Comercio al por menor de equipos de telecomunicaciones en establecimientos especializados.
La empresa tenia un rango de facturación anual entre 1.000.000 y 2.500.000 euros.
ONDA WAP TELECOMUNICACIONES SL tiene 1 cargos directivos en activo y 1 cargos directivos históricos.