Cargando...

Datos de NUPECA XXI SL

NUPECA XXI SL

CL PROVENCA Num.288 P.3 PTA.1 (BARCELONA). Ver mapa

Objeto social

La negociacion, adquisicion,transmision, enajenacion,gravamen y gestion de acciones y participaciones sociales de sociedades anonimas o limitadas, cotizadas o no cotizadas y, en general, valores representativos de los ...

CIF

no disponible

Fecha constitución

25/03/2024

Antigüedad

2 años

Capital social

363.636,00 €

Ventas

-

Registro

Barcelona

Últimas cuentas depositadas

-

Órgano administración

Administrador único



Cargos y representantes

EntidadRelaciónEntidad/RelaciónDesdeHasta
Dpg Advisory Ltd Adm. Unico Dpg Advisory Ltd
Adm. Unico
26/02/2025
Darren Paul Grassby Represent.143 RRM Darren Paul Grassby
Represent.143 RRM
26/02/2025
Darren Paul Grassby Adm. Unico Darren Paul Grassby
Adm. Unico
30/10/202426/02/2025
Sanz Perez Marco Antonio Apod. Solid. Sanz Perez Marco Antonio
Apod. Solid.
30/10/2024
Ara Triadu Carlos Apod. Solid. Ara Triadu Carlos
Apod. Solid.
30/10/2024
Areitio Ibarlucea Julene Apod. Solid. Areitio Ibarlucea Julene
Apod. Solid.
30/10/2024
Cuesta Garayoa Alvaro Apod. Solid. Cuesta Garayoa Alvaro
Apod. Solid.
30/10/2024
Campillo Xarau Oscar Apod. Solid. Campillo Xarau Oscar
Apod. Solid.
30/10/2024
Gabernet Llorca Esther Adm. Unico Gabernet Llorca Esther
Adm. Unico
16/04/202430/10/2024

Vinculaciones

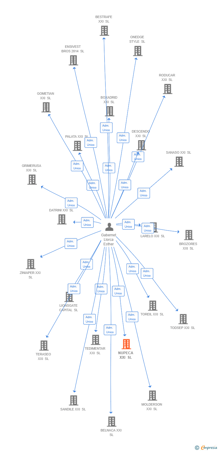
Vinculaciones societarias de NUPECA XXI SLONEDGE STYLE  SLONEDGE STYLE  SLLIONSGATE CAPITAL  SLLIONSGATE CAPITAL  SLGabernet Llorca EstherGabernet Llorca EstherENSIVEST BROS 2014  SLENSIVEST BROS 2014  SLBOXADRID XXI  SLBOXADRID XXI  SLTOREIL XXI  SLTOREIL XXI  SLTODSEP XXI  SLTODSEP XXI  SLTERASEO XXI  SLTERASEO XXI  SLMOLDERSON XXI  SLMOLDERSON XXI  SLTEDIMENTAR XXI  SLTEDIMENTAR XXI  SLRODUCAR XXI  SLRODUCAR XXI  SLDESCENDO XXI  SLDESCENDO XXI  SLBROZORES XXI  SLBROZORES XXI  SLZINIAPER XXI  SLZINIAPER XXI  SLGRIMERUSA XXI  SLGRIMERUSA XXI  SLDATRINI XXI  SLDATRINI XXI  SLSANDILE XXI  SLSANDILE XXI  SLLARELO XXI  SLLARELO XXI  SLSANASO XXI  SLSANASO XXI  SLNUPECA XXI  SLNUPECA XXI  SLPALATA XXI  SLPALATA XXI  SLGOMETIAN XXI  SLGOMETIAN XXI  SLBELNACA XXI  SLBELNACA XXI  SLBESTRAFE XXI  SLBESTRAFE XXI  SLGabernet Llorca Esther, Administrador Único de ONEDGE STYLE  SLGabernet Llorca Esther, Administrador Único de LIONSGATE CAPITAL  SLGabernet Llorca Esther, Administrador Único de ENSIVEST BROS 2014  SLGabernet Llorca Esther, Administrador Único de BOXADRID XXI  SLGabernet Llorca Esther, Administrador Único de TOREIL XXI  SLGabernet Llorca Esther, Administrador Único de TODSEP XXI  SLGabernet Llorca Esther, Administrador Único de TERASEO XXI  SLGabernet Llorca Esther, Administrador Único de MOLDERSON XXI  SLGabernet Llorca Esther, Administrador Único de TEDIMENTAR XXI  SLGabernet Llorca Esther, Administrador Único de RODUCAR XXI  SLGabernet Llorca Esther, Administrador Único de DESCENDO XXI  SLGabernet Llorca Esther, Administrador Único de BROZORES XXI  SLGabernet Llorca Esther, Administrador Único de ZINIAPER XXI  SLGabernet Llorca Esther, Administrador Único de GRIMERUSA XXI  SLGabernet Llorca Esther, Administrador Único de DATRINI XXI  SLGabernet Llorca Esther, Administrador Único de SANDILE XXI  SLGabernet Llorca Esther, Administrador Único de LARELO XXI  SLGabernet Llorca Esther, Administrador Único de SANASO XXI  SLGabernet Llorca Esther, Administrador Único de NUPECA XXI  SLGabernet Llorca Esther, Administrador Único de PALATA XXI  SLGabernet Llorca Esther, Administrador Único de GOMETIAN XXI  SLGabernet Llorca Esther, Administrador Único de BELNACA XXI  SLGabernet Llorca Esther, Administrador Único de BESTRAFE XXI  SL

Anuncios en boletines oficiales

Resumen cronológico de actos publicados en las ediciones digitales de Boletines Oficiales (BORME, BOE, BOPI) inscritos por NUPECA XXI SL o en los que participa indirectamente.

Mostrar Filtros

  • Modificaciones estatutarias.

    MODIFICACION Y REFUNDICION DE LOS ESTATUTOS SOCIALES.
    Fuente: Boletín Oficial del Registro Mercantil 
    Fecha inscripción: 10/04/2025. Núm. 181609. S 8, H B 612807, I/A 6 

    Cambio de domicilio social.

    Traslado del domicilio social de la empresa situado en CL ROC BORONAT NUM.147 P.10 (BARCELONA) siendo el nuevo domicilio situado en CL PROVENCA Num.288 P.3 PTA.1 (BARCELONA).

    Fuente: Boletín Oficial del Registro Mercantil 
    Fecha inscripción: 10/04/2025. Núm. 181609. S 8, H B 612807, I/A 6 

    Cambio de objeto social.

    La sociedad cambia su actividad pasando a ser la nueva actividad o actividades de la empresa:

    La negociacion, adquisicion,transmision, enajenacion,gravamen y gestion de acciones y participaciones sociales de sociedades anonimas o limitadas, cotizadas o no cotizadas y, en general, valores representativos de los ..

    El anterior objeto social de la sociedad era el siguiente:

    La negociacion, adquisicion,transmision, enajenacion,gravamen y gestion de acciones y participaciones sociales de sociedades anonimas o limitadas, cotizadas o no cotizadas y, en general, valores representativos de los ..

    Fuente: Boletín Oficial del Registro Mercantil 
    Fecha inscripción: 10/04/2025. Núm. 181609. S 8, H B 612807, I/A 6 
  • Ampliación de capital.

    Los socios o accionistas de la empresa han ampliado en 360.136 € el capital social de la sociedad. Esta ampliación incrita en el Registro Mercantil, incrementa el capital social en un 10289.60 %, dejando el capital social de la sociedad en 363.636€.

    Capital social anterior:3.500 €
    Aumento de capital:360.136 €
    Capital social resultante:363.636 €
    % incremento:10289.60 %
    Fuente: Boletín Oficial del Registro Mercantil 
    Fecha inscripción: 28/03/2025. Núm. 159817. S 8, H B 612807, I/A 5 

    Otros conceptos:

    PERDIDA DE LA SITUACION DE UNIPERSONALIDAD.

    Fuente: Boletín Oficial del Registro Mercantil 
    Fecha inscripción: 28/03/2025. Núm. 159817. S 8, H B 612807, I/A 5 
  • Revocaciones.

    Con fecha 26 de febrero de 2025 se inscribe en el Registro Mercantil la revocación de Darren Paul Grassby como Administrador Único de la sociedad.
    Fuente: Boletín Oficial del Registro Mercantil 
    Fecha inscripción: 26/02/2025. Núm. 105355. S 8, H B 612807, I/A 4 

    Nombramientos.

    Publicación en el BORME de los siguientes nombramientos:

    Administrador Único
    Representante 143 RRM
    Fuente: Boletín Oficial del Registro Mercantil 
    Fecha inscripción: 26/02/2025. Núm. 105355. S 8, H B 612807, I/A 4 
  • Nombramientos.

    Publicación de la empresa NUPECA ESPACIOS SL:

    Publicación en el BORME de los siguientes nombramientos:

    Administrador Único
    • NUPECA XXI SL
    Representante 143 RRM
    Fuente: Boletín Oficial del Registro Mercantil 
    Fecha inscripción: 30/01/2025. Núm. 58495. S 8, H B 628378, I/A 1 

    Nombramientos.

    Publicación de la empresa NUPECA ADVANCE SL:

    Publicación en el BORME de los siguientes nombramientos:

    Administrador Único
    • NUPECA XXI SL
    Representante 143 RRM
    Fuente: Boletín Oficial del Registro Mercantil 
    Fecha inscripción: 30/01/2025. Núm. 58498. S 8, H B 628377, I/A 1 

    Nombramientos.

    Publicación de la empresa NUPECA MEDICAL SL:

    Publicación en el BORME de los siguientes nombramientos:

    Administrador Único
    • NUPECA XXI SL
    Representante 143 RRM
    Fuente: Boletín Oficial del Registro Mercantil 
    Fecha inscripción: 30/01/2025. Núm. 58765. S 8, H B 628398, I/A 1 
  • Nombramientos.

    Publicación en el BORME de los siguientes nombramientos:

    Apoderados Solidarios
    Fuente: Boletín Oficial del Registro Mercantil 
    Fecha inscripción: 30/10/2024. Núm. 477378. S 8, H B 612807, I/A 3 
  • Revocaciones.

    Con fecha 30 de octubre de 2024 se inscribe en el Registro Mercantil la revocación de Gabernet Llorca Esther como Administrador Único de la sociedad.
    Fuente: Boletín Oficial del Registro Mercantil 
    Fecha inscripción: 30/10/2024. Núm. 474425. S 8, H B 612807, I/A 2 

    Nombramientos.

    Con fecha 30 de octubre de 2024 se inscribe en el Registro Mercantil el nombramiento de Darren Paul Grassby como Administrador Único de la sociedad.
    Fuente: Boletín Oficial del Registro Mercantil 
    Fecha inscripción: 30/10/2024. Núm. 474425. S 8, H B 612807, I/A 2 

    Otros conceptos:

    CAMBIO DE SOCIO UNICO, SIENDO EL NUEVO SOCIO UNICO: "DPG ADVISORY LTD".

    Fuente: Boletín Oficial del Registro Mercantil 
    Fecha inscripción: 30/10/2024. Núm. 474425. S 8, H B 612807, I/A 2 
  • Constitución.

    Se constituye la empresa con fecha 16 de abril de 2024 mediante escritura pública. La empresa se crea con un capital social inicial de 3.500,00 Euros e inicia su actividad el 25 de marzo de 2024. El domicilio social en el momento de su constitución se establece en CL ROC BORONAT NUM.147 P.10 (BARCELONA). La empresa indica que su actividad es LA COMPRA, VENTA, ALQUILER, PARCELACION Y URBANIZACION DE SOLARES, TERRENOS Y FINCAS DE CUALQUIER NATURALEZA, PUDIENDO PROCEDER A LA EDIFICACION DE LOS MISMOS Y A SU ENAJENACION, ETC.

    Fuente: Boletín Oficial del Registro Mercantil 
    Fecha inscripción: 16/04/2024. Núm. 192579. T 49237, F 219, S 8, H B 612807, I/A 1 

    Nombramientos.

    Con fecha 16 de abril de 2024 se inscribe en el Registro Mercantil el nombramiento de Gabernet Llorca Esther como Administrador Único de la sociedad.
    Fuente: Boletín Oficial del Registro Mercantil 
    Fecha inscripción: 16/04/2024. Núm. 192579. T 49237, F 219, S 8, H B 612807, I/A 1 

    Otros conceptos:

    DECLARACION DE SOCIEDAD UNIPERSONAL, SIENDO SOCIO UNICO MEDITERRANEAN SEARCH SL.

    Fuente: Boletín Oficial del Registro Mercantil 
    Fecha inscripción: 16/04/2024. Núm. 192579. T 49237, F 219, S 8, H B 612807, I/A 1 

Informes comerciales Axesor

Informe de CréditoInforme Mercantil, Incidencias y VinculacionesPerfil Comercial de Empresa
Capital social actual y evoluciónIncluye Capital social actual y evoluciónIncluye Capital social actual y evoluciónIncluye Capital social actual y evolución
Información mercantil y comercialIncluye Información mercantil y comercialIncluye Información mercantil y comercialIncluye Información mercantil y comercial
Básica
Administradores y dirigentesIncluye Administradores y dirigentesIncluye Administradores y dirigentes
Solo administradores
Incluye Administradores y dirigentes
Solo dirigentes
Empresas relacionadas
(accionistas, participadas,…)
Incluye Empresas relacionadas (accionistas, participadas,…)Incluye Empresas relacionadas (accionistas, participadas,…)Incluye Empresas relacionadas (accionistas, participadas,…)
Incidencias judiciales y procedimientos concursalesIncluye Incidencias judiciales y procedimientos concursalesIncluye Incidencias judiciales y procedimientos concursalesIncluye Incidencias judiciales y procedimientos concursales
Impagos en el fichero RAIIncluye Impagos en el fichero RAIIncluye Impagos en el fichero RAIIncluye Impagos en el fichero RAI
Impagos en el fichero Asnef EmpresasIncluye Impagos en el fichero Asnef EmpresasIncluye Impagos en el fichero Asnef EmpresasIncluye Impagos en el fichero Asnef Empresas
Categoría crediticia y probabilidad de incumplimiento de pagoIncluye Categoría crediticia y probabilidad de incumplimiento de pagoIncluye Categoría crediticia y probabilidad de incumplimiento de pagoIncluye Categoría crediticia y probabilidad de incumplimiento de pago
Extracto del balance y cuenta de pérdidas y gananciasIncluye Extracto del balance y cuenta de pérdidas y gananciasIncluye Extracto del balance y cuenta de pérdidas y gananciasIncluye Extracto del balance y cuenta de pérdidas y ganancias
Ratios y magnitudes económico-financierasIncluye Ratios y magnitudes económico-financierasIncluye Ratios y magnitudes económico-financierasIncluye Ratios y magnitudes económico-financieras
AccederAccederAcceder

NUPECA XXI SL inscrita en el Registro Mercantil de Barcelona.

capital social de la empresa es de 363.636,00 euros.