924803095 924804861
Av Badajoz, 41 06400 - (Don Benito) - Badajoz Ver mapa
Fabricación y venta de muebles.
CNAE 3109 - Fabricación de otros muebles
B06072334
13/08/1988
38 años
203.711,72 €
0.5M €
Badajoz
7
Administrador único
Información sobre balances y cuentas de resultados de MUEBLES GALLEGO SANCHEZ SL depositados en el Registro Mercantil de Badajoz en los últimos ejercicios.
| Ejercicio Disponibilidad | 2019 Inmediata | 2020 Inmediata | 2021 Inmediata | 2022 Inmediata | 2023 Inmediata | Consultar en Axesor |
| Consultar en Axesor | ||||||
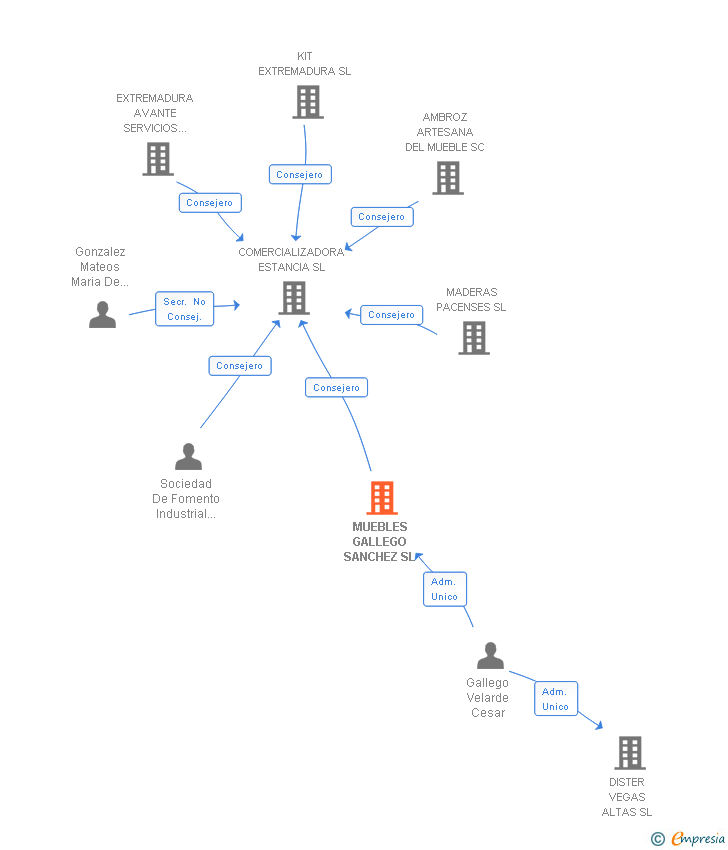
| Entidad | Relación | Entidad/Relación | Desde | Hasta |
|---|---|---|---|---|
| Gallego Velarde Cesar | Adm. Unico | Gallego Velarde Cesar Adm. Unico | 19/09/2012 | |
| Gallego Velarde Antonio | Adm. Solid. | Gallego Velarde Antonio Adm. Solid. | 19/09/2012 | |
| Gallego Velarde Cesar | Adm. Solid. | Gallego Velarde Cesar Adm. Solid. | 19/09/2012 |

Resumen cronológico de actos publicados en las ediciones digitales de Boletines Oficiales (BORME, BOE, BOPI) inscritos por MUEBLES GALLEGO SANCHEZ SL o en los que participa indirectamente.
Publicación en el BORME de los siguientes ceses-dimisiones:
| Presidente | |
| Consejeros |
Publicación en el BORME de los siguientes ceses-dimisiones:
| Administradores Solidarios |
Los socios o accionistas de la empresa han ampliado en 68.484 € el capital social de la sociedad. Esta ampliación incrita en el Registro Mercantil, incrementa el capital social en un 50.64 %, dejando el capital social de la sociedad en 203.711,72€.
| Capital social anterior: | 135.227,72 € |
| Aumento de capital: | 68.484 € |
| Capital social resultante: | 203.711,72 € |
| % incremento: | 50.64 % |
| Informe axesor 360º | Informe de Crédito | Perfil Comercial de Empresa | |
| Importe de ventas y número de empleados | ![]() | ![]() | ![]() |
| Información mercantil y comercial | ![]() Completa | ![]() Completa | ![]() Básica |
| Administradores y dirigentes | ![]() | ![]() | ![]() Solo dirigentes |
| Empresas relacionadas (accionistas, participadas,…) | ![]() | ![]() | ![]() |
| Categoría crediticia y probabilidad de incumplimiento de pago | ![]() | ![]() | ![]() |
| Impagos (RAI y Asnef Empresas) e incidencias judiciales | ![]() | ![]() | ![]() |
| Balance y cuenta de pérdidas y ganancias | ![]() Completo | ![]() Extracto | ![]() |
| Ratios y magnitudes económico-financieras | ![]() Completo | ![]() Extracto | ![]() |
| Representación gráfica de empresas relacionadas | ![]() | ![]() | ![]() |
| Comparativa del balance con la media del sector | ![]() | ![]() | ![]() |
| Estado de flujos de efectivo y de cambios en el patrimonio neto | ![]() | ![]() | ![]() |
| Fuentes de financiación y avales | ![]() | ![]() | ![]() |
| Subvenciones, concursos/subastas públicas y marcas | ![]() | ![]() | ![]() |
| Acceder | Acceder | Acceder |
MUEBLES GALLEGO SANCHEZ SL inscrita en el Registro Mercantil de Badajoz. Su clasificación nacional de actividades económicas es Fabricación de otros muebles.
capital social de la empresa es de 203.711,72 euros y tiene una facturación anual entre 500.000 y 1.000.000 euros.
MUEBLES GALLEGO SANCHEZ SL tiene 1 cargos directivos en activo y 2 cargos directivos históricos.