C/ TINTE 1 1 D (ALCALA DE HENARES). Ver mapa
Desarrollo de actividades relacionadas con la comunicación, marketing y gestión de medios, así como consultoría y diseño de campañas de publicidad y marketing, tanto en medios nacionales como internacionales. Compraventa de bienes inmuebles, arrendamiento de los mismos e intermediación inmobiliaria.
no disponible
19/03/2019
7 años
6.000,00 €
0.5M €
Madrid
-
Administradores mancomunados
Información sobre balances y cuentas de resultados de MEDIA PARTNER ADVERTISING SL depositados en el Registro Mercantil de Madrid en los últimos ejercicios.
| Ejercicio Disponibilidad | 2019 3 horas | 2020 3 horas | 2021 3 horas | 2022 3 horas | Consultar en Axesor | |
| Consultar en Axesor | ||||||
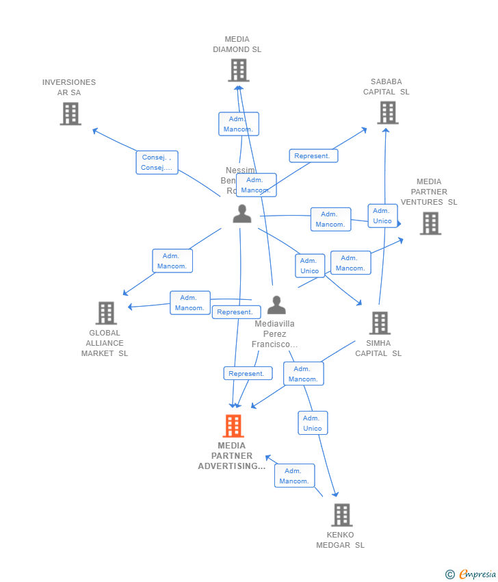
| Entidad | Relación | Entidad/Relación | Desde | Hasta |
|---|---|---|---|---|
| KENKO MEDGAR SL | Adm. Mancom. | KENKO MEDGAR SL Adm. Mancom. | 26/04/2019 | |
| SIMHA CAPITAL SL | Adm. Mancom. | SIMHA CAPITAL SL Adm. Mancom. | 26/04/2019 | |
| Mediavilla Perez Francisco Javier | Represent. | Mediavilla Perez Francisco Javier Represent. | 26/04/2019 | |
| Nessim Bendayan Rony Armando | Represent. | Nessim Bendayan Rony Armando Represent. | 26/04/2019 |

Resumen cronológico de actos publicados en las ediciones digitales de Boletines Oficiales (BORME, BOE, BOPI) inscritos por MEDIA PARTNER ADVERTISING SL o en los que participa indirectamente.
Se constituye la empresa con fecha 26 de abril de 2019 mediante escritura pública. La empresa se crea con un capital social inicial de 6.000,00 Euros e inicia su actividad el 19 de marzo de 2019. El domicilio social en el momento de su constitución se establece en C/ TINTE 1 1 D (ALCALA DE HENARES). La empresa indica que su actividad es Desarrollo de actividades relacionadas con la comunicación, marketing y gestión de medios, así como consultoría y diseño de campañas de publicidad y marketing, tanto en medios nacionales como internacionales. Compraventa de bienes inmuebles, arrendamiento de los mismos e intermediación inmobiliaria.
Publicación en el BORME de los siguientes nombramientos:
| Administradores Mancomunados | |
| Representantes |
| Informe de Crédito | Informe Mercantil, Incidencias y Vinculaciones | Perfil Comercial de Empresa | |
| Capital social actual y evolución | ![]() | ![]() | ![]() |
| Información mercantil y comercial | ![]() | ![]() | ![]() Básica |
| Administradores y dirigentes | ![]() | ![]() Solo administradores | ![]() Solo dirigentes |
| Empresas relacionadas (accionistas, participadas,…) | ![]() | ![]() | ![]() |
| Incidencias judiciales y procedimientos concursales | ![]() | ![]() | ![]() |
| Impagos en el fichero RAI | ![]() | ![]() | ![]() |
| Impagos en el fichero Asnef Empresas | ![]() | ![]() | ![]() |
| Categoría crediticia y probabilidad de incumplimiento de pago | ![]() | ![]() | ![]() |
| Extracto del balance y cuenta de pérdidas y ganancias | ![]() | ![]() | ![]() |
| Ratios y magnitudes económico-financieras | ![]() | ![]() | ![]() |
| Acceder | Acceder | Acceder |
MEDIA PARTNER ADVERTISING SL inscrita en el Registro Mercantil de Madrid.
capital social de la empresa es de 6.000,00 euros y tiene una facturación anual inferior a 500.000 euros.