C/ JACINTO BORGES, 30-CON NUMERO DE GOBIERNO 26 35 (ARRECIFE). Ver mapa
Actividad principal: alquiler de bienes inmuebles, promociones inmobiliarias. (cnae 6820, 4110). No tiene actividades secundarias.
no disponible
25/10/2018
7 años
498.000,00 €
0.5M €
Las Palmas
-
Administradores mancomunados
Información sobre balances y cuentas de resultados de MARINA FARIONES SL depositados en el Registro Mercantil de Las Palmas en los últimos ejercicios.
| Ejercicio Disponibilidad | 2019 3 horas | 2020 3 horas | 2021 3 horas | 2022 3 horas | Consultar en Axesor | |
| Consultar en Axesor | ||||||
| Entidad | Relación | Entidad/Relación | Desde | Hasta |
|---|---|---|---|---|
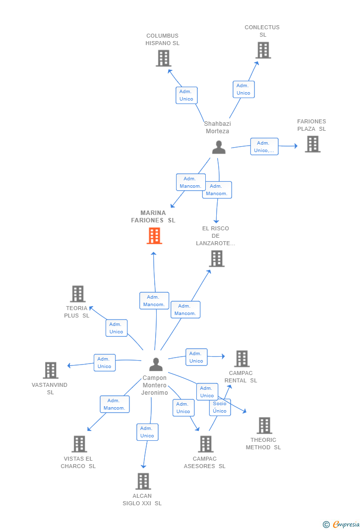
| Campon Montero Jeronimo | Apod. Solid. | Campon Montero Jeronimo Apod. Solid. | 23/10/2024 | |
| Campon Montero Jeronimo | Apod. Mancom. | Campon Montero Jeronimo Apod. Mancom. | 09/11/2018 | |
| Shahbazi Morteza | Apod. Mancom. | Shahbazi Morteza Apod. Mancom. | 09/11/2018 | |
| Campon Montero Jeronimo | Adm. Mancom. | Campon Montero Jeronimo Adm. Mancom. | 09/11/2018 | |
| Shahbazi Morteza | Adm. Mancom. | Shahbazi Morteza Adm. Mancom. | 09/11/2018 |

Resumen cronológico de actos publicados en las ediciones digitales de Boletines Oficiales (BORME, BOE, BOPI) inscritos por MARINA FARIONES SL o en los que participa indirectamente.
El capital social de la empresa se incrementa en un 383.50 % (ampliación de 395.000 €). De esta forma, tras la ampliación la sociedad pasa de tener 103.000€ de capital social a 498.000€. Esta ampliación de capital fue inscrita en el Registro Mercantil con fecha 5 de febrero de 2025.
| Capital social anterior: | 103.000 € |
| Aumento de capital: | 395.000 € |
| Capital social resultante: | 498.000 € |
| % incremento: | 383.50 % |
| Artículo de los Estatutos: Artículo 6º.- Domicilio social.- . |
Traslado del domicilio social de la empresa situado en C/ BAJAMAR, 20 35510 (TIAS) siendo el nuevo domicilio situado en C/ JACINTO BORGES, 30-CON NUMERO DE GOBIERNO 26 35 (ARRECIFE).
Los socios o accionistas de la empresa han ampliado en 100.000 € el capital social de la sociedad. Esta ampliación incrita en el Registro Mercantil, incrementa el capital social en un 3333.33 %, dejando el capital social de la sociedad en 103.000€.
| Capital social anterior: | 3.000 € |
| Aumento de capital: | 100.000 € |
| Capital social resultante: | 103.000 € |
| % incremento: | 3333.33 % |
| Artículo de los Estatutos: Artículo 7º. Capital social-. |
Se modifica el valor nominal de las participaciones sociales, que en la actualidad está fijado en UN EURO (? 1.-), pasando el valor nominal de cada participación social a CIEN EUROS (? 100.-), y como consecuencia de ello el capital social suscrito y desembolsado de la compañía, queda compuesto por MIL TREINTA (1.030) participaciones sociales, numeradas d.
Se constituye la empresa con fecha 9 de noviembre de 2018 mediante escritura pública. La empresa se crea con un capital social inicial de 3.000,00 Euros e inicia su actividad el 25 de octubre de 2018. El domicilio social en el momento de su constitución se establece en C/ BAJAMAR, 20 35510 (TIAS). La empresa indica que su actividad es Actividad Principal: Alquiler de bienes inmuebles, promociones inmobiliarias. (CNAE 6820, 4110). No tiene actividades secundarias.
Publicación en el BORME de los siguientes revocaciones:
| Apoderados Mancomunados |
Publicación en el BORME de los siguientes nombramientos:
| Administradores Mancomunados | |
| Apoderados Mancomunados |
| Informe de Crédito | Predicción y Calificación | Perfil Comercial de Empresa | |
| Categoría crediticia y probabilidad de incumplimiento de pago | ![]() | ![]() | ![]() |
| Crédito recomendado | ![]() | ![]() | ![]() |
| Importe de ventas y número de empleados | ![]() | ![]() | ![]() |
| Información mercantil y comercial | ![]() | ![]() | ![]() Básica |
| Administradores y dirigentes | ![]() | ![]() | ![]() Solo dirigentes |
| Incidencias judiciales y procedimientos concursales | ![]() | ![]() | ![]() |
| Impagos en el fichero RAI | ![]() | ![]() | ![]() |
| Impagos en el fichero Asnef Empresas | ![]() | ![]() | ![]() |
| Extracto del balance y cuenta de pérdidas y ganancias | ![]() | ![]() | ![]() |
| Ratios y magnitudes económico-financieras | ![]() | ![]() | ![]() |
| Acceder | Acceder | Acceder |
MARINA FARIONES SL inscrita en el Registro Mercantil de Las Palmas.
capital social de la empresa es de 498.000,00 euros y tiene una facturación anual inferior a 500.000 euros.