C/ VICENTE BLASCO GARCIA 5 (TORRELLA). Ver mapa
Gestion y administracion de valores representativos de los fondos propios de entidades no residentes en territorio español, mediante la correspondiente organizacion de medios materiales y personales.
CNAE 6499 - Otros servicios financieros, excepto seguros y fondos de pensiones n.c.o.p.
B86054202
15/12/2010
15 años
3.000,00 €
0.5M €
Valencia
Administrador único
Información sobre balances y cuentas de resultados de LLAUQUEN SL depositados en el Registro Mercantil de Valencia en los últimos ejercicios.
| Ejercicio Disponibilidad | 2019 3 horas | 2020 3 horas | 2021 3 horas | 2022 3 horas | Consultar en Axesor | |
| Consultar en Axesor | ||||||
| Entidad | Relación | Entidad/Relación | Desde | Hasta |
|---|---|---|---|---|
| JR CAPITAL SL | Adm. Unico | JR CAPITAL SL Adm. Unico | 09/11/2020 | |
| PR SERVICIOS ESTRATEGICOS SL | Adm. Unico | PR SERVICIOS ESTRATEGICOS SL Adm. Unico | 09/11/2020 | |
| Gallego Martinez Jose Ramon | Apod. Solid. | Gallego Martinez Jose Ramon Apod. Solid. | 24/01/2017 | |
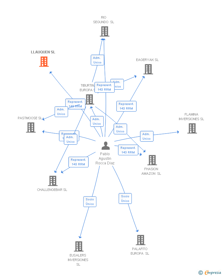
| Pablo Agustin Rocca Diaz | Represent.143 RRM | Pablo Agustin Rocca Diaz Represent.143 RRM | 02/05/2013 | |
| PR SERVICIOS ESTRATEGICOS SL | Adm. Unico | PR SERVICIOS ESTRATEGICOS SL Adm. Unico | 02/05/2013 | 05/02/2013 |
| Pipino Melian Victoria Belen | Adm. Unico | Pipino Melian Victoria Belen Adm. Unico | 04/02/2011 | 02/05/2013 |
| Investa Trustees New Zeland Limited | Socio Único | Investa Trustees New Zeland Limited Socio Único | 04/02/2011 | 02/08/2012 |

Resumen cronológico de actos publicados en las ediciones digitales de Boletines Oficiales (BORME, BOE, BOPI) inscritos por LLAUQUEN SL o en los que participa indirectamente.
-- A los efectos del Art. 143 del RRM la persona física designada por JR CAPITAL SL para que la represente en el desempeño de las funciones propias para el cargo como Administrador único de la Sociedad es: DON JOSE RAMON GALLEGO MARTINEZ CON DNI XXXXXXX.
Traslado del domicilio social de la empresa situado en JOSE ABASCAL, 42 2 DRCH. 28003 MADRID. (MADRID) siendo el nuevo domicilio situado en C/ VICENTE BLASCO GARCIA 5 (TORRELLA).
Publicación en el BORME de los siguientes depositos-de-proyectos-de-fusion-por-absorcion:
| Absorbente | |
| Absorbida |
|
Publicación en el BORME de los siguientes nombramientos:
| Administrador Único | |
| Representante 143 RRM |
Traslado del domicilio social de la empresa situado en C/ JOSE ABASCAL 42 - 2º DERECHA (MADRID). siendo el nuevo domicilio situado en CL BENET MATEU NUMERO 40,OFICINA 28 (BARCELONA)..
Se constituye la empresa con fecha 4 de febrero de 2011 mediante escritura pública. La empresa se crea con un capital social inicial de 3.000,00 Euros e inicia su actividad el 15 de diciembre de 2010. El domicilio social en el momento de su constitución se establece en C/ JOSE ABASCAL 42 - 2º DERECHA (MADRID). La empresa indica que su actividad es GESTION Y ADMINISTRACION DE VALORES REPRESENTATIVOS DE LOS FONDOS PROPIOS DE ENTIDADES NO RESIDENTES EN TERRITORIO ESPAÑOL, MEDIANTE LA CORRESPONDIENTE ORGANIZACION DE MEDIOS MATERIALES Y PERSONALES.
| Informe axesor 360º | Informe de Crédito | Perfil Comercial de Empresa | |
| Importe de ventas y número de empleados | ![]() | ![]() | ![]() |
| Información mercantil y comercial | ![]() Completa | ![]() Completa | ![]() Básica |
| Administradores y dirigentes | ![]() | ![]() | ![]() Solo dirigentes |
| Empresas relacionadas (accionistas, participadas,…) | ![]() | ![]() | ![]() |
| Categoría crediticia y probabilidad de incumplimiento de pago | ![]() | ![]() | ![]() |
| Impagos (RAI y Asnef Empresas) e incidencias judiciales | ![]() | ![]() | ![]() |
| Balance y cuenta de pérdidas y ganancias | ![]() Completo | ![]() Extracto | ![]() |
| Ratios y magnitudes económico-financieras | ![]() Completo | ![]() Extracto | ![]() |
| Representación gráfica de empresas relacionadas | ![]() | ![]() | ![]() |
| Comparativa del balance con la media del sector | ![]() | ![]() | ![]() |
| Estado de flujos de efectivo y de cambios en el patrimonio neto | ![]() | ![]() | ![]() |
| Fuentes de financiación y avales | ![]() | ![]() | ![]() |
| Subvenciones, concursos/subastas públicas y marcas | ![]() | ![]() | ![]() |
| Acceder | Acceder | Acceder |
LLAUQUEN SL inscrita en el Registro Mercantil de Valencia. y con domicilio en BarcelonaSu clasificación nacional de actividades económicas es Otros servicios financieros, excepto seguros y fondos de pensiones n.c.o.p..
capital social de la empresa es de 3.000,00 euros y tiene una facturación anual inferior a 500.000 euros.
LLAUQUEN SL tiene 2 cargos directivos en activo y 1 cargos directivos históricos.