C/ JUAN AGUILAR 2 BAJA L1 (VALENCIA). Ver mapa
. La sociedad tiene por objeto: 1) la explotación de todo tipo de establecimientos del ramo de la hostelería, restauración, bares, cafeterías, restaurantes, discotecas, sala de espectáculos, pubs; venta de bebidas, comidas, bollería, pastelería. Servicios de catering y de restauración, tanto en esta.
no disponible
17/05/2023
3 años
3.000,00 €
-
Valencia
-
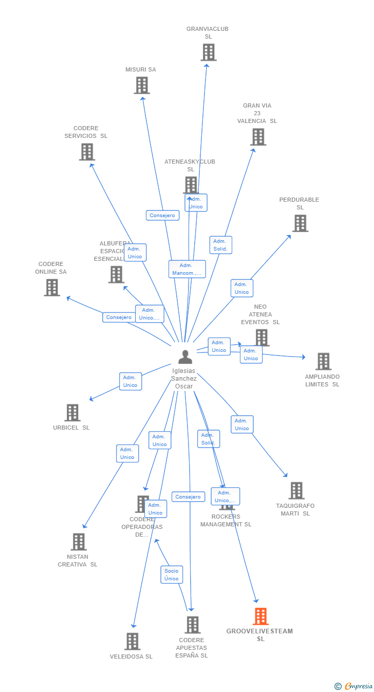
Administrador único
| Entidad | Relación | Entidad/Relación | Desde | Hasta |
|---|---|---|---|---|
| Iglesias Sanchez Oscar | Socio Único | Iglesias Sanchez Oscar Socio Único | 13/06/2023 | |
| Iglesias Sanchez Oscar | Adm. Unico | Iglesias Sanchez Oscar Adm. Unico | 13/06/2023 |

Resumen cronológico de actos publicados en las ediciones digitales de Boletines Oficiales (BORME, BOE, BOPI) inscritos por GROOVELIVESTEAM SL o en los que participa indirectamente.
Publicación en el BORME de los siguientes nombramientos:
| Administradores Mancomunados |
|
Publicación en el BORME de los siguientes nombramientos:
| Administradores Solidarios |
|
Publicación en el BORME de los siguientes nombramientos:
| Administradores Solidarios |
|
Publicación en el BORME de los siguientes nombramientos:
| Administradores Mancomunados |
|
Se constituye la empresa con fecha 13 de junio de 2023 mediante escritura pública. La empresa se crea con un capital social inicial de 3.000,00 Euros e inicia su actividad el 17 de mayo de 2023. El domicilio social en el momento de su constitución se establece en C/ JUAN AGUILAR 2 BAJA L1 (VALENCIA). La empresa indica que su actividad es . La Sociedad tiene por objeto: 1) La explotación de todo tipo de establecimientos del ramo de la hostelería, restauración, bares, cafeterías, restaurantes, discotecas, sala de espectáculos, pubs; venta de bebidas, comidas, bollería, pastelería. Servicios de catering y de restauración, tanto en esta.
| Informe de Crédito | Informe Mercantil, Incidencias y Vinculaciones | Perfil Comercial de Empresa | |
| Capital social actual y evolución | ![]() | ![]() | ![]() |
| Información mercantil y comercial | ![]() | ![]() | ![]() Básica |
| Administradores y dirigentes | ![]() | ![]() Solo administradores | ![]() Solo dirigentes |
| Empresas relacionadas (accionistas, participadas,…) | ![]() | ![]() | ![]() |
| Incidencias judiciales y procedimientos concursales | ![]() | ![]() | ![]() |
| Impagos en el fichero RAI | ![]() | ![]() | ![]() |
| Impagos en el fichero Asnef Empresas | ![]() | ![]() | ![]() |
| Categoría crediticia y probabilidad de incumplimiento de pago | ![]() | ![]() | ![]() |
| Extracto del balance y cuenta de pérdidas y ganancias | ![]() | ![]() | ![]() |
| Ratios y magnitudes económico-financieras | ![]() | ![]() | ![]() |
| Acceder | Acceder | Acceder |
GROOVELIVESTEAM SL inscrita en el Registro Mercantil de Valencia.
capital social de la empresa es de 3.000,00 euros.