C/ REPUBLICA ARGENTINA 21 BAJO (VIGO). Ver mapa
La gestión y explotación por cuenta propia o ajena de hoteles, restaurantes, cafeterías, bares, discotecas y demás negocios relacionados con la hostelería, así como el asesoramiento y realización de estudios referentes al gremio de la hostelería y turismo. Cnae: 5510. Hoteles y alojamientos similare.
no disponible
16/05/2019
7 años
3.000,00 €
0.5M €
Pontevedra
-
Administradores solidarios
Información sobre balances y cuentas de resultados de GESTION Y ASESORIA DE HOTELES TARRAGONA SL depositados en el Registro Mercantil de Pontevedra en los últimos ejercicios.
| Ejercicio Disponibilidad | 2019 Inmediata | 2020 Inmediata | 2021 Inmediata | 2022 Inmediata | 2023 Inmediata | Consultar en Axesor |
| Consultar en Axesor | ||||||
| Entidad | Relación | Entidad/Relación | Desde | Hasta |
|---|---|---|---|---|
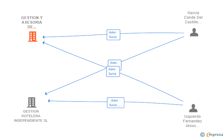
| Izquierdo Fernandez Jesus Maria | Adm. Solid. | Izquierdo Fernandez Jesus Maria Adm. Solid. | 06/06/2019 | |
| Garcia Conde Del Castillo Carlos | Adm. Solid. | Garcia Conde Del Castillo Carlos Adm. Solid. | 06/06/2019 |

Resumen cronológico de actos publicados en las ediciones digitales de Boletines Oficiales (BORME, BOE, BOPI) inscritos por GESTION Y ASESORIA DE HOTELES TARRAGONA SL o en los que participa indirectamente.
Se constituye la empresa con fecha 6 de junio de 2019 mediante escritura pública. La empresa se crea con un capital social inicial de 3.000,00 Euros e inicia su actividad el 16 de mayo de 2019. El domicilio social en el momento de su constitución se establece en C/ REPUBLICA ARGENTINA 21 BAJO (VIGO). La empresa indica que su actividad es La gestión y explotación por cuenta propia o ajena de hoteles, restaurantes, cafeterías, bares, discotecas y demás negocios relacionados con la hostelería, así como el asesoramiento y realización de estudios referentes al gremio de la hostelería y turismo. CNAE: 5510. Hoteles y alojamientos similare.
Publicación en el BORME de los siguientes nombramientos:
| Administradores Solidarios |
| Informe axesor 360º | Informe de Crédito | Perfil Comercial de Empresa | |
| Importe de ventas y número de empleados | ![]() | ![]() | ![]() |
| Información mercantil y comercial | ![]() Completa | ![]() Completa | ![]() Básica |
| Administradores y dirigentes | ![]() | ![]() | ![]() Solo dirigentes |
| Empresas relacionadas (accionistas, participadas,…) | ![]() | ![]() | ![]() |
| Categoría crediticia y probabilidad de incumplimiento de pago | ![]() | ![]() | ![]() |
| Impagos (RAI y Asnef Empresas) e incidencias judiciales | ![]() | ![]() | ![]() |
| Balance y cuenta de pérdidas y ganancias | ![]() Completo | ![]() Extracto | ![]() |
| Ratios y magnitudes económico-financieras | ![]() Completo | ![]() Extracto | ![]() |
| Representación gráfica de empresas relacionadas | ![]() | ![]() | ![]() |
| Comparativa del balance con la media del sector | ![]() | ![]() | ![]() |
| Estado de flujos de efectivo y de cambios en el patrimonio neto | ![]() | ![]() | ![]() |
| Fuentes de financiación y avales | ![]() | ![]() | ![]() |
| Subvenciones, concursos/subastas públicas y marcas | ![]() | ![]() | ![]() |
| Acceder | Acceder | Acceder |
GESTION Y ASESORIA DE HOTELES TARRAGONA SL inscrita en el Registro Mercantil de Pontevedra.
capital social de la empresa es de 3.000,00 euros y tiene una facturación anual entre 500.000 y 1.000.000 euros.