PASEO DE LA CASTELLANA 29 (MADRID). Ver mapa
CNAE 6492 - Otras actividades crediticias
A82686726
01/08/2000
26 años
3.616.798,65 €
0.5M €
Madrid
Consejo de administración
Información sobre balances y cuentas de resultados de FINANZAS SPEI SICAV SA depositados en el Registro Mercantil de Madrid en los últimos ejercicios.
| Ejercicio Disponibilidad | 2019 Inmediata | 2020 3 horas | 2021 3 horas | 2022 3 horas | Consultar en Axesor | |
| Consultar en Axesor | ||||||

Resumen cronológico de actos publicados en las ediciones digitales de Boletines Oficiales (BORME, BOE, BOPI) inscritos por FINANZAS SPEI SICAV SA o en los que participa indirectamente.
Publicación en el BORME de los siguientes reelecciones:
| Presidente | |
| Consejeros |
Publicación en el BORME de los siguientes ceses-dimisiones:
| Entidad Gestora | |
| Entidad Depositaria | |
| Secretario No Consejero |
Publicación en el BORME de los siguientes nombramientos:
| Entidad Depositaria | |
| Entidad Gestora | |
| Secretario No Consejero | |
| Apoderado |
| SE MODIFICAN LOS ARTICULOS 7, 9, 13 Y 14 DE LOS ESTATUTOS SOCIALES, EL ARTICULO 1 POR EL CAMBIO DE LA DEPOSITARIA Y EL ARTICULO POR EL TRASLADO DEL DOMICILIO. |
Traslado del domicilio social de la empresa situado en VIRGEN DE LOS PELIGROS, 6 28013 MADRID. (MADRID) siendo el nuevo domicilio situado en PASEO DE LA CASTELLANA 29 (MADRID).
Publicación en el BORME de los siguientes reelecciones:
| Presidente | |
| Consejeros |
| SE MODIFICA EL ARTICULO 13º DE LOS ESTATUTOS, RELATIVO A LA CONVOCATORIA, CONSTITUCION, ASISTENCIA, REPRESENTACION Y CELEBRACION DE LA JUNTA.. |
Convocatoria de Junta General Ordinaria y Extraordinaria de Accionistas. El Consejo de Administración de Finanzas Spei, SICAV, S.A., en su sesión de 20 de marzo de 2013, ha acordado convocar a la Junta General Ordinaria y Extraordinaria de Accionistas de la Sociedad, e... Ver más
Convocatoria de Junta General Ordinaria de accionistas. El Consejo de Administración de Finanzas Spei, SICAV, S.A., en su sesión de 26 de marzo de 2012, ha acordado convocar a la Junta General Ordinaria de accionistas de la sociedad, el día 4 de junio de 2012, a las ca... Ver más
Convocatoria de Junta General Ordinaria de Accionistas El Consejo de Administración de "Finanzas Spei, SICAV, S.A.", en su sesión de 28 de marzo de 2011, ha acordado convocar a la Junta General Ordinaria de Accionistas de la Sociedad, el día 1 de junio de 2011, a las c... Ver más
Los socios o accionistas de la empresa han ampliado en 1.212.748,65 € el capital social de la sociedad. Esta ampliación incrita en el Registro Mercantil, incrementa el capital social en un 50.45 %, dejando el capital social de la sociedad en 3.616.798,65€.
| Capital social anterior: | 2.404.050 € |
| Aumento de capital: | 1.212.748,65 € |
| Capital social resultante: | 3.616.798,65 € |
| % incremento: | 50.45 % |
SE REDUCE LA CIFRA D CAPITAL SOCIAL INIAL MAXIMO Y MINIMO EL CUAL QUEDA FIJADO EN 2.404.050,70 Y 24.040.507, RESPECTIVAMENTE.
| Informe axesor 360º | Informe de Crédito | Perfil Comercial de Empresa | |
| Importe de ventas y número de empleados | ![]() | ![]() | ![]() |
| Información mercantil y comercial | ![]() Completa | ![]() Completa | ![]() Básica |
| Administradores y dirigentes | ![]() | ![]() | ![]() Solo dirigentes |
| Empresas relacionadas (accionistas, participadas,…) | ![]() | ![]() | ![]() |
| Categoría crediticia y probabilidad de incumplimiento de pago | ![]() | ![]() | ![]() |
| Impagos (RAI y Asnef Empresas) e incidencias judiciales | ![]() | ![]() | ![]() |
| Balance y cuenta de pérdidas y ganancias | ![]() Completo | ![]() Extracto | ![]() |
| Ratios y magnitudes económico-financieras | ![]() Completo | ![]() Extracto | ![]() |
| Representación gráfica de empresas relacionadas | ![]() | ![]() | ![]() |
| Comparativa del balance con la media del sector | ![]() | ![]() | ![]() |
| Estado de flujos de efectivo y de cambios en el patrimonio neto | ![]() | ![]() | ![]() |
| Fuentes de financiación y avales | ![]() | ![]() | ![]() |
| Subvenciones, concursos/subastas públicas y marcas | ![]() | ![]() | ![]() |
| Acceder | Acceder | Acceder |
FINANZAS SPEI SICAV SA inscrita en el Registro Mercantil de Madrid. y con domicilio en MadridSu clasificación nacional de actividades económicas es Otras actividades crediticias.
capital social de la empresa es de 3.616.798,65 euros y tiene una facturación anual inferior a 500.000 euros.
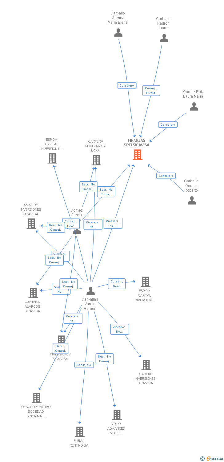
FINANZAS SPEI SICAV SA tiene 7 cargos directivos en activo y 1 cargos directivos históricos.
La empresa está auditada por PRICEWATERHOUSECOOPERS AUDITORES SL.