C/ DR JUAN JOSE DOMINE 1, 2º (VALENCIA). Ver mapa
A) el negocio de hostelería, en general. B) el arrendamiento de bienes inmuebles, rústicos y urbanos por naturaleza, con excepción de las operaciones de arrendamiento financiero o leasing.
no disponible
04/02/2019
7 años
4.000,00 €
-
Valencia
-
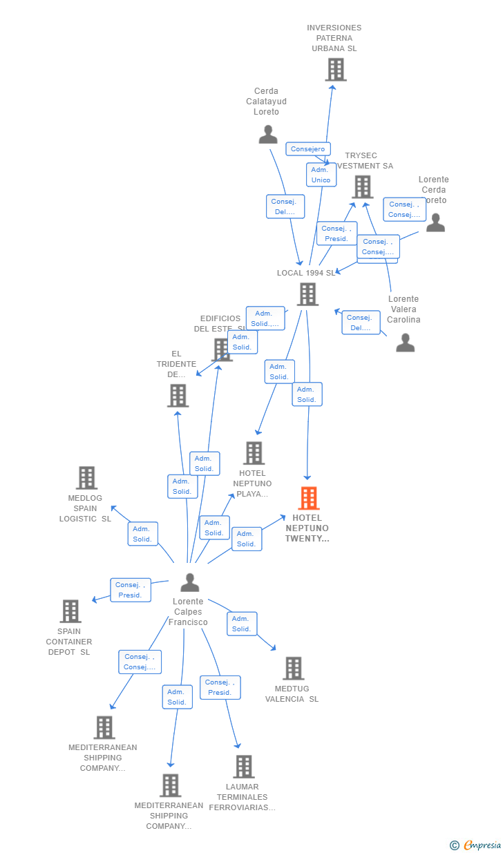
Administradores solidarios
TWENTY SUITES GL SL, HOTEL NEPTUNO TWENTY SUITES GL SL
| Entidad | Relación | Entidad/Relación | Desde | Hasta |
|---|---|---|---|---|
| Lorente Calpes Francisco | Adm. Solid. | Lorente Calpes Francisco Adm. Solid. | 11/01/2021 | |
| LOCAL 1994 SL | Adm. Solid. | LOCAL 1994 SL Adm. Solid. | 11/01/2021 | |
| Lorente Cerda Loreto | Apod. | Lorente Cerda Loreto Apod. | 11/01/2021 | |
| Lorente Calpes Francisco | Adm. Unico | Lorente Calpes Francisco Adm. Unico | 15/02/2019 | 11/01/2021 |
| Cerda Calatayud Loreto | Apod. | Cerda Calatayud Loreto Apod. | 18/02/2019 |

Resumen cronológico de actos publicados en las ediciones digitales de Boletines Oficiales (BORME, BOE, BOPI) inscritos por FIFTY SUITES SL o en los que participa indirectamente.
Se cesa a DOÑA LORETO CERDA CALATAYUD, como persona física representante de la Sociedad LOCAL 1994 SL, Administradora Solidaria de FIFTY SUITES SL y se nombra en sustitución a DOÑA LORETO LORENTE CERDA.
La sociedad cambia su denominación social HOTEL NEPTUNO TWENTY SUITES GL SL a la denominación FIFTY SUITES SL
Publicación en el BORME de los siguientes nombramientos:
| Administradores Solidarios |
Cambio del Organo de Administración: Administrador único a Administradores solidarios. LORETO CERDA CALATAYUD ha sido designada persona física representante de la mercantil "LOCAL 1994 SL", nombrada Administradora Unica de la sociedad de esta hoja.
La sociedad cambia su denominación social TWENTY SUITES GL SL a la denominación HOTEL NEPTUNO TWENTY SUITES GL SL
Se constituye la empresa con fecha 15 de febrero de 2019 mediante escritura pública. La empresa se crea con un capital social inicial de 4.000,00 Euros e inicia su actividad el 4 de febrero de 2019. El domicilio social en el momento de su constitución se establece en C/ DR JUAN JOSE DOMINE 1, 2º (VALENCIA). La empresa indica que su actividad es a) El negocio de hostelería, en general. b) El arrendamiento de bienes inmuebles, rústicos y urbanos por naturaleza, con excepción de las operaciones de arrendamiento financiero o leasing.
FIFTY SUITES SL anteriormente denominada TWENTY SUITES GL SL, HOTEL NEPTUNO TWENTY SUITES GL SL inscrita en el Registro Mercantil de Valencia.
capital social de la empresa es de 4.000,00 euros.