Representación de artistas, producción de eventos culturales, musicales y de ocio. Establecimientos de bebidas.
CNAE 8230 - Organización de convenciones y ferias de muestras
B95484713
12/06/2007
19 años
615.960,00 €
1M €
Vizcaya-Bizkaia
12
Administrador único
Información sobre balances y cuentas de resultados de FIANTOUR SL depositados en el Registro Mercantil de Vizcaya-Bizkaia en los últimos ejercicios.
| Ejercicio Disponibilidad | 2019 3 horas | 2020 3 horas | 2021 Inmediata | 2022 Inmediata | Consultar en Axesor | |
| Consultar en Axesor | ||||||
| Entidad | Relación | Entidad/Relación | Desde | Hasta |
|---|---|---|---|---|
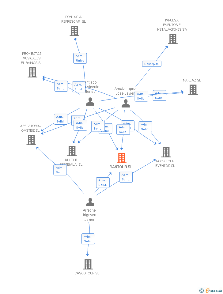
| LASTUR BOOKIN SL | Socio Único | LASTUR BOOKIN SL Socio Único | 14/11/2017 | |
| Iturbe Urresola Alejandro | Apod. | Iturbe Urresola Alejandro Apod. | 24/05/2017 | |
| Santiago San Vicente Alfonso | Adm. Unico | Santiago San Vicente Alfonso Adm. Unico | 23/07/2015 | |
| BESTEAN TOUR SL | Socio Único | BESTEAN TOUR SL Socio Único | 23/07/2015 | |
| Arnaiz Lopez Jose Javier | Adm. Solid. | Arnaiz Lopez Jose Javier Adm. Solid. | 25/11/2009 | 23/07/2015 |
| Arreche Irigoyen Javier | Adm. Solid. | Arreche Irigoyen Javier Adm. Solid. | 25/11/2009 | 23/07/2015 |
| Santiago San Vicente Alfonso | Adm. Solid. | Santiago San Vicente Alfonso Adm. Solid. | 25/11/2009 | 23/07/2015 |
| Arreche Irigoyen Javier | Adm. Mancom. | Arreche Irigoyen Javier Adm. Mancom. | 25/11/2009 | |
| Castreno Harika Maria Olga | Adm. Mancom. | Castreno Harika Maria Olga Adm. Mancom. | 25/11/2009 |

Resumen cronológico de actos publicados en las ediciones digitales de Boletines Oficiales (BORME, BOE, BOPI) inscritos por FIANTOUR SL o en los que participa indirectamente.
Con fecha 9 de noviembre de 2017, mediante la correspondiente escritura ha quedado incrito en el Registro Mercantil la ampliación de 612.948 € del capital social de la empresa. Esta ampliación representa un 20350.20 % de incremento del capital, quedando un capital social resultante de 615.960€.
| Capital social anterior: | 3.012 € |
| Aumento de capital: | 612.948 € |
| Capital social resultante: | 615.960 € |
| % incremento: | 20350.20 % |
Traslado del domicilio social de la empresa situado en C/ SANTIAGO DE COMPOSTELA 12 1º - LOCAL B (BILBAO) siendo el nuevo domicilio situado en CMNO DE LA VENTOSA, 46, ENTRESUELO. (BILBAO).
La sociedad cambia su actividad pasando a ser la nueva actividad o actividades de la empresa:
Representación de artistas, producción de eventos culturales, musicales y de ocio. Establecimientos de bebidas
Publicación en el BORME de los siguientes ceses-dimisiones:
| Administradores Solidarios |
| Órgano social anterior | Administradores solidarios |
| Nuevo órgano social | Administrador único |
Traslado del domicilio social de la empresa situado en USAUSUAGA, 3 1 PARC 9 DEL PLGNO INDUSTR. 48970 BASAURI. (BIZKAIA) siendo el nuevo domicilio situado en C/ SANTIAGO DE COMPOSTELA 12 1º - LOCAL B (BILBAO).
Publicación en el BORME de los siguientes ceses-dimisiones:
| Administradores Mancomunados |
Publicación en el BORME de los siguientes nombramientos:
| Administradores Solidarios |
| Informe axesor 360º | Informe de Crédito | Perfil Comercial de Empresa | |
| Importe de ventas y número de empleados | ![]() | ![]() | ![]() |
| Información mercantil y comercial | ![]() Completa | ![]() Completa | ![]() Básica |
| Administradores y dirigentes | ![]() | ![]() | ![]() Solo dirigentes |
| Empresas relacionadas (accionistas, participadas,…) | ![]() | ![]() | ![]() |
| Categoría crediticia y probabilidad de incumplimiento de pago | ![]() | ![]() | ![]() |
| Impagos (RAI y Asnef Empresas) e incidencias judiciales | ![]() | ![]() | ![]() |
| Balance y cuenta de pérdidas y ganancias | ![]() Completo | ![]() Extracto | ![]() |
| Ratios y magnitudes económico-financieras | ![]() Completo | ![]() Extracto | ![]() |
| Representación gráfica de empresas relacionadas | ![]() | ![]() | ![]() |
| Comparativa del balance con la media del sector | ![]() | ![]() | ![]() |
| Estado de flujos de efectivo y de cambios en el patrimonio neto | ![]() | ![]() | ![]() |
| Fuentes de financiación y avales | ![]() | ![]() | ![]() |
| Subvenciones, concursos/subastas públicas y marcas | ![]() | ![]() | ![]() |
| Acceder | Acceder | Acceder |
FIANTOUR SL inscrita en el Registro Mercantil de Vizcaya-Bizkaia. y con domicilio en BasauriSu clasificación nacional de actividades económicas es Organización de convenciones y ferias de muestras.
capital social de la empresa es de 615.960,00 euros y tiene una facturación anual entre 1.000.000 y 2.500.000 euros.
FIANTOUR SL tiene 2 cargos directivos en activo y 5 cargos directivos históricos.