Cargando...

Datos de ESTRUCTURAS Y REVESTIMIENTO DE GALICIA SL

ESTRUCTURAS Y REVESTIMIENTO DE GALICIA SL

Objeto social

PROMOCION, EXPLOTACION, CONSTRUCCION Y REDACCION DE PROYECTOS DE ENERGIAS RENOVABLES. COMPRAVENTA DE FINCAS, VIVIENDAS, NAVES INDUSTRIALES, COMERCIALES. SU ARRENDAMIENTO.
CNAE 3518 - Producción de energía eléctrica de origen eólico

CIF

no disponible

Fecha constitución

25/04/2008

Antigüedad

18 años

Capital social

404.000,00 €

Ventas

2.5M €

Registro

A Coruña

Últimas cuentas depositadas

2023

Órgano administración

Administradores mancomunados

Otros datos de interés
Anteriormente denominada

ENERGIAS RENOVABLES DE GALICIA SL



Balances y cuentas de resultados

Información sobre balances y cuentas de resultados de ESTRUCTURAS Y REVESTIMIENTO DE GALICIA SL depositados en el Registro Mercantil de A Coruña en los últimos ejercicios.


Ejercicio
Disponibilidad
2019
Inmediata
2020
Inmediata
2021
Inmediata
2022
3 horas
2023
3 horas
Consultar en Axesor
Consultar en Axesor

Cargos y representantes

EntidadRelaciónEntidad/RelaciónDesdeHasta
Jove Santos Manuel Angel Adm. Mancom. Jove Santos Manuel Angel
Adm. Mancom.
23/03/2009
Moreno Soto Fernando Jose Adm. Mancom. Moreno Soto Fernando Jose
Adm. Mancom.
23/03/2009
Jove Santos Manuel Angel Apod. Solid. Jove Santos Manuel Angel
Apod. Solid.
23/03/2009
Moreno Soto Fernando Jose Apod. Solid. Moreno Soto Fernando Jose
Apod. Solid.
23/03/2009
Jove Santos Manuel Angel Adm. Solid. Jove Santos Manuel Angel
Adm. Solid.
23/03/2009
Moreno Soto Fernando Jose Adm. Solid. Moreno Soto Fernando Jose
Adm. Solid.
23/03/2009

Vinculaciones

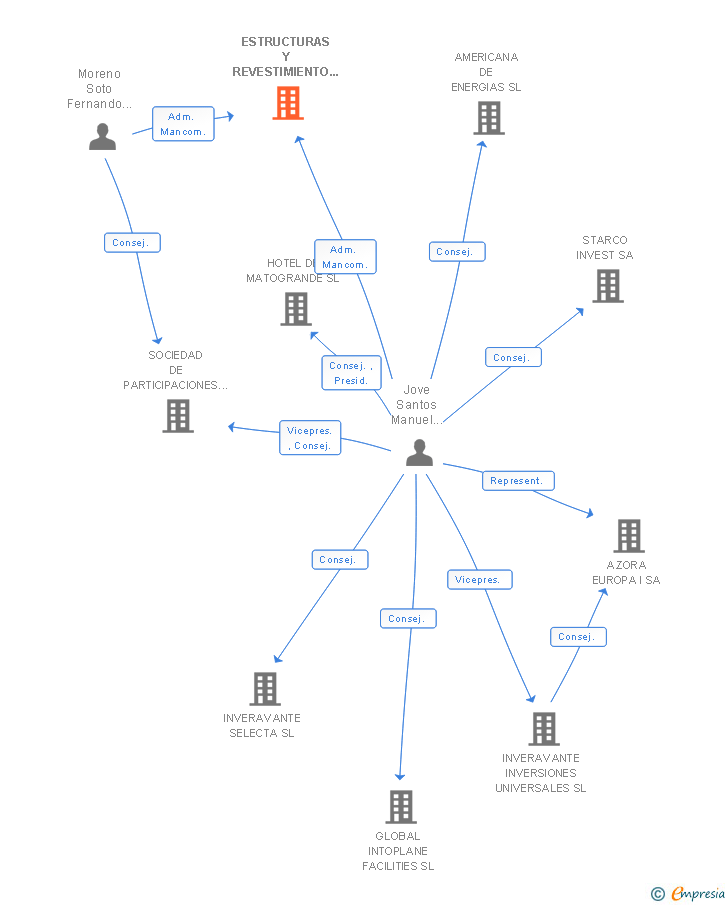
Vinculaciones societarias de ESTRUCTURAS Y REVESTIMIENTO DE GALICIA SLGLOBAL INTOPLANE FACILITIES SLGLOBAL INTOPLANE FACILITIES SLHOTEL DE MATOGRANDE SLHOTEL DE MATOGRANDE SLINVERAVANTE INVERSIONES UNIVERSALES SLINVERAVANTE INVERSIONES UNIVERSALES SLESTRUCTURAS Y REVESTIMIENTO DE GALICIA  SLESTRUCTURAS Y REVESTIMIENTO DE GALICIA  SLINVERAVANTE SELECTA SLINVERAVANTE SELECTA SLAZORA EUROPA I SAAZORA EUROPA I SASTARCO INVEST SASTARCO INVEST SAAMERICANA DE ENERGIAS SLAMERICANA DE ENERGIAS SLSOCIEDAD DE PARTICIPACIONES ARES SLSOCIEDAD DE PARTICIPACIONES ARES SLJove Santos Manuel AngelJove Santos Manuel AngelMoreno Soto Fernando JoseMoreno Soto Fernando JoseJove Santos Manuel Angel, Consejero de GLOBAL INTOPLANE FACILITIES SLJove Santos Manuel Angel, Consejero,Presidente de HOTEL DE MATOGRANDE SLJove Santos Manuel Angel, Vicepresidente de INVERAVANTE INVERSIONES UNIVERSALES SLJove Santos Manuel Angel, Administrador Mancomunado de ESTRUCTURAS Y REVESTIMIENTO DE GALICIA  SLMoreno Soto Fernando Jose, Administrador Mancomunado de ESTRUCTURAS Y REVESTIMIENTO DE GALICIA  SLJove Santos Manuel Angel, Consejero de INVERAVANTE SELECTA SLINVERAVANTE INVERSIONES UNIVERSALES SL, Consejero de AZORA EUROPA I SAJove Santos Manuel Angel, Representante de AZORA EUROPA I SAJove Santos Manuel Angel, Consejero de STARCO INVEST SAJove Santos Manuel Angel, Consejero de AMERICANA DE ENERGIAS SLJove Santos Manuel Angel, Vicepresidente,Consejero de SOCIEDAD DE PARTICIPACIONES ARES SLMoreno Soto Fernando Jose, Consejero de SOCIEDAD DE PARTICIPACIONES ARES SL

Productos, Marcas y Nombres Comerciales

SANDALO DESARROLLOS INMOBILIARIOS
VerMarca vigente

Anuncios en boletines oficiales

Resumen cronológico de actos publicados en las ediciones digitales de Boletines Oficiales (BORME, BOE, BOPI) inscritos por ESTRUCTURAS Y REVESTIMIENTO DE GALICIA SL o en los que participa indirectamente.

Mostrar Filtros

  • Depósito de cuentas anuales

    En agosto del 2011 se presentan en el registro las cuentas anuales de la sociedad del ejercicio 2010 .
    Fuente: Boletín Oficial del Registro Mercantil 
    Fecha inscripción: 01/09/2011. Núm. 755066.  
  • Depósito de cuentas anuales

    En septiembre del 2010 se presentan en el registro las cuentas anuales de la sociedad del ejercicio 2008 .
    Fuente: Boletín Oficial del Registro Mercantil 
    Fecha inscripción: 01/10/2010. Núm. 852172.  

    Depósito de cuentas anuales

    En septiembre del 2010 se presentan en el registro las cuentas anuales de la sociedad del ejercicio 2009 .
    Fuente: Boletín Oficial del Registro Mercantil 
    Fecha inscripción: 01/10/2010. Núm. 853009.  
  • Modificaciones estatutarias.

    Publicación de la empresa ENERGIAS RENOVABLES DE GALICIA SL:
    Artículo de los estatutos: 1º. Denominación.-.
    Fuente: Boletín Oficial del Registro Mercantil 
    Fecha inscripción: 03/06/2009. Núm. 266772. T 3306, F 18, S 8, H C 43721, I/A 5 

    Cambio de denominación social.

    Publicación de la empresa ENERGIAS RENOVABLES DE GALICIA SL:

    La sociedad cambia su denominación social ENERGIAS RENOVABLES DE GALICIA SL a la denominación ESTRUCTURAS Y REVESTIMIENTO DE GALICIA SL

    Fuente: Boletín Oficial del Registro Mercantil 
    Fecha inscripción: 03/06/2009. Núm. 266772. T 3306, F 18, S 8, H C 43721, I/A 5 
  • Ampliación de capital.

    Publicación de la empresa ENERGIAS RENOVABLES DE GALICIA SL:

    Los socios o accionistas de la empresa han ampliado en 344.000 € el capital social de la sociedad. Esta ampliación incrita en el Registro Mercantil, incrementa el capital social en un 573.33 %, dejando el capital social de la sociedad en 404.000€.

    Capital social anterior:60.000 €
    Aumento de capital:344.000 €
    Capital social resultante:404.000 €
    % incremento:573.33 %
    Fuente: Boletín Oficial del Registro Mercantil 
    Fecha inscripción: 23/03/2009. Núm. 158437. T 3306, F 18, S 8, H C 43721, I/A 4 

    Modificaciones estatutarias.

    Publicación de la empresa ENERGIAS RENOVABLES DE GALICIA SL:
    Artículo de los estatutos: 5º. Capital.-.
    Fuente: Boletín Oficial del Registro Mercantil 
    Fecha inscripción: 23/03/2009. Núm. 158437. T 3306, F 18, S 8, H C 43721, I/A 4 
  • Ceses/Dimisiones.

    Publicación de la empresa ENERGIAS RENOVABLES DE GALICIA SL:

    Publicación en el BORME de los siguientes ceses-dimisiones:

    Administradores Solidarios
    Fuente: Boletín Oficial del Registro Mercantil 
    Fecha inscripción: 23/03/2009. Núm. 157359. T 3306, F 17, S 8, H C 43721, I/A 2 

    Nombramientos.

    Publicación de la empresa ENERGIAS RENOVABLES DE GALICIA SL:

    Publicación en el BORME de los siguientes nombramientos:

    Administradores Mancomunados
    Fuente: Boletín Oficial del Registro Mercantil 
    Fecha inscripción: 23/03/2009. Núm. 157359. T 3306, F 17, S 8, H C 43721, I/A 2 

    Modificaciones estatutarias.

    Publicación de la empresa ENERGIAS RENOVABLES DE GALICIA SL:
    Nuevo órgano socialAdministradores mancomunados
    Fuente: Boletín Oficial del Registro Mercantil 
    Fecha inscripción: 23/03/2009. Núm. 157359. T 3306, F 17, S 8, H C 43721, I/A 2 

    Nombramientos.

    Publicación de la empresa ENERGIAS RENOVABLES DE GALICIA SL:

    Publicación en el BORME de los siguientes nombramientos:

    Apoderados Solidarios
    Fuente: Boletín Oficial del Registro Mercantil 
    Fecha inscripción: 23/03/2009. Núm. 157360. T 3306, F 17, S 8, H C 43721, I/A 3 

Informes comerciales Axesor

Informe axesor 360ºInforme de CréditoPerfil Comercial de Empresa
Importe de ventas y número de empleadosIncluye Importe de ventas y número de empleadosIncluye Importe de ventas y número de empleadosIncluye Importe de ventas y número de empleados
Información mercantil y comercialIncluye Información mercantil y comercial
Completa
Incluye Información mercantil y comercial
Completa
Incluye Información mercantil y comercial
Básica
Administradores y dirigentesIncluye Administradores y dirigentesIncluye Administradores y dirigentesIncluye Administradores y dirigentes
Solo dirigentes
Empresas relacionadas
(accionistas, participadas,…)
Incluye Empresas relacionadas (accionistas, participadas,…)Incluye Empresas relacionadas (accionistas, participadas,…)No incluye Empresas relacionadas (accionistas, participadas,…)
Categoría crediticia y probabilidad de incumplimiento de pagoIncluye Categoría crediticia y probabilidad de incumplimiento de pagoIncluye Categoría crediticia y probabilidad de incumplimiento de pagoIncluye Categoría crediticia y probabilidad de incumplimiento de pago
Impagos (RAI y Asnef Empresas) e incidencias judicialesIncluye Impagos (RAI y Asnef Empresas) e incidencias judicialesIncluye Impagos (RAI y Asnef Empresas) e incidencias judicialesIncluye Impagos (RAI y Asnef Empresas) e incidencias judiciales
Balance y cuenta de pérdidas y gananciasIncluye Balance y cuenta de pérdidas y ganancias
Completo
Incluye Balance y cuenta de pérdidas y ganancias
Extracto
Incluye Balance y cuenta de pérdidas y ganancias
Ratios y magnitudes económico-financierasIncluye Ratios y magnitudes económico-financieras
Completo
Incluye Ratios y magnitudes económico-financieras
Extracto
Incluye Ratios y magnitudes económico-financieras
Representación gráfica de empresas relacionadasIncluye Representación gráfica de empresas relacionadasIncluye Representación gráfica de empresas relacionadasIncluye Representación gráfica de empresas relacionadas
Comparativa del balance con la media del sectorIncluye Comparativa del balance con la media del sectorIncluye Comparativa del balance con la media del sectorIncluye Comparativa del balance con la media del sector
Estado de flujos de efectivo y de cambios en el patrimonio netoIncluye Estado de flujos de efectivo y de cambios en el patrimonio netoIncluye Estado de flujos de efectivo y de cambios en el patrimonio netoIncluye Estado de flujos de efectivo y de cambios en el patrimonio neto
Fuentes de financiación y avalesIncluye Fuentes de financiación y avalesIncluye Fuentes de financiación y avalesIncluye Fuentes de financiación y avales
Subvenciones, concursos/subastas públicas y marcasIncluye Subvenciones, concursos/subastas públicas y marcasIncluye Subvenciones, concursos/subastas públicas y marcasIncluye Subvenciones, concursos/subastas públicas y marcas
AccederAccederAcceder

ESTRUCTURAS Y REVESTIMIENTO DE GALICIA SL anteriormente denominada ENERGIAS RENOVABLES DE GALICIA SL inscrita en el Registro Mercantil de A Coruña. Su clasificación nacional de actividades económicas es Producción de energía eléctrica de origen eólico.

capital social de la empresa es de 404.000,00 euros y tiene una facturación anual superior a 2.500.000 euros.

ESTRUCTURAS Y REVESTIMIENTO DE GALICIA SL tiene 4 cargos directivos en activo y 2 cargos directivos históricos.