C/ DISEMINADOS 4 (NOVALLAS). Ver mapa
: - la actividad de representación del espectáculo y/o musical. - la organización de espectáculos en general. - el alquiler o arrendamiento no financiero de equipos musicales, de espectáculos y sus accesorios. - el mantenimiento de equipos de sonido. - la realización de interpretaciones musicales. -
no disponible
-
-
26.400,00 €
0.5M €
Zaragoza
-
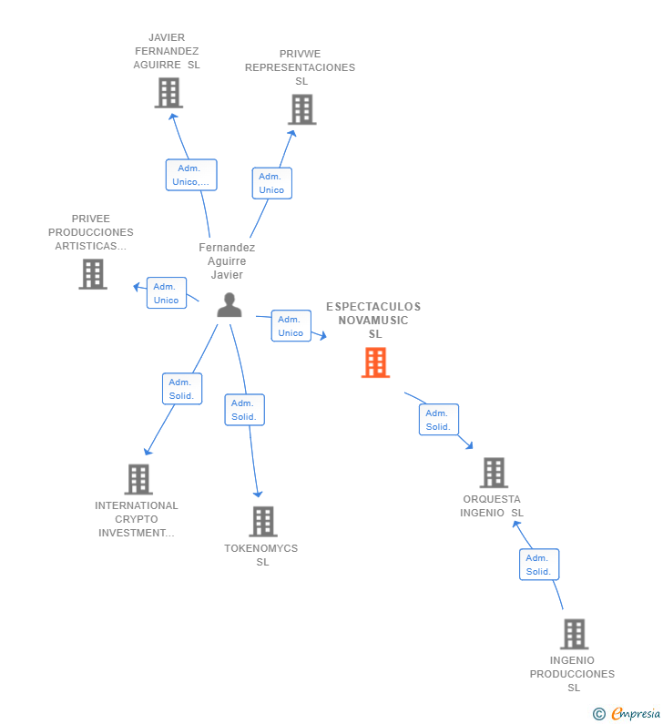
Administrador único
Información sobre balances y cuentas de resultados de ESPECTACULOS NOVAMUSIC SL depositados en el Registro Mercantil de Zaragoza en los últimos ejercicios.
| Ejercicio Disponibilidad | 2019 Inmediata | 2020 Inmediata | 2021 Inmediata | Consultar en Axesor | ||
| Consultar en Axesor | ||||||
| Entidad | Relación | Entidad/Relación | Desde | Hasta |
|---|---|---|---|---|
| Fernandez Aguirre Javier | Adm. Unico | Fernandez Aguirre Javier Adm. Unico | 09/10/2018 |

Resumen cronológico de actos publicados en las ediciones digitales de Boletines Oficiales (BORME, BOE, BOPI) inscritos por ESPECTACULOS NOVAMUSIC SL o en los que participa indirectamente.
Publicación en el BORME de los siguientes nombramientos:
| Administradores Solidarios |
|
Se constituye la empresa con fecha 9 de octubre de 2018 mediante escritura pública. La empresa se crea con un capital social inicial de 26.400,00 Euros e inicia su actividad el como sc el 5-8-2015. El domicilio social en el momento de su constitución se establece en C/ DISEMINADOS 4 (NOVALLAS). La empresa indica que su actividad es : - La actividad de representación del espectáculo y/o musical. - La organización de espectáculos en general. - El alquiler o arrendamiento no financiero de equipos musicales, de espectáculos y sus accesorios. - El mantenimiento de equipos de sonido. - La realización de interpretaciones musicales..
| Informe axesor 360º | Informe de Crédito | Perfil Comercial de Empresa | |
| Importe de ventas y número de empleados | ![]() | ![]() | ![]() |
| Información mercantil y comercial | ![]() Completa | ![]() Completa | ![]() Básica |
| Administradores y dirigentes | ![]() | ![]() | ![]() Solo dirigentes |
| Empresas relacionadas (accionistas, participadas,…) | ![]() | ![]() | ![]() |
| Categoría crediticia y probabilidad de incumplimiento de pago | ![]() | ![]() | ![]() |
| Impagos (RAI y Asnef Empresas) e incidencias judiciales | ![]() | ![]() | ![]() |
| Balance y cuenta de pérdidas y ganancias | ![]() Completo | ![]() Extracto | ![]() |
| Ratios y magnitudes económico-financieras | ![]() Completo | ![]() Extracto | ![]() |
| Representación gráfica de empresas relacionadas | ![]() | ![]() | ![]() |
| Comparativa del balance con la media del sector | ![]() | ![]() | ![]() |
| Estado de flujos de efectivo y de cambios en el patrimonio neto | ![]() | ![]() | ![]() |
| Fuentes de financiación y avales | ![]() | ![]() | ![]() |
| Subvenciones, concursos/subastas públicas y marcas | ![]() | ![]() | ![]() |
| Acceder | Acceder | Acceder |
ESPECTACULOS NOVAMUSIC SL es una empresa inscrita en el Registro Mercantil de Zaragoza.
capital social de la empresa es de 26.400,00 euros y tiene una facturación anual inferior a 500.000 euros.