AVDA EMILIO LEMOS - EDIFICIO GIRALDA NUMERO 12-F, (SEVILLA). Ver mapa
La sociedad tiene por objeto las siguientes actividades: - fabricación y comercialización al por menor y al por mayor de productos de pastelería, heladería, panadería. - mediadora o coordinadora de las actividades de su objeto que sean profesionales y, en especial, de servicios de hosteleria y resta.
no disponible
04/06/2018
8 años
3.012,00 €
0.5M €
Sevilla
-
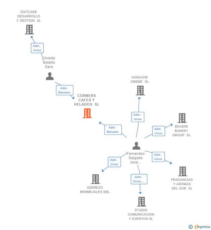
Administradores mancomunados
| Entidad | Relación | Entidad/Relación | Desde | Hasta |
|---|---|---|---|---|
| Fernandez Salgado Jose Fernando | Adm. Mancom. | Fernandez Salgado Jose Fernando Adm. Mancom. | 13/06/2018 | |
| Oviedo Botello Sara | Adm. Mancom. | Oviedo Botello Sara Adm. Mancom. | 13/06/2018 |

Resumen cronológico de actos publicados en las ediciones digitales de Boletines Oficiales (BORME, BOE, BOPI) inscritos por CORNERS CAFES Y HELADOS SL o en los que participa indirectamente.
Se constituye la empresa con fecha 13 de junio de 2018 mediante escritura pública. La empresa se crea con un capital social inicial de 3.012,00 Euros e inicia su actividad el 4 de junio de 2018. El domicilio social en el momento de su constitución se establece en AVDA EMILIO LEMOS - EDIFICIO GIRALDA NUMERO 12-F, (SEVILLA). La empresa indica que su actividad es La Sociedad tiene por objeto las siguientes actividades: - Fabricación y comercialización al por menor y al por mayor de productos de pastelería, heladería, panadería. - Mediadora o coordinadora de las actividades de su objeto que sean profesionales y, en especial, de servicios de hosteleria y resta.
Publicación en el BORME de los siguientes nombramientos:
| Administradores Mancomunados |
| Informe de Crédito | Predicción y Calificación | Perfil Comercial de Empresa | |
| Categoría crediticia y probabilidad de incumplimiento de pago | ![]() | ![]() | ![]() |
| Crédito recomendado | ![]() | ![]() | ![]() |
| Importe de ventas y número de empleados | ![]() | ![]() | ![]() |
| Información mercantil y comercial | ![]() | ![]() | ![]() Básica |
| Administradores y dirigentes | ![]() | ![]() | ![]() Solo dirigentes |
| Incidencias judiciales y procedimientos concursales | ![]() | ![]() | ![]() |
| Impagos en el fichero RAI | ![]() | ![]() | ![]() |
| Impagos en el fichero Asnef Empresas | ![]() | ![]() | ![]() |
| Extracto del balance y cuenta de pérdidas y ganancias | ![]() | ![]() | ![]() |
| Ratios y magnitudes económico-financieras | ![]() | ![]() | ![]() |
| Acceder | Acceder | Acceder |
CORNERS CAFES Y HELADOS SL inscrita en el Registro Mercantil de Sevilla.
capital social de la empresa es de 3.012,00 euros y tiene una facturación anual inferior a 500.000 euros.