La promocion inmobiliaria. La costruccion rehabilitacion y reforma de todotipo de edificaciones.
CNAE 4121 - Construcción de edificios residenciales
B85379048
10/03/2008
18 años
16.770,00 €
2.5M €
Madrid
36
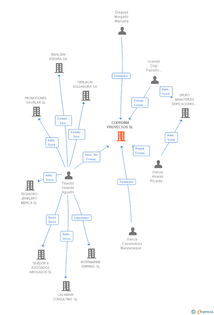
Administrador único
Información sobre balances y cuentas de resultados de COPROMA PROYECTOS SL depositados en el Registro Mercantil de Madrid en los últimos ejercicios.
| Ejercicio Disponibilidad | 2019 Inmediata | 2020 Inmediata | 2021 Inmediata | 2022 Inmediata | 2023 Inmediata | Consultar en Axesor |
| Consultar en Axesor | ||||||

Resumen cronológico de actos publicados en las ediciones digitales de Boletines Oficiales (BORME, BOE, BOPI) inscritos por COPROMA PROYECTOS SL o en los que participa indirectamente.
Los socios o accionistas de la empresa han ampliado en 800 € el capital social de la sociedad. Esta ampliación incrita en el Registro Mercantil, incrementa el capital social en un 5.01 %, dejando el capital social de la sociedad en 16.770€.
| Capital social anterior: | 15.970 € |
| Aumento de capital: | 800 € |
| Capital social resultante: | 16.770 € |
| % incremento: | 5.01 % |
Con fecha 14 de marzo de 2022, mediante la correspondiente escritura ha quedado incrito en el Registro Mercantil la ampliación de 800 € del capital social de la empresa. Esta ampliación representa un 5.27 % de incremento del capital, quedando un capital social resultante de 15.970€.
| Capital social anterior: | 15.170 € |
| Aumento de capital: | 800 € |
| Capital social resultante: | 15.970 € |
| % incremento: | 5.27 % |
Los socios o accionistas de la empresa han reducido en 15.170 € el capital social de la sociedad. Esta reducción incrita en el Registro Mercantil, reduce el capital social en un 50.00 %, dejando el capital social de la sociedad en 15.170€.
| Capital social anterior: | 30.340 € |
| Reducción de capital: | 15.170 € |
| Capital social resultante: | 15.170 € |
| % reducción: | 50.00 % |
Se publicó por error en la inscripción 2 el nombramiento como secretario de don Agustín Tejedor Velarde siendo lo correcto secretario no consejero.
Publicación en el BORME de los siguientes ceses-dimisiones:
| Administradores Solidarios |
Publicación en el BORME de los siguientes ceses-dimisiones:
| Presidente | |
| Consejero | |
| Consejeros | |
| Consejeros Delegados Mancomunados/Solidarios |
Publicación en el BORME de los siguientes nombramientos:
| Administradores Solidarios |
Traslado del domicilio social de la empresa situado en MANOTERAS, 38 PTL A 3 A LO A. 28050 MADRID. (MADRID). siendo el nuevo domicilio situado en AVDA DE MANOTERAS 38 - BLOQUE A, LOCAL 104 (MADRID)..
Los socios o accionistas de la empresa han ampliado en 9.280 € el capital social de la sociedad. Esta ampliación incrita en el Registro Mercantil, incrementa el capital social en un 44.06 %, dejando el capital social de la sociedad en 30.340€.
| Capital social anterior: | 21.060 € |
| Aumento de capital: | 9.280 € |
| Capital social resultante: | 30.340 € |
| % incremento: | 44.06 % |
Traslado del domicilio social de la empresa situado en AVDA DE MANOTERAS 38 Ptl.A 3º A - LOCAL A TRESCIEN (MADRID). siendo el nuevo domicilio situado en AVDA DE MANOTERAS 38, BLOQUE C, OFICINA 408 (MADRID)..
Con fecha 14 de septiembre de 2010, mediante la correspondiente escritura ha quedado incrito en el Registro Mercantil la ampliación de 1.060 € del capital social de la empresa. Esta ampliación representa un 5.30 % de incremento del capital, quedando un capital social resultante de 21.060€.
| Capital social anterior: | 20.000 € |
| Aumento de capital: | 1.060 € |
| Capital social resultante: | 21.060 € |
| % incremento: | 5.30 % |
Los socios o accionistas de la empresa han ampliado en 16.900 € el capital social de la sociedad. Esta ampliación incrita en el Registro Mercantil, incrementa el capital social en un 545.16 %, dejando el capital social de la sociedad en 20.000€.
| Capital social anterior: | 3.100 € |
| Aumento de capital: | 16.900 € |
| Capital social resultante: | 20.000 € |
| % incremento: | 545.16 % |
| SE MODIFICAN LOS ARTICULOS 6, 9 Y 10 DE LOS ESTATUTOS SOCIALES.. |
La sociedad cambia su actividad pasando a ser la nueva actividad o actividades de la empresa:
La promocion inmobiliaria. La costruccion rehabilitacion y reforma de todotipo de edificaciones.
Publicación en el BORME de los siguientes nombramientos:
| Presidente | |
| Consejero | |
| Consejeros | |
| Consejeros Delegados Mancomunados/Solidarios | |
| Secretario No Consejero |
| Informe axesor 360º | Informe de Crédito | Perfil Comercial de Empresa | |
| Importe de ventas y número de empleados | ![]() | ![]() | ![]() |
| Información mercantil y comercial | ![]() Completa | ![]() Completa | ![]() Básica |
| Administradores y dirigentes | ![]() | ![]() | ![]() Solo dirigentes |
| Empresas relacionadas (accionistas, participadas,…) | ![]() | ![]() | ![]() |
| Categoría crediticia y probabilidad de incumplimiento de pago | ![]() | ![]() | ![]() |
| Impagos (RAI y Asnef Empresas) e incidencias judiciales | ![]() | ![]() | ![]() |
| Balance y cuenta de pérdidas y ganancias | ![]() Completo | ![]() Extracto | ![]() |
| Ratios y magnitudes económico-financieras | ![]() Completo | ![]() Extracto | ![]() |
| Representación gráfica de empresas relacionadas | ![]() | ![]() | ![]() |
| Comparativa del balance con la media del sector | ![]() | ![]() | ![]() |
| Estado de flujos de efectivo y de cambios en el patrimonio neto | ![]() | ![]() | ![]() |
| Fuentes de financiación y avales | ![]() | ![]() | ![]() |
| Subvenciones, concursos/subastas públicas y marcas | ![]() | ![]() | ![]() |
| Acceder | Acceder | Acceder |
COPROMA PROYECTOS SL inscrita en el Registro Mercantil de Madrid. y con domicilio en MadridSu clasificación nacional de actividades económicas es Construcción de edificios residenciales.
capital social de la empresa es de 16.770,00 euros y tiene una facturación anual superior a 2.500.000 euros.
COPROMA PROYECTOS SL tiene 3 cargos directivos en activo y 8 cargos directivos históricos.