CALLE ABASCAL Número44 4 (MADRID). Ver mapa
Intermediarios del comercio de productos diversos.
no disponible
02/01/2020
6 años
3.000,00 €
-
Madrid
-
Administradores solidarios
Información sobre balances y cuentas de resultados de BEBIDAS OTERO SL depositados en el Registro Mercantil de Madrid en los últimos ejercicios.
| Ejercicio Disponibilidad | 2019 3 horas | 2020 3 horas | Consultar en Axesor | |||
| Consultar en Axesor | ||||||
| Entidad | Relación | Entidad/Relación | Desde | Hasta |
|---|---|---|---|---|
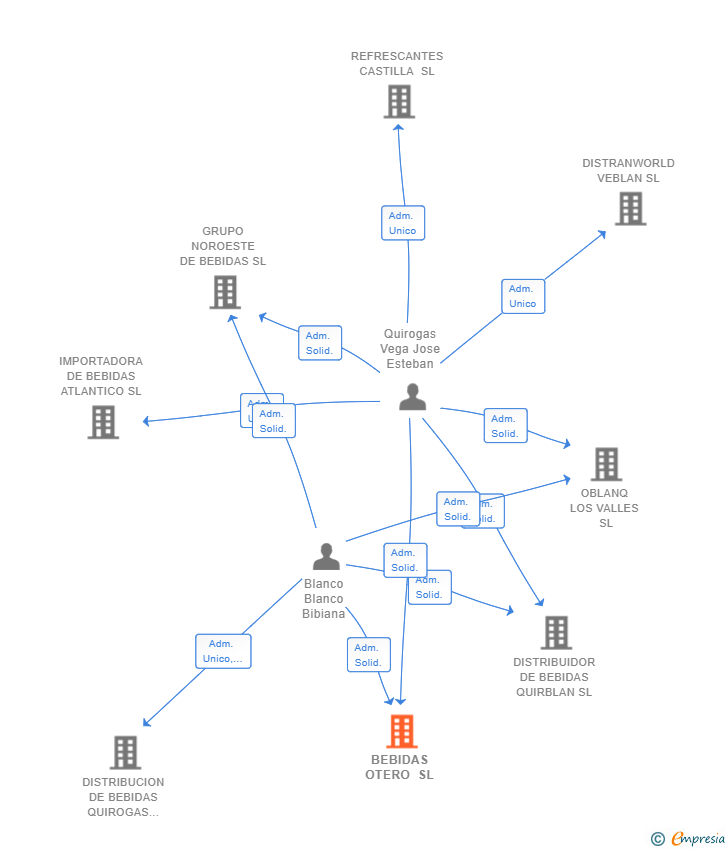
| Quirogas Vega Jose Esteban | Adm. Solid. | Quirogas Vega Jose Esteban Adm. Solid. | 24/12/2019 | |
| Blanco Blanco Bibiana | Adm. Solid. | Blanco Blanco Bibiana Adm. Solid. | 24/12/2019 |

Resumen cronológico de actos publicados en las ediciones digitales de Boletines Oficiales (BORME, BOE, BOPI) inscritos por BEBIDAS OTERO SL o en los que participa indirectamente.
Se constituye la empresa con fecha 24 de diciembre de 2019 mediante escritura pública. La empresa se crea con un capital social inicial de 3.000,00 Euros e inicia su actividad el 2 de enero de 2020. El domicilio social en el momento de su constitución se establece en CALLE ABASCAL Número44 4 (MADRID). La empresa indica que su actividad es Intermediarios del comercio de productos diversos.
Publicación en el BORME de los siguientes nombramientos:
| Administradores Solidarios |
| Informe de Crédito | Predicción y Calificación | Perfil Comercial de Empresa | |
| Categoría crediticia y probabilidad de incumplimiento de pago | ![]() | ![]() | ![]() |
| Crédito recomendado | ![]() | ![]() | ![]() |
| Importe de ventas y número de empleados | ![]() | ![]() | ![]() |
| Información mercantil y comercial | ![]() | ![]() | ![]() Básica |
| Administradores y dirigentes | ![]() | ![]() | ![]() Solo dirigentes |
| Incidencias judiciales y procedimientos concursales | ![]() | ![]() | ![]() |
| Impagos en el fichero RAI | ![]() | ![]() | ![]() |
| Impagos en el fichero Asnef Empresas | ![]() | ![]() | ![]() |
| Extracto del balance y cuenta de pérdidas y ganancias | ![]() | ![]() | ![]() |
| Ratios y magnitudes económico-financieras | ![]() | ![]() | ![]() |
| Acceder | Acceder | Acceder |
BEBIDAS OTERO SL inscrita en el Registro Mercantil de Madrid.
capital social de la empresa es de 3.000,00 euros.