La prestación de todo tipo de servicios de asistencia social, sanitaria, gerontológico, asistencial y psicológica mediante personal cualificado (médicos, psicólogos, pedagogos, diplomados universitarios en enfermería, asistentes sociales, fisioterapeutas ocupacionales, etc) a los siguientes etc.
CNAE 8790 - Otras actividades de asistencia en establecimientos residenciales
B20995668
19/02/2009
17 años
100.000,00 €
2.5M €
Guipúzcoa-Gipuzkoa
140
Información sobre balances y cuentas de resultados de BABESTEN GIPUZKOA SL depositados en el Registro Mercantil de Guipúzcoa-Gipuzkoa en los últimos ejercicios.
| Ejercicio Disponibilidad | 2019 Inmediata | 2020 Inmediata | 2021 Inmediata | 2022 Inmediata | 2023 Inmediata | Consultar en Axesor |
| Consultar en Axesor | ||||||

Resumen cronológico de actos publicados en las ediciones digitales de Boletines Oficiales (BORME, BOE, BOPI) inscritos por BABESTEN GIPUZKOA SL o en los que participa indirectamente.
Publicación en el BORME de los siguientes revocaciones:
| Apoderados Mancomunados |
Publicación en el BORME de los siguientes nombramientos:
| Apoderados Mancomunados |
Traslado del domicilio social de la empresa situado en PORTUETXE, 53 DPTO 301. 20018 DONOSTIA-SAN SEBASTIAN. (GIPUZKOA) siendo el nuevo domicilio situado en PASEO ZARATEGI, Nº68. (DONOSTIA-SAN SEBASTIAN).
Publicación en el BORME de los siguientes ceses-dimisiones:
| Presidente | |
| Consejeros | |
| Consejero | |
| Secretario |
Publicación en el BORME de los siguientes nombramientos:
| Administradores Mancomunados |
Cambio del Organo de Administración: Consejo de administración a Administradores mancomunados.
Publicación en el BORME de los siguientes revocaciones:
| Apoderados | |
| Apoderados Mancomunados |
Publicación en el BORME de los siguientes nombramientos:
| Apoderados Mancomunados |
Publicación en el BORME de los siguientes nombramientos:
| Apod. Mancom. |
Se constituye la empresa con fecha 12 de marzo de 2009 mediante escritura pública. La empresa se crea con un capital social inicial de 100.000,00 Euros e inicia su actividad el 19 de febrero de 2009. El domicilio social en el momento de su constitución se establece en PASEO Pº PORTUETXE Nº53&, DPTO. 301. (DONOSTIA-SAN SEBASTIAN). La empresa indica que su actividad es La prestación de todo tipo de servicios de asistencia social, sanitaria, gerontológico, asistencial y psicológica mediante personal cualificado (Médicos, Psicólogos, Pedagogos, Diplomados Universitarios en Enfermería, Asistentes Sociales, Fisioterapeutas Ocupacionales, etc) a los siguientes ETC.
Publicación en el BORME de los siguientes nombramientos:
| Presidente | |
| Consejero | |
| Secretario |
| Informe axesor 360º | Informe de Crédito | Perfil Comercial de Empresa | |
| Importe de ventas y número de empleados | ![]() | ![]() | ![]() |
| Información mercantil y comercial | ![]() Completa | ![]() Completa | ![]() Básica |
| Administradores y dirigentes | ![]() | ![]() | ![]() Solo dirigentes |
| Empresas relacionadas (accionistas, participadas,…) | ![]() | ![]() | ![]() |
| Categoría crediticia y probabilidad de incumplimiento de pago | ![]() | ![]() | ![]() |
| Impagos (RAI y Asnef Empresas) e incidencias judiciales | ![]() | ![]() | ![]() |
| Balance y cuenta de pérdidas y ganancias | ![]() Completo | ![]() Extracto | ![]() |
| Ratios y magnitudes económico-financieras | ![]() Completo | ![]() Extracto | ![]() |
| Representación gráfica de empresas relacionadas | ![]() | ![]() | ![]() |
| Comparativa del balance con la media del sector | ![]() | ![]() | ![]() |
| Estado de flujos de efectivo y de cambios en el patrimonio neto | ![]() | ![]() | ![]() |
| Fuentes de financiación y avales | ![]() | ![]() | ![]() |
| Subvenciones, concursos/subastas públicas y marcas | ![]() | ![]() | ![]() |
| Acceder | Acceder | Acceder |
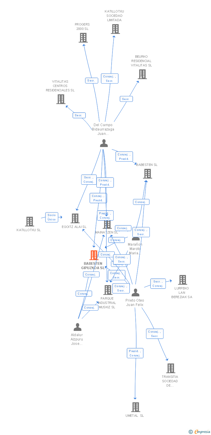
BABESTEN GIPUZKOA SL inscrita en el Registro Mercantil de Guipúzcoa-Gipuzkoa. y con domicilio en Donostia/San SebastiánSu clasificación nacional de actividades económicas es Otras actividades de asistencia en establecimientos residenciales.
capital social de la empresa es de 100.000,00 euros y tiene una facturación anual superior a 2.500.000 euros.
BABESTEN GIPUZKOA SL tiene 4 cargos directivos en activo y 14 cargos directivos históricos.
La empresa está auditada por BDO AUDITORES SL.