C/ SAUCE 4 - POLIGONO INDUSTRIAL EL ALAMO (HUMANES DE MADRID). Ver mapa
Servicios integrales a edificios e instalaciones.
no disponible
27/01/2020
6 años
3.000,00 €
-
Madrid
-
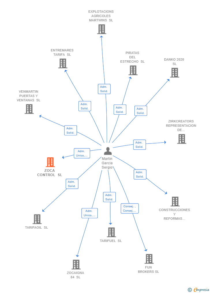
Administrador único
| Entidad | Relación | Entidad/Relación | Desde | Hasta |
|---|---|---|---|---|
| Martin Garcia Sergio | Socio Único | Martin Garcia Sergio Socio Único | 21/02/2020 | |
| Martin Garcia Sergio | Adm. Unico | Martin Garcia Sergio Adm. Unico | 21/02/2020 |

Resumen cronológico de actos publicados en las ediciones digitales de Boletines Oficiales (BORME, BOE, BOPI) inscritos por ZOCA CONTROL SL o en los que participa indirectamente.
Se constituye la empresa con fecha 21 de febrero de 2020 mediante escritura pública. La empresa se crea con un capital social inicial de 3.000,00 Euros e inicia su actividad el 27 de enero de 2020. El domicilio social en el momento de su constitución se establece en C/ SAUCE 4 - POLIGONO INDUSTRIAL EL ALAMO (HUMANES DE MADRID). La empresa indica que su actividad es SERVICIOS INTEGRALES A EDIFICIOS E INSTALACIONES.
| Informe de Crédito | Informe Mercantil, Incidencias y Vinculaciones | Perfil Comercial de Empresa | |
| Capital social actual y evolución | ![]() | ![]() | ![]() |
| Información mercantil y comercial | ![]() | ![]() | ![]() Básica |
| Administradores y dirigentes | ![]() | ![]() Solo administradores | ![]() Solo dirigentes |
| Empresas relacionadas (accionistas, participadas,…) | ![]() | ![]() | ![]() |
| Incidencias judiciales y procedimientos concursales | ![]() | ![]() | ![]() |
| Impagos en el fichero RAI | ![]() | ![]() | ![]() |
| Impagos en el fichero Asnef Empresas | ![]() | ![]() | ![]() |
| Categoría crediticia y probabilidad de incumplimiento de pago | ![]() | ![]() | ![]() |
| Extracto del balance y cuenta de pérdidas y ganancias | ![]() | ![]() | ![]() |
| Ratios y magnitudes económico-financieras | ![]() | ![]() | ![]() |
| Acceder | Acceder | Acceder |
ZOCA CONTROL SL inscrita en el Registro Mercantil de Madrid.
capital social de la empresa es de 3.000,00 euros.