La actividad de hosteleria y alimentacion. ......
CNAE 5610 - Restaurantes y puestos de comidas
B85808574
30/10/2009
11 años
(Extinguida el 24/11/2020)
200.000,00 €
0.5M €
Madrid
17
Información sobre balances y cuentas de resultados de ZIELO RIBS SL depositados en el Registro Mercantil de Madrid en los últimos ejercicios.
| Ejercicio Disponibilidad | Consultar en Axesor | |||||
| Consultar en Axesor | ||||||
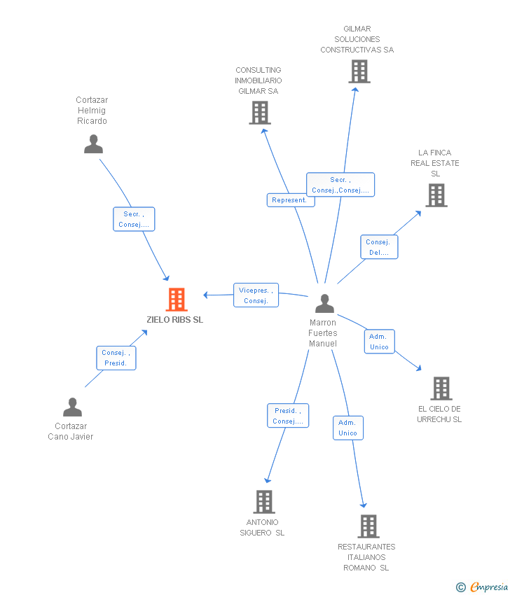
| Entidad | Relación | Entidad/Relación | Desde | Hasta |
|---|---|---|---|---|
| Cortazar Cano Javier | Consej. | Cortazar Cano Javier Consej. | 30/11/2009 | 24/11/2020 |
| Marron Fuertes Manuel | Consej. | Marron Fuertes Manuel Consej. | 30/11/2009 | 24/11/2020 |
| Cortazar Helmig Ricardo | Consej. | Cortazar Helmig Ricardo Consej. | 30/11/2009 | 24/11/2020 |
| Cortazar Cano Javier | Presid. | Cortazar Cano Javier Presid. | 30/11/2009 | 24/11/2020 |
| Cortazar Helmig Ricardo | Secr. | Cortazar Helmig Ricardo Secr. | 30/11/2009 | 24/11/2020 |
| Marron Fuertes Manuel | Vicepres. | Marron Fuertes Manuel Vicepres. | 30/11/2009 | 24/11/2020 |
| Cortazar Helmig Ricardo | Consej. Del. | Cortazar Helmig Ricardo Consej. Del. | 30/11/2009 | 24/11/2020 |

Resumen cronológico de actos publicados en las ediciones digitales de Boletines Oficiales (BORME, BOE, BOPI) inscritos por ZIELO RIBS SL o en los que participa indirectamente.
Publicación en el BORME de los siguientes ceses-dimisiones:
| Presidente | |
| Vicepresidente | |
| Consejeros | |
| Secretario | |
| Consejero Delegado |
| Procedimiento concursal | 936/2020 |
| FIRME | Si, |
| Fecha de resolución | 28/07/2020 |
| Descripcion | Auto de declaración de concurso. Voluntario |
| Juzgado | num. 0 JUZGADO DE LO MERCANTIL NUMERO 14 DE MADRID |
| Resoluciones | Declaración de concurso de carácter voluntario y la simultanea conclusión del mismo por insuficiencia en la masa activa así como la extinción de la sociedad |
| Procedimiento concursal | 936/2020 |
| FIRME | Si, |
| Fecha de resolución | 28/07/2020 |
| Descripcion | Resoluciones acordando la intervención o suspensión de las factultades de administración y disposición del concursado |
| Juzgado | num. 0 JUZGADO DE LO MERCANTIL NUMERO 14 DE MADRID |
| Procedimiento concursal | 936/2020 |
| FIRME | Si, |
| Fecha de resolución | 28/07/2020 |
| Descripcion | Auto de conclusión del concurso. Insuficiencia de la masa activa |
| Juzgado | num. 0 JUZGADO DE LO MERCANTIL NUMERO 14 DE MADRID |
| Resoluciones | Declaración de concurso de carácter voluntario y la simultanea conclusión del mismo por insuficiencia en la masa activa así como la extinción de la sociedad |
Doña Ana María Ortega Escandell, Letrada de la Administración de Justicia del Juzgado de lo Mercantil n.º 14 de Madrid,
Hace saber:
1.º Que en el procedimiento Concurso Abreviado 936/2020 por auto de fecha 28/07/2020 se ha declarado en c... Ver más
| Empresa |
|
Se constituye la empresa con fecha 30 de noviembre de 2009 mediante escritura pública. La empresa se crea con un capital social inicial de 200.000,00 Euros e inicia su actividad el 30 de octubre de 2009. El domicilio social en el momento de su constitución se establece en AVDA DE LOS CLAVELES 55 (MAJADAHONDA). La empresa indica que su actividad es LA ACTIVIDAD DE HOSTELERIA Y ALIMENTACION. ......
Publicación en el BORME de los siguientes nombramientos:
| Presidente | |
| Vicepresidente | |
| Consejeros | |
| Consejero Delegado | |
| Secretario |
| Informe axesor 360º | Informe de Crédito | Perfil Comercial de Empresa | |
| Importe de ventas y número de empleados | ![]() | ![]() | ![]() |
| Información mercantil y comercial | ![]() Completa | ![]() Completa | ![]() Básica |
| Administradores y dirigentes | ![]() | ![]() | ![]() Solo dirigentes |
| Empresas relacionadas (accionistas, participadas,…) | ![]() | ![]() | ![]() |
| Categoría crediticia y probabilidad de incumplimiento de pago | ![]() | ![]() | ![]() |
| Impagos (RAI y Asnef Empresas) e incidencias judiciales | ![]() | ![]() | ![]() |
| Balance y cuenta de pérdidas y ganancias | ![]() Completo | ![]() Extracto | ![]() |
| Ratios y magnitudes económico-financieras | ![]() Completo | ![]() Extracto | ![]() |
| Representación gráfica de empresas relacionadas | ![]() | ![]() | ![]() |
| Comparativa del balance con la media del sector | ![]() | ![]() | ![]() |
| Estado de flujos de efectivo y de cambios en el patrimonio neto | ![]() | ![]() | ![]() |
| Fuentes de financiación y avales | ![]() | ![]() | ![]() |
| Subvenciones, concursos/subastas públicas y marcas | ![]() | ![]() | ![]() |
| Acceder | Acceder | Acceder |
ZIELO RIBS SL fué una empresa constituida el 30/10/2009 y extinguida el 24/11/2020 inscrita en el Registro Mercantil de Madrid. y con domicilio en MajadahondaSu clasificación nacional de actividades económicas era Restaurantes y puestos de comidas.
capital social de la empresa es de 200.000,00 euros y tiene una facturación anual entre 500.000 y 1.000.000 euros.
ZIELO RIBS SL tiene 7 cargos directivos en activo y 0 cargos directivos históricos.