AVDA PABLO RUIZ PICASSO 74 - -CP 41940- (TOMARES). Ver mapa
La sociedad tendrá por objeto las siguientes actividades: la prestación de servicios de asesoramiento, gestión, formación y tratamiento de datos al respecto de la privacidad digital. En el supuesto de que para el desarrollo de alguna de las actividades que conforman el objeto social, fuera necesaria.
no disponible
15/01/2021
5 años
55.295,00 €
0.5M €
Sevilla
-
Consejo de administración
Información sobre balances y cuentas de resultados de YOUFORGET.ME SL depositados en el Registro Mercantil de Sevilla en los últimos ejercicios.
| Ejercicio Disponibilidad | 2019 3 horas | 2020 3 horas | 2021 Inmediata | 2022 Inmediata | 2023 Inmediata | Consultar en Axesor |
| Consultar en Axesor | ||||||
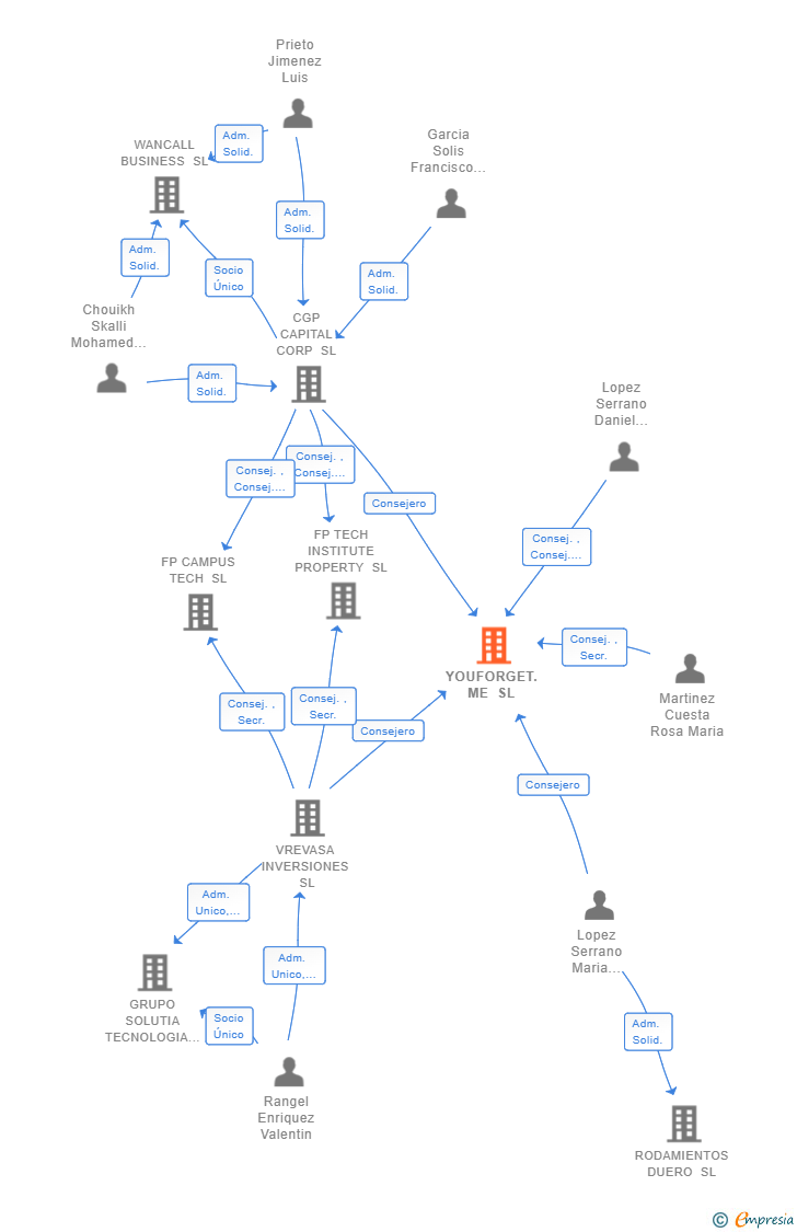
| Entidad | Relación | Entidad/Relación | Desde | Hasta |
|---|---|---|---|---|
| Lopez Serrano Daniel Jesus | Consej. | Lopez Serrano Daniel Jesus Consej. | 07/07/2023 | |
| Martinez Cuesta Rosa Maria | Consej. | Martinez Cuesta Rosa Maria Consej. | 07/07/2023 | |
| Lopez Serrano Maria Jesus | Consej. | Lopez Serrano Maria Jesus Consej. | 07/07/2023 | |
| VREVASA INVERSIONES SL | Consej. | VREVASA INVERSIONES SL Consej. | 07/07/2023 | |
| CGP CAPITAL CORP SL | Consej. | CGP CAPITAL CORP SL Consej. | 07/07/2023 | |
| Lopez Serrano Daniel Jesus | Presid. | Lopez Serrano Daniel Jesus Presid. | 07/07/2023 | |
| Martinez Cuesta Rosa Maria | Secr. | Martinez Cuesta Rosa Maria Secr. | 07/07/2023 | |
| Lopez Serrano Daniel Jesus | Consej. Del. | Lopez Serrano Daniel Jesus Consej. Del. | 07/07/2023 | |
| Lopez Serrano Daniel Jesus | Adm. Unico | Lopez Serrano Daniel Jesus Adm. Unico | 08/02/2021 | 07/07/2023 |
| Lopez Serrano Daniel Jesus | Socio Único | Lopez Serrano Daniel Jesus Socio Único | 08/02/2021 |

Resumen cronológico de actos publicados en las ediciones digitales de Boletines Oficiales (BORME, BOE, BOPI) inscritos por YOUFORGET.ME SL o en los que participa indirectamente.
| "ARTICULO 5.- CAPITAL SOCIAL.-. ARTICULO 6º- REGIMEN DE TRANSMISIBILIDAD DE LAS PARTICIPACIONES SOCIALES.. ARTICULO 7º.- DEL REGIMEN GENERAL, CONVOCATORIA Y ADOPCION DE ACUERDOS EN LA JUNTA GENERAL.. ARTICULO 8º- REGIMEN GENERAL Y FACULTADES DEL ORGANO DE ADMINISTRACION. . |
El capital social de la empresa se incrementa en un 7.47 % (ampliación de 3.772 €). De esta forma, tras la ampliación la sociedad pasa de tener 50.490€ de capital social a 54.262€. Esta ampliación de capital fue inscrita en el Registro Mercantil con fecha 2 de mayo de 2024.
| Capital social anterior: | 50.490 € |
| Aumento de capital: | 3.772 € |
| Capital social resultante: | 54.262 € |
| % incremento: | 7.47 % |
Los socios o accionistas de la empresa han ampliado en 1.033 € el capital social de la sociedad. Esta ampliación incrita en el Registro Mercantil, incrementa el capital social en un 1.90 %, dejando el capital social de la sociedad en 55.295€.
| Capital social anterior: | 54.262 € |
| Aumento de capital: | 1.033 € |
| Capital social resultante: | 55.295 € |
| % incremento: | 1.90 % |
Publicación en el BORME de los siguientes nombramientos:
| Presidente | |
| Consejeros | |
| Secretario | |
| Consejero Delegado |
| Artículo de los estatutos: MODIFICACION DEL ARTICULO 4º DE LOS ESTATUTOS SOCIALES. MODIFICACION DEL ARTICULO 8º DE LOS ESTATUTOS SOCIALES. |
Cambio del Organo de Administración: Administrador único a Consejo de administración. "VREVASA INVERSIONES, S.L." DESIGNA A DON VALENTIN RANGEL ENRIQUEZ COMO REPRESENTANTE PERSONA FISICA EN EL EJERCICIO DEL CARGO DE CONSEJERO DE LA SOCIEDAD "YOUFORGET.ME SOCIEDAD LIMITADA".- "CANADIAN TELECOM, S.L." DESIGNA A DON LUIS PRIETO JIMENEZ COMO REPRESENTANTE PERSONA FISICA EN EL EJERCICIO DEL CARGO DE CONSEJERO DE LA SOCIEDAD "YOUFORGET.ME SOCIEDAD LIMITADA".- SE DETERMINA EL NUMERO DE MIEMBROS DEL CONSEJO DE ADMINISTRACION EN CINCO CONSEJEROS.-
Traslado del domicilio social de la empresa situado en AVDA DE LA BORBOLLA 41 (SEVILLA) siendo el nuevo domicilio situado en AVDA PABLO RUIZ PICASSO 74 - -CP 41940- (TOMARES).
Con fecha 20 de julio de 2022, mediante la correspondiente escritura ha quedado incrito en el Registro Mercantil la ampliación de 5.687 € del capital social de la empresa. Esta ampliación representa un 12.69 % de incremento del capital, quedando un capital social resultante de 50.490€.
| Capital social anterior: | 44.803 € |
| Aumento de capital: | 5.687 € |
| Capital social resultante: | 50.490 € |
| % incremento: | 12.69 % |
Con fecha 25 de enero de 2022, mediante la correspondiente escritura ha quedado incrito en el Registro Mercantil la ampliación de 2.241 € del capital social de la empresa. Esta ampliación representa un 5.27 % de incremento del capital, quedando un capital social resultante de 44.803€.
| Capital social anterior: | 42.562 € |
| Aumento de capital: | 2.241 € |
| Capital social resultante: | 44.803 € |
| % incremento: | 5.27 % |
Con fecha 22 de junio de 2021, mediante la correspondiente escritura ha quedado incrito en el Registro Mercantil la ampliación de 8.710 € del capital social de la empresa. Esta ampliación representa un 29.03 % de incremento del capital, quedando un capital social resultante de 38.710€.
| Capital social anterior: | 30.000 € |
| Aumento de capital: | 8.710 € |
| Capital social resultante: | 38.710 € |
| % incremento: | 29.03 % |
El capital social de la empresa se incrementa en un 9.95 % (ampliación de 3.852 €). De esta forma, tras la ampliación la sociedad pasa de tener 38.710€ de capital social a 42.562€. Esta ampliación de capital fue inscrita en el Registro Mercantil con fecha 22 de junio de 2021.
| Capital social anterior: | 38.710 € |
| Aumento de capital: | 3.852 € |
| Capital social resultante: | 42.562 € |
| % incremento: | 9.95 % |
Se constituye la empresa con fecha 8 de febrero de 2021 mediante escritura pública. La empresa se crea con un capital social inicial de 30.000,00 Euros e inicia su actividad el 15 de enero de 2021. El domicilio social en el momento de su constitución se establece en AVDA DE LA BORBOLLA 41 (SEVILLA). La empresa indica que su actividad es La sociedad tendrá por objeto las siguientes actividades: La prestación de servicios de asesoramiento, gestión, formación y tratamiento de datos al respecto de la privacidad digital. En el supuesto de que para el desarrollo de alguna de las actividades que conforman el objeto social, fuera necesaria.
| Informe axesor 360º | Informe de Crédito | Perfil Comercial de Empresa | |
| Importe de ventas y número de empleados | ![]() | ![]() | ![]() |
| Información mercantil y comercial | ![]() Completa | ![]() Completa | ![]() Básica |
| Administradores y dirigentes | ![]() | ![]() | ![]() Solo dirigentes |
| Empresas relacionadas (accionistas, participadas,…) | ![]() | ![]() | ![]() |
| Categoría crediticia y probabilidad de incumplimiento de pago | ![]() | ![]() | ![]() |
| Impagos (RAI y Asnef Empresas) e incidencias judiciales | ![]() | ![]() | ![]() |
| Balance y cuenta de pérdidas y ganancias | ![]() Completo | ![]() Extracto | ![]() |
| Ratios y magnitudes económico-financieras | ![]() Completo | ![]() Extracto | ![]() |
| Representación gráfica de empresas relacionadas | ![]() | ![]() | ![]() |
| Comparativa del balance con la media del sector | ![]() | ![]() | ![]() |
| Estado de flujos de efectivo y de cambios en el patrimonio neto | ![]() | ![]() | ![]() |
| Fuentes de financiación y avales | ![]() | ![]() | ![]() |
| Subvenciones, concursos/subastas públicas y marcas | ![]() | ![]() | ![]() |
| Acceder | Acceder | Acceder |
YOUFORGET.ME SL inscrita en el Registro Mercantil de Sevilla.
capital social de la empresa es de 55.295,00 euros y tiene una facturación anual inferior a 500.000 euros.