PLAZA FRANCISCO FERNANDEZ DEL RIEGO S/N - PUERTA (VIGO). Ver mapa
1.- construcción, instalaciones y mantenimiento. 2.- comercio al por mayor y al por menor. Distribución comercial. Importación y exportación. 3.- actividades inmobiliarias. 4.- actividades profesionales. 5.- industrias manufactureras y textiles. 6.- turismo, hostelería y restauración. 7.- prestación.
no disponible
13/03/2020
6 años
3.000,00 €
-
Pontevedra
-
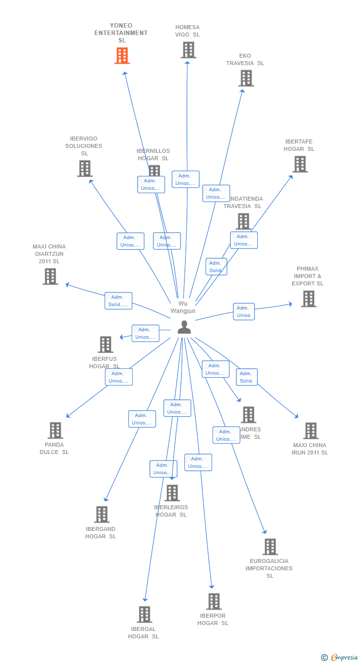
Administrador único
Información sobre balances y cuentas de resultados de YONEO ENTERTAINMENT SL depositados en el Registro Mercantil de Pontevedra en los últimos ejercicios.
| Ejercicio Disponibilidad | 2019 3 horas | 2020 3 horas | Consultar en Axesor | |||
| Consultar en Axesor | ||||||
| Entidad | Relación | Entidad/Relación | Desde | Hasta |
|---|---|---|---|---|
| Wu Wangjun | Socio Único | Wu Wangjun Socio Único | 20/03/2020 | |
| Wu Wangjun | Adm. Unico | Wu Wangjun Adm. Unico | 20/03/2020 |

Resumen cronológico de actos publicados en las ediciones digitales de Boletines Oficiales (BORME, BOE, BOPI) inscritos por YONEO ENTERTAINMENT SL o en los que participa indirectamente.
Se constituye la empresa con fecha 20 de marzo de 2020 mediante escritura pública. La empresa se crea con un capital social inicial de 3.000,00 Euros e inicia su actividad el 13 de marzo de 2020. El domicilio social en el momento de su constitución se establece en PLAZA FRANCISCO FERNANDEZ DEL RIEGO S/N - PUERTA (VIGO). La empresa indica que su actividad es 1.- Construcción, instalaciones y mantenimiento. 2.- Comercio al por mayor y al por menor. Distribución comercial. Importación y exportación. 3.- Actividades inmobiliarias. 4.- Actividades profesionales. 5.- Industrias manufactureras y textiles. 6.- Turismo, hostelería y restauración. 7.- Prestación.
| Informe de Crédito | Informe Mercantil, Incidencias y Vinculaciones | Perfil Comercial de Empresa | |
| Capital social actual y evolución | ![]() | ![]() | ![]() |
| Información mercantil y comercial | ![]() | ![]() | ![]() Básica |
| Administradores y dirigentes | ![]() | ![]() Solo administradores | ![]() Solo dirigentes |
| Empresas relacionadas (accionistas, participadas,…) | ![]() | ![]() | ![]() |
| Incidencias judiciales y procedimientos concursales | ![]() | ![]() | ![]() |
| Impagos en el fichero RAI | ![]() | ![]() | ![]() |
| Impagos en el fichero Asnef Empresas | ![]() | ![]() | ![]() |
| Categoría crediticia y probabilidad de incumplimiento de pago | ![]() | ![]() | ![]() |
| Extracto del balance y cuenta de pérdidas y ganancias | ![]() | ![]() | ![]() |
| Ratios y magnitudes económico-financieras | ![]() | ![]() | ![]() |
| Acceder | Acceder | Acceder |
YONEO ENTERTAINMENT SL inscrita en el Registro Mercantil de Pontevedra.
capital social de la empresa es de 3.000,00 euros.