933036700 933036700
JOSEP FERRATER I MORA, 2 4 P 4 PTA D. 08019 BARCELONA. (BARCELONA). Ver mapa
La promocion inmobiliaria.
CNAE 6810 - Compraventa de bienes inmobiliarios por cuenta propia
no disponible
31/07/1997
29 años
-
2.5M €
Barcelona
2
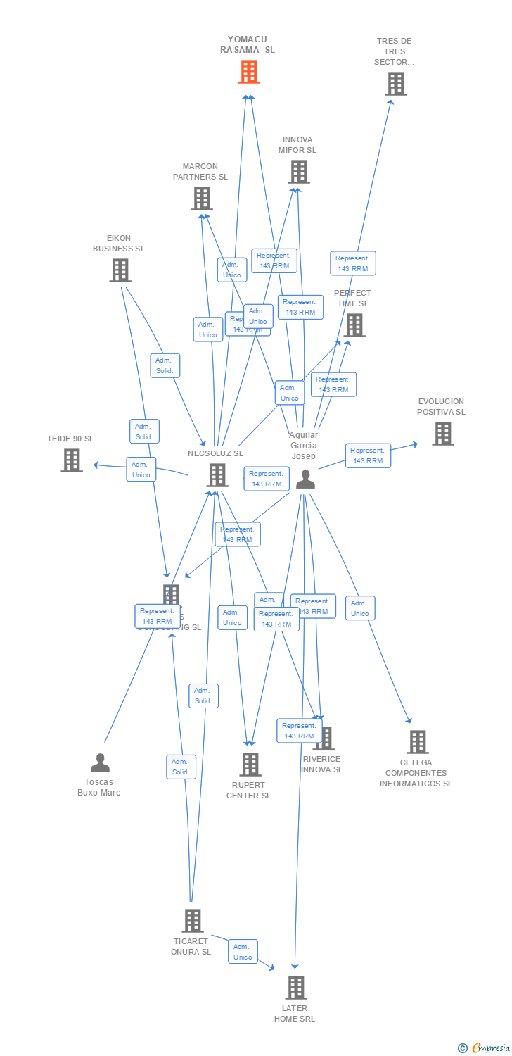
Administrador único
HINES INTERESTS ESPAÑA INVESTMENTS SL
Información sobre balances y cuentas de resultados de YOMACU RASAMA SL depositados en el Registro Mercantil de Barcelona en los últimos ejercicios.
| Ejercicio Disponibilidad | Consultar en Axesor | |||||
| Consultar en Axesor | ||||||

Resumen cronológico de actos publicados en las ediciones digitales de Boletines Oficiales (BORME, BOE, BOPI) inscritos por YOMACU RASAMA SL o en los que participa indirectamente.
Publicación en el BORME de los siguientes revocaciones:
| Apoderados |
Publicación en el BORME de los siguientes revocaciones:
| Administrador Único | |
| Representante 143 RRM |
Publicación en el BORME de los siguientes nombramientos:
| Administrador Único | |
| Representante 143 RRM |
La sociedad cambia su denominación social HINES INTERESTS ESPAÑA INVESTMENTS SL a la denominación YOMACU RASAMA SL
Traslado del domicilio social de la empresa situado en CL JOSEP FERRATER I MORA,2-4 P.4 PTA.D (BARCELONA). siendo el nuevo domicilio situado en CL ARAGON,208-210 P.4 PTA.2 (BARCELONA)..
Publicación en el BORME de los siguientes revocaciones:
| Presidente | |
| Consejeros | |
| Secretario No Consejero | |
| Representantes 143 RRM | |
| Representante 143 RRM |
Publicación en el BORME de los siguientes nombramientos:
| Administrador Único | |
| Representante 143 RRM |
| ART. 23: FIJACION DEL INICIO Y CIERRE DEL EJERCICIO SOCIAL, INICIANDOSE EL DIA 1 DE ENERO Y FINALIZANDO EL 31 DE DICIEMBRE DE CADA AÑO. |
Publicación en el BORME de los siguientes revocaciones:
| Secretario | |
| Representante 143 RRM |
Publicación en el BORME de los siguientes nombramientos:
| Secretario No Consejero | |
| Representante 143 RRM |
Publicación en el BORME de los siguientes nombramientos:
| Presidente | |
| Consejeros | |
| Secretario | |
| Representantes 143 RRM |
Cambio de domicilio social de la empresa siendo el nuevo domicilio CL JOSEP FERRATER I MORA,2-4 P.4 PTA.D (BARCELONA)..
Publicación en el BORME de los siguientes revocaciones:
| Apoderados |
CAMBIO DE SOCIO UNICO PASANDO A SER EL NUEVO SOCIO LA SOCIEDAD "NEW HOLDCO, S.L." (SOCIEDAD UNIPERSONAL) Y POSTERIOR CAMBIO DE SOCIO UNICO COMO CONSECUENCIA DE LA FUSION PASANDO ASER EL NUEVO SOCIO LA SOCIEDAD "KEPRO INTERNATIONAL B.V.".
Con fecha 8 de enero de 2010, las sociedades HINES GESTION Y SERVICIOS ESPAÑA SL y NEW HOLDCO SL han sido absorbidas por la sociedad HINES INTERESTS ESPAÑA INVESTMENTS SL .
Anuncio de fusión por absorción.
Los respectivos Socios Únicos de Hines Interests España Investments, S.L.U., New Holdco S.L.U., y Hines Gestión y Servicios España S.L.U. aprobaron, el día 27 de noviembre de 2009, la fusión por absorción entre Hines Interests... Ver más
| Absorbente | |
| Absorbida |
| ART. 23: FIJACION DEL INICIO Y CIERRE DEL EJERCICIO SOCIAL, INICIANDOSE EL DIA 1 DE JUNIO Y FINALIZANDO EL 31 DE MAYO DE CADA AÑO. |
La sociedad cambia su actividad pasando a ser la nueva actividad o actividades de la empresa:
La promocion inmobiliaria.
Publicación en el BORME de los siguientes nombramientos:
| Apoderados |
| Informe axesor 360º | Informe de Crédito | Perfil Comercial de Empresa | |
| Importe de ventas y número de empleados | ![]() | ![]() | ![]() |
| Información mercantil y comercial | ![]() Completa | ![]() Completa | ![]() Básica |
| Administradores y dirigentes | ![]() | ![]() | ![]() Solo dirigentes |
| Empresas relacionadas (accionistas, participadas,…) | ![]() | ![]() | ![]() |
| Categoría crediticia y probabilidad de incumplimiento de pago | ![]() | ![]() | ![]() |
| Impagos (RAI y Asnef Empresas) e incidencias judiciales | ![]() | ![]() | ![]() |
| Balance y cuenta de pérdidas y ganancias | ![]() Completo | ![]() Extracto | ![]() |
| Ratios y magnitudes económico-financieras | ![]() Completo | ![]() Extracto | ![]() |
| Representación gráfica de empresas relacionadas | ![]() | ![]() | ![]() |
| Comparativa del balance con la media del sector | ![]() | ![]() | ![]() |
| Estado de flujos de efectivo y de cambios en el patrimonio neto | ![]() | ![]() | ![]() |
| Fuentes de financiación y avales | ![]() | ![]() | ![]() |
| Subvenciones, concursos/subastas públicas y marcas | ![]() | ![]() | ![]() |
| Acceder | Acceder | Acceder |
YOMACU RASAMA SL anteriormente denominada HINES INTERESTS ESPAÑA INVESTMENTS SL inscrita en el Registro Mercantil de Barcelona. Su clasificación nacional de actividades económicas es Compraventa de bienes inmobiliarios por cuenta propia.
La empresa tiene una facturación anual superior a 2.500.000 euros.
YOMACU RASAMA SL tiene 4 cargos directivos en activo y 17 cargos directivos históricos.
La empresa está auditada por ERNST & YOUNG SL.