C/ CARDENAL MARCELO SPINOLA NUMERO 48, 15 A (MADRID). Ver mapa
La realización de todo tipo de actividades de carácter inmobiliario, en especial, las relativas a la adquisición, tenencia, arrendamiento, enajenacion, promoción, rehabilitación y explotación por cualquier título de toda clase de bienes inmuebles.
no disponible
23/08/2022
3 años
7.000,00 €
-
Madrid
-
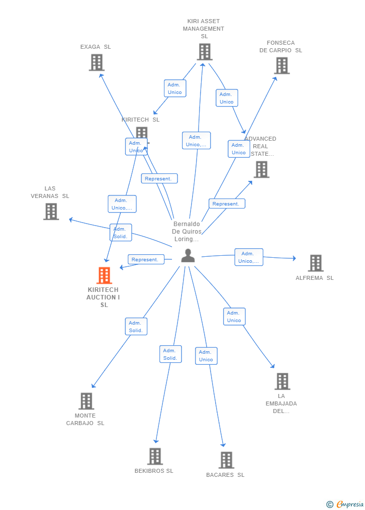
Administrador único
KIRITECH AUCTION I SL
| Entidad | Relación | Entidad/Relación | Desde | Hasta |
|---|---|---|---|---|
| Arranz Velasco Teodoro | Represent. | Arranz Velasco Teodoro Represent. | 04/07/2025 | |
| Picot Coca Jose | Represent. | Picot Coca Jose Represent. | 27/02/2025 | 04/07/2025 |
| ADVANCED REAL ESTATE ANALYTICS SL | Adm. Unico | ADVANCED REAL ESTATE ANALYTICS SL Adm. Unico | 27/02/2025 | |
| KIRITECH SL (EXTINGUIDA) | Socio Único | KIRITECH SL (EXTINGUIDA) Socio Único | 08/09/2022 | 27/02/2025 |
| KIRITECH SL (EXTINGUIDA) | Adm. Unico | KIRITECH SL (EXTINGUIDA) Adm. Unico | 08/09/2022 | 27/02/2025 |
| Bernaldo De Quiros Loring Ignacio Jose | Represent. | Bernaldo De Quiros Loring Ignacio Jose Represent. | 08/09/2022 | 27/02/2025 |
| Arranz Velasco Teodoro | Apod. Solid. | Arranz Velasco Teodoro Apod. Solid. | 08/09/2022 | |
| Llantada Recalde Pablo | Apod. Solid. | Llantada Recalde Pablo Apod. Solid. | 08/09/2022 | |
| Sanchez-Quiñones Campuzano Jesus | Apod. Solid. | Sanchez-Quiñones Campuzano Jesus Apod. Solid. | 08/09/2022 |

Resumen cronológico de actos publicados en las ediciones digitales de Boletines Oficiales (BORME, BOE, BOPI) inscritos por YAJOMAR INVERSION ESTRATEGICA SL o en los que participa indirectamente.
Publicación en el BORME de los siguientes ceses-dimisiones:
| Administrador Único | |
| Representante |
Publicación en el BORME de los siguientes nombramientos:
| Administrador Único | |
| Representante |
Los socios o accionistas de la empresa han ampliado en 4.000 € el capital social de la sociedad. Esta ampliación incrita en el Registro Mercantil, incrementa el capital social en un 133.33 %, dejando el capital social de la sociedad en 7.000€.
| Capital social anterior: | 3.000 € |
| Aumento de capital: | 4.000 € |
| Capital social resultante: | 7.000 € |
| % incremento: | 133.33 % |
La sociedad cambia su denominación social KIRITECH AUCTION I SL a la denominación YAJOMAR INVERSION ESTRATEGICA SL
Traslado del domicilio social de la empresa situado en C/ CARDENAL MARCELO SPINOLA NUMERO 48, 15 A (MADRID) siendo el nuevo domicilio situado en C/ CARDENAL MARCELO SPINOLA NUMERO 48, 15 A (MADRID).
Se constituye la empresa con fecha 8 de septiembre de 2022 mediante escritura pública. La empresa se crea con un capital social inicial de 3.000,00 Euros e inicia su actividad el 23 de agosto de 2022. El domicilio social en el momento de su constitución se establece en C/ ALFONSO XII 20 - 3º IZQUIERDA (MADRID). La empresa indica que su actividad es La realización de todo tipo de actividades de carácter inmobiliario, en especial, las relativas a la adquisición, tenencia, arrendamiento, enajenacion, promoción, rehabilitación y explotación por cualquier título de toda clase de bienes inmuebles.
Publicación en el BORME de los siguientes nombramientos:
| Administrador Único | |
| Representante |
Publicación en el BORME de los siguientes nombramientos:
| Apoderados Solidarios |
YAJOMAR INVERSION ESTRATEGICA SL anteriormente denominada KIRITECH AUCTION I SL inscrita en el Registro Mercantil de Madrid.
capital social de la empresa es de 7.000,00 euros.