PASEO ISABEL LA CATOLICA 28 - LOCAL COMERCIAL (VALLADOLID). Ver mapa
Explotación, como franquiciado, de franquicia dedicada a la comercialización y enseñanza teórica y práctica para conducir vehículos a motor actividades complementarias directamente con la enseñanza.
no disponible
25/01/2017
9 años
70.000,00 €
0.5M €
Valladolid
Administradores mancomunados
Información sobre balances y cuentas de resultados de YA CONDUZCO SL depositados en el Registro Mercantil de Valladolid en los últimos ejercicios.
| Ejercicio Disponibilidad | 2019 3 horas | 2020 Inmediata | 2021 Inmediata | 2022 Inmediata | Consultar en Axesor | |
| Consultar en Axesor | ||||||
| Entidad | Relación | Entidad/Relación | Desde | Hasta |
|---|---|---|---|---|
| Brunet Puig Xavier | Apod. | Brunet Puig Xavier Apod. | 12/05/2023 | |
| HOY VOY A CONDUCIR SL | Socio Único | HOY VOY A CONDUCIR SL Socio Único | 03/02/2022 | |
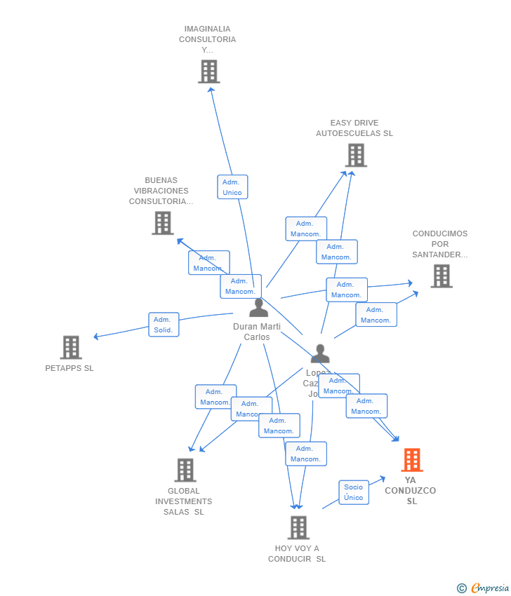
| Lopez Cazorla Jordi | Adm. Mancom. | Lopez Cazorla Jordi Adm. Mancom. | 24/07/2020 | |
| Duran Marti Carlos | Adm. Mancom. | Duran Marti Carlos Adm. Mancom. | 24/07/2020 | |
| Restegui Rebolledo Marcos | Adm. Unico | Restegui Rebolledo Marcos Adm. Unico | 03/02/2017 | 24/07/2020 |
| Tremiño San Emeterio Maria Dolores Esther | Apod. | Tremiño San Emeterio Maria Dolores Esther Apod. | 07/06/2017 |

Resumen cronológico de actos publicados en las ediciones digitales de Boletines Oficiales (BORME, BOE, BOPI) inscritos por YA CONDUZCO SL o en los que participa indirectamente.
Traslado del domicilio social de la empresa situado en C/ SAN LORENZO 22 BAJO (VALLADOLID) siendo el nuevo domicilio situado en PASEO ISABEL LA CATOLICA 28 - LOCAL COMERCIAL (VALLADOLID).
Publicación en el BORME de los siguientes nombramientos:
| Administradores Mancomunados |
Traslado del domicilio social de la empresa situado en C/ LOS TILOS 6 - (URBANIZACION EL PICHON) (SIMANCAS) siendo el nuevo domicilio situado en C/ SAN LORENZO 22 BAJO (VALLADOLID).
Se constituye la empresa con fecha 3 de febrero de 2017 mediante escritura pública. La empresa se crea con un capital social inicial de 70.000,00 Euros e inicia su actividad el 25 de enero de 2017. El domicilio social en el momento de su constitución se establece en C/ LOS TILOS 6 - (URBANIZACION EL PICHON) (SIMANCAS). La empresa indica que su actividad es Explotación, como franquiciado, de franquicia dedicada a la comercialización y enseñanza teórica y práctica para conducir vehículos a motor actividades complementarias directamente con la enseñanza.
| Informe axesor 360º | Informe de Crédito | Perfil Comercial de Empresa | |
| Importe de ventas y número de empleados | ![]() | ![]() | ![]() |
| Información mercantil y comercial | ![]() Completa | ![]() Completa | ![]() Básica |
| Administradores y dirigentes | ![]() | ![]() | ![]() Solo dirigentes |
| Empresas relacionadas (accionistas, participadas,…) | ![]() | ![]() | ![]() |
| Categoría crediticia y probabilidad de incumplimiento de pago | ![]() | ![]() | ![]() |
| Impagos (RAI y Asnef Empresas) e incidencias judiciales | ![]() | ![]() | ![]() |
| Balance y cuenta de pérdidas y ganancias | ![]() Completo | ![]() Extracto | ![]() |
| Ratios y magnitudes económico-financieras | ![]() Completo | ![]() Extracto | ![]() |
| Representación gráfica de empresas relacionadas | ![]() | ![]() | ![]() |
| Comparativa del balance con la media del sector | ![]() | ![]() | ![]() |
| Estado de flujos de efectivo y de cambios en el patrimonio neto | ![]() | ![]() | ![]() |
| Fuentes de financiación y avales | ![]() | ![]() | ![]() |
| Subvenciones, concursos/subastas públicas y marcas | ![]() | ![]() | ![]() |
| Acceder | Acceder | Acceder |
YA CONDUZCO SL inscrita en el Registro Mercantil de Valladolid.
capital social de la empresa es de 70.000,00 euros y tiene una facturación anual inferior a 500.000 euros.
YA CONDUZCO SL tiene 2 cargos directivos en activo y 0 cargos directivos históricos.