AVDA DE LUIS MORALES 32 - 3º PLANTA, OFICINA 33 (SEVILLA). Ver mapa
La actividad profesional de investigacion privada, a solicitud de personas fisicas o juridicas, dentro del ambito y con los requisitos previstos en la ley 5/2014 de 4 de abril, de seguridad privada. Cnae 8030, etc.
no disponible
29/03/2017
9 años
3.000,00 €
0.5M €
Barcelona
Administrador único
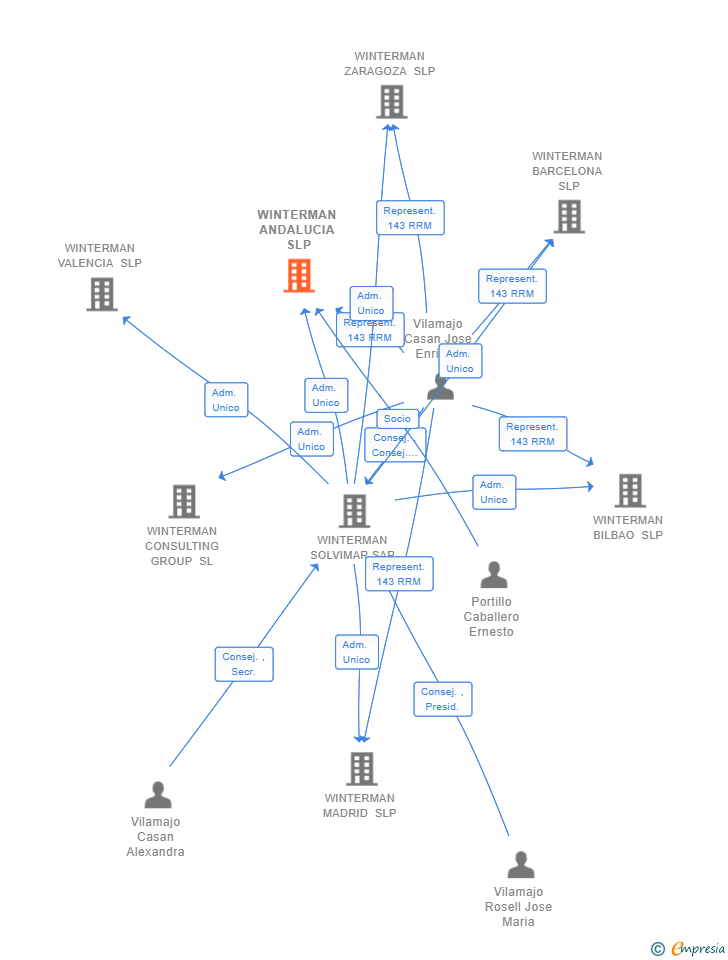
Información sobre balances y cuentas de resultados de WINTERMAN ANDALUCIA SLP depositados en el Registro Mercantil de Barcelona en los últimos ejercicios.
| Ejercicio Disponibilidad | 2019 Inmediata | 2020 Inmediata | 2021 Inmediata | 2022 Inmediata | Consultar en Axesor | |
| Consultar en Axesor | ||||||
| Entidad | Relación | Entidad/Relación | Desde | Hasta |
|---|---|---|---|---|
| Portillo Caballero Ernesto | Socio | Portillo Caballero Ernesto Socio | 17/05/2023 | |
| Vilamajo Casan Alexandra | Apod. Solid. | Vilamajo Casan Alexandra Apod. Solid. | 05/07/2017 | |
| Fontseca Garriga Maria | Apod. Solid. | Fontseca Garriga Maria Apod. Solid. | 05/07/2017 | |
| Portillo Caballero Ernesto | Apod. | Portillo Caballero Ernesto Apod. | 05/07/2017 | |
| WINTERMAN SOLVIMAR SAP | Adm. Unico | WINTERMAN SOLVIMAR SAP Adm. Unico | 26/05/2017 | |
| Vilamajo Casan Jose Enrique | Represent.143 RRM | Vilamajo Casan Jose Enrique Represent.143 RRM | 26/05/2017 |

Resumen cronológico de actos publicados en las ediciones digitales de Boletines Oficiales (BORME, BOE, BOPI) inscritos por WINTERMAN ANDALUCIA SLP o en los que participa indirectamente.
| Artículo de los estatutos: 5. Domicilio social y web corporativa.-. |
Traslado del domicilio social de la empresa situado en AVDA LUIS DE MORALES 20 - OFICINA 2 Y 3 (SEVILLA) siendo el nuevo domicilio situado en AVDA DE LUIS MORALES 32 - 3º PLANTA, OFICINA 33 (SEVILLA).
| Artículo de los estatutos: 5. Domicilio social.-. |
Traslado del domicilio social de la empresa situado en PS SANT GERVASI NUM.19 P.EN PTA.3 (BARCELONA) siendo el nuevo domicilio situado en AVDA LUIS DE MORALES 20 - OFICINA 2 Y 3 (SEVILLA).
Publicación en el BORME de los siguientes nombramientos:
| Apoderados Solidarios |
Se constituye la empresa con fecha 26 de mayo de 2017 mediante escritura pública. La empresa se crea con un capital social inicial de 3.000,00 Euros e inicia su actividad el 29 de marzo de 2017. El domicilio social en el momento de su constitución se establece en PS SANT GERVASI NUM.19 P.EN PTA.3 (BARCELONA). La empresa indica que su actividad es LA ACTIVIDAD PROFESIONAL DE INVESTIGACION PRIVADA, A SOLICITUD DE PERSONAS FISICAS O JURIDICAS, DENTRO DEL AMBITO Y CON LOS REQUISITOS PREVISTOS EN LA LEY 5/2014 DE 4 DE ABRIL, DE SEGURIDAD PRIVADA. CNAE 8030, ETC.
Publicación en el BORME de los siguientes nombramientos:
| Administrador Único | |
| Representante 143 RRM |
| Informe axesor 360º | Informe de Crédito | Perfil Comercial de Empresa | |
| Importe de ventas y número de empleados | ![]() | ![]() | ![]() |
| Información mercantil y comercial | ![]() Completa | ![]() Completa | ![]() Básica |
| Administradores y dirigentes | ![]() | ![]() | ![]() Solo dirigentes |
| Empresas relacionadas (accionistas, participadas,…) | ![]() | ![]() | ![]() |
| Categoría crediticia y probabilidad de incumplimiento de pago | ![]() | ![]() | ![]() |
| Impagos (RAI y Asnef Empresas) e incidencias judiciales | ![]() | ![]() | ![]() |
| Balance y cuenta de pérdidas y ganancias | ![]() Completo | ![]() Extracto | ![]() |
| Ratios y magnitudes económico-financieras | ![]() Completo | ![]() Extracto | ![]() |
| Representación gráfica de empresas relacionadas | ![]() | ![]() | ![]() |
| Comparativa del balance con la media del sector | ![]() | ![]() | ![]() |
| Estado de flujos de efectivo y de cambios en el patrimonio neto | ![]() | ![]() | ![]() |
| Fuentes de financiación y avales | ![]() | ![]() | ![]() |
| Subvenciones, concursos/subastas públicas y marcas | ![]() | ![]() | ![]() |
| Acceder | Acceder | Acceder |
WINTERMAN ANDALUCIA SLP inscrita en el Registro Mercantil de Barcelona.
capital social de la empresa es de 3.000,00 euros y tiene una facturación anual inferior a 500.000 euros.
WINTERMAN ANDALUCIA SLP tiene 4 cargos directivos en activo y 0 cargos directivos históricos.