C/ JUAN DE HERRERA 18 (SANTANDER). Ver mapa
A) la compraventa, adquisición, enajenación y tenencia de toda clase de activos tangibles e intangibles, así como la administración de los mismos y la actividad consultora en tales empresas. B) la inversión en todo tipo de bienes inmuebles. La realización de todo tipo de actividad de carácter inmobi.
no disponible
26/04/2024
2 años
3.000,00 €
-
Cantabria
-
Administrador único
| Entidad | Relación | Entidad/Relación | Desde | Hasta |
|---|---|---|---|---|
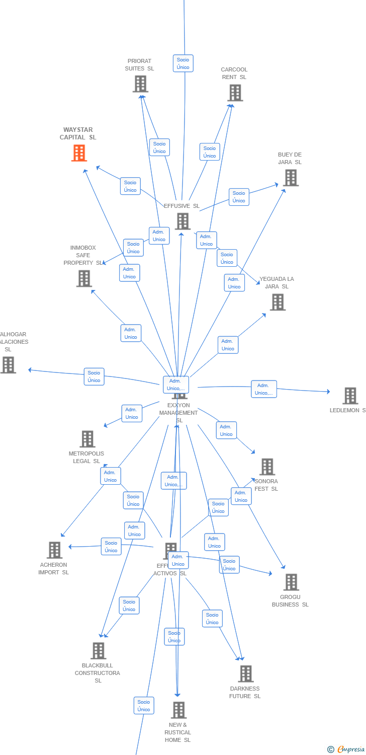
| EFFUSIVE SL | Socio Único | EFFUSIVE SL Socio Único | 05/07/2024 | |
| EXXYON MANAGEMENT SL | Adm. Unico | EXXYON MANAGEMENT SL Adm. Unico | 05/07/2024 |

Resumen cronológico de actos publicados en las ediciones digitales de Boletines Oficiales (BORME, BOE, BOPI) inscritos por WAYSTAR CAPITAL SL o en los que participa indirectamente.
Se constituye la empresa con fecha 5 de julio de 2024 mediante escritura pública. La empresa se crea con un capital social inicial de 3.000,00 Euros e inicia su actividad el 26 de abril de 2024. El domicilio social en el momento de su constitución se establece en C/ JUAN DE HERRERA 18 (SANTANDER). La empresa indica que su actividad es a) La compraventa, adquisición, enajenación y tenencia de toda clase de activos tangibles e intangibles, así como la administración de los mismos y la actividad consultora en tales empresas. b) La inversión en todo tipo de bienes inmuebles. La realización de todo tipo de actividad de carácter inmobi.
| Informe de Crédito | Predicción y Calificación | Perfil Comercial de Empresa | |
| Categoría crediticia y probabilidad de incumplimiento de pago | ![]() | ![]() | ![]() |
| Crédito recomendado | ![]() | ![]() | ![]() |
| Importe de ventas y número de empleados | ![]() | ![]() | ![]() |
| Información mercantil y comercial | ![]() | ![]() | ![]() Básica |
| Administradores y dirigentes | ![]() | ![]() | ![]() Solo dirigentes |
| Incidencias judiciales y procedimientos concursales | ![]() | ![]() | ![]() |
| Impagos en el fichero RAI | ![]() | ![]() | ![]() |
| Impagos en el fichero Asnef Empresas | ![]() | ![]() | ![]() |
| Extracto del balance y cuenta de pérdidas y ganancias | ![]() | ![]() | ![]() |
| Ratios y magnitudes económico-financieras | ![]() | ![]() | ![]() |
| Acceder | Acceder | Acceder |
WAYSTAR CAPITAL SL inscrita en el Registro Mercantil de Cantabria.
capital social de la empresa es de 3.000,00 euros.