967141400 967141400
MENENDEZ PELAYO, s/n 02600 VILLARROBLEDO. (ALBACETE). Ver mapa
FABRICACION, IMPORTACION, EXPORTACION, COMPRA VENTA, ALMACEN, DEPOSITO, MANIPULACION, CONSERVA, DISTRIBUCION, YA SEA EN FORMA DE GRANEL, EMBOTELLADO O ENVASADO, DE ALCOHOLES DE CUALQUIER CLASE Y PROCEDENTES DE CUALQUIER
CNAE 1101 - Destilación, rectificación y mezcla de bebidas alcohólicas
A02006021
27/11/1973
52 años
999.900,00 €
2.5M €
Albacete
35
Consejo de administración
Información sobre balances y cuentas de resultados de VIUDA DE JOAQUIN ORTEGA SA depositados en el Registro Mercantil de Albacete en los últimos ejercicios.
| Ejercicio Disponibilidad | Consultar en Axesor | |||||
| Consultar en Axesor | ||||||

Resumen cronológico de actos publicados en las ediciones digitales de Boletines Oficiales (BORME, BOE, BOPI) inscritos por VIUDA DE JOAQUIN ORTEGA SA o en los que participa indirectamente.
499.950,00
| Artículo 11º.- Toda junta General deberá ser convocada por medio de CUALQUIER PROCEDIMIENTO DE COMUNICACION, INDIVIDUAL Y ESCRITA, INCLUYENDO MEDIOS ELECTRONICOS, REALIZADA TANTO POR EL SERVICIO POSTAL UNIVERSAL COMO POR UN OPERADOR DISTINTO, QUE ASEGURE LA RECEPCION DEL ANUNCIO POR TODOS LOS SOCIOS en el domicilio designado al efecto o que conste en la docu. |
Publicación en el BORME de los siguientes ceses-dimisiones:
| Presidente | |
| Consejero | |
| Consejero Delegado |
Publicación en el BORME de los siguientes nombramientos:
| Presidente | |
| Consejero | |
| Consejero Delegado | |
| Auditor |
| ARTICULO 16º.- El cargo de administrador será retribuido. El importe de la remuneración anual del conjunto de los administradores en su condición de tales consistirá en una asignación anual fija, que deberá ser aprobada por la Junta General y permanecerá vigente en tanto no se apruebe su modificación. Salvo que la Junta General determine otra cosa, la distri. |
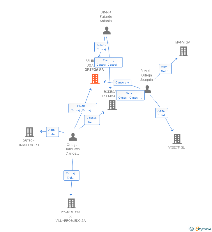
ORTEGA FAJARDO, ANTONIO, ha sido nombrado representante de la sociedad ORFA INVERSIONES SOCIEDAD LIMITADA que a su vez es Consejero de la sociedad VIUDA DE JOAQUIN ORTEGA SOCIEDAD ANONIMA ORTEGA FAJARDO, ANTONIO, ha sido nombrado representante de la sociedad ORFA INVERSIONES SOCIEDAD LIMITADA que a su vez es Presidente de la sociedad VIUDA DE JOAQUIN ORTEGA SOCIEDAD ANONIMA ORTEGA FAJARDO, ANTONIO, ha sido nombrado representante de la sociedad ORFA INVERSIONES SOCIEDAD LIMITADA que a su vez es Consejero Delegado de la sociedad VIUDA DE JOAQUIN ORTEGA SOCIEDAD ANONIMA.
Los socios o accionistas de la empresa han reducido en 2.397.629,40 € el capital social de la sociedad. Esta reducción incrita en el Registro Mercantil, reduce el capital social en un 100.00 %, dejando el capital social de la sociedad en €.
| Capital social anterior: | 2.397.629,40 € |
| Reducción de capital: | 2.397.629,40 € |
| Capital social resultante: | € |
| % reducción: | 100.00 % |
El capital social de la empresa se incrementa en un Infinity % (ampliación de 999.900 €). De esta forma, tras la ampliación la sociedad pasa de tener € de capital social a 999.900€. Esta ampliación de capital fue inscrita en el Registro Mercantil con fecha 6 de julio de 2022.
| Capital social anterior: | € |
| Aumento de capital: | 999.900 € |
| Capital social resultante: | 999.900 € |
| % incremento: | Infinity % |
Publicación en el BORME de los siguientes ceses-dimisiones:
| Presidente | |
| Consejero | |
| Consejeros | |
| Secretario | |
| Consejero Delegado Solidario |
Publicación en el BORME de los siguientes nombramientos:
| Presidente | |
| Consejeros | |
| Secretario | |
| Consejero Delegado | |
| Representante |
Publicación en el BORME de los siguientes revocaciones:
| Apoderados |
Publicación en el BORME de los siguientes ceses-dimisiones:
| Presidente | |
| Consejero | |
| Secretario | |
| Consejero Delegado Solidario |
Publicación en el BORME de los siguientes nombramientos:
| Presidente | |
| Consejeros | |
| Secretario | |
| Consejeros Delegados Solidarios |
Publicación en el BORME de los siguientes ceses-dimisiones:
| Presidente | |
| Consejeros | |
| Consejero Delegado |
Publicación en el BORME de los siguientes nombramientos:
| Presidente | |
| Consejeros | |
| Secretario | |
| Consejeros Delegados Solidarios |
Publicación en el BORME de los siguientes ceses-dimisiones:
| Consejero | |
| Secretario |
Modificacion de la totalidad de los Artículos de los Estatutos Sociales.
Publicación en el BORME de los siguientes ceses-dimisiones:
| Presidente | |
| Consejeros | |
| Secretario | |
| Consejero Delegado Solidario |
Publicación en el BORME de los siguientes nombramientos:
| Presidente | |
| Consejeros | |
| Secretario | |
| Consejero Delegado |
JUNTA GENERAL EXTRAORDINARIA Por acuerdo del Consejo de Administración de VIUDA DE JOAQUÍN ORTEGA, S.A. de 7 de abril de 2016, se convoca a los señores socios a la Junta General Extraordinaria que tendrá lugar en el domicilio social, sito en Villarrobledo (Albacete), calle Me... Ver más
|
JUNTA GENERAL ORDINARIA Por acuerdo del Consejo de Administración de VIUDA DE JOAQUÍN ORTEGA, S.A. de 7 de abril de 2016, se convoca a los señores socios a la Junta General Ordinaria que tendrá lugar en el domicilio social, sito en Villarrobledo (Albacete), calle Menéndez Pel... Ver más
|
Los socios o accionistas de la empresa han ampliado en 674.081,60 € el capital social de la sociedad. Esta ampliación incrita en el Registro Mercantil, incrementa el capital social en un 39.11 %, dejando el capital social de la sociedad en 2.397.629,40€.
| Capital social anterior: | 1.723.547,80 € |
| Aumento de capital: | 674.081,60 € |
| Capital social resultante: | 2.397.629,40 € |
| % incremento: | 39.11 % |
Con fecha 30 de abril de 2014, la sociedad COMUNIDAD DE DEPOSITOS SL ha sido absorbida por la sociedad VIUDA DE JOAQUIN ORTEGA SA .
Se hace público que las respectivas Juntas Generales de "Viuda de Joaquín Ortega, S.A." y "Comunidad de Depósitos, S.L." aprobaron el pasado día 27 de febrero de 2014, la fusión por absorción de "Comunidad de Depósitos, S.L." (sociedad absorbida) por "Viuda de Joaquín Ortega, S.A"... Ver más
| Absorbente |
|
| Absorbida |
| Informe axesor 360º | Informe de Crédito | Perfil Comercial de Empresa | |
| Importe de ventas y número de empleados | ![]() | ![]() | ![]() |
| Información mercantil y comercial | ![]() Completa | ![]() Completa | ![]() Básica |
| Administradores y dirigentes | ![]() | ![]() | ![]() Solo dirigentes |
| Empresas relacionadas (accionistas, participadas,…) | ![]() | ![]() | ![]() |
| Categoría crediticia y probabilidad de incumplimiento de pago | ![]() | ![]() | ![]() |
| Impagos (RAI y Asnef Empresas) e incidencias judiciales | ![]() | ![]() | ![]() |
| Balance y cuenta de pérdidas y ganancias | ![]() Completo | ![]() Extracto | ![]() |
| Ratios y magnitudes económico-financieras | ![]() Completo | ![]() Extracto | ![]() |
| Representación gráfica de empresas relacionadas | ![]() | ![]() | ![]() |
| Comparativa del balance con la media del sector | ![]() | ![]() | ![]() |
| Estado de flujos de efectivo y de cambios en el patrimonio neto | ![]() | ![]() | ![]() |
| Fuentes de financiación y avales | ![]() | ![]() | ![]() |
| Subvenciones, concursos/subastas públicas y marcas | ![]() | ![]() | ![]() |
| Acceder | Acceder | Acceder |
VIUDA DE JOAQUIN ORTEGA SA inscrita en el Registro Mercantil de Albacete. y con domicilio en VillarrobledoSu clasificación nacional de actividades económicas es Destilación, rectificación y mezcla de bebidas alcohólicas.
capital social de la empresa es de 999.900,00 euros y tiene una facturación anual superior a 2.500.000 euros.
VIUDA DE JOAQUIN ORTEGA SA tiene 6 cargos directivos en activo y 14 cargos directivos históricos.
La empresa está auditada por Oliveros & Asociados Auditores Sociedad Limitada P.