AV DIAGONAL Num.468 P.8 (BARCELONA). Ver mapa
La consultoria de innovacion tecnologica y desarrollo de aplicaciones informaticas relacionadas con el campo de las nuevas tecnologias moviles, incluidas realidad aumentada, identificacion de imagenes, distribucion,generacion...
no disponible
25/02/2020
6 años
609.061,00 €
0.5M €
Barcelona
-
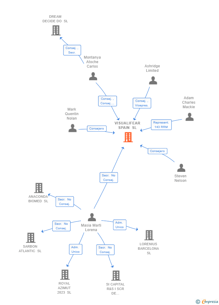
Consejo de administración
LORENIUS REAL ESTATE SL
Información sobre balances y cuentas de resultados de VISUALIFEAR SPAIN SL depositados en el Registro Mercantil de Barcelona en los últimos ejercicios.
| Ejercicio Disponibilidad | 2019 3 horas | 2020 Inmediata | 2021 Inmediata | 2022 Inmediata | Consultar en Axesor | |
| Consultar en Axesor | ||||||

Resumen cronológico de actos publicados en las ediciones digitales de Boletines Oficiales (BORME, BOE, BOPI) inscritos por VISUALIFEAR SPAIN SL o en los que participa indirectamente.
Con fecha 19 de mayo de 2025, mediante la correspondiente escritura ha quedado incrito en el Registro Mercantil la ampliación de 509.064 € del capital social de la empresa. Esta ampliación representa un 509.08 % de incremento del capital, quedando un capital social resultante de 609.061€.
| Capital social anterior: | 99.997 € |
| Aumento de capital: | 509.064 € |
| Capital social resultante: | 609.061 € |
| % incremento: | 509.08 % |
Publicación en el BORME de los siguientes revocaciones:
| Presidente | |
| Vicepresidente | |
| Consejeros | |
| Consejeros Delegados |
Publicación en el BORME de los siguientes nombramientos:
| Presidente | |
| Vicepresidente | |
| Consejero | |
| Consejero Delegado Solidario |
Publicación en el BORME de los siguientes nombramientos:
| Presidente | |
| Vicepresidente | |
| Consejero | |
| Consejeros | |
| Secretario No Consejero | |
| Consejeros Delegados | |
| Representante 143 RRM |
El capital social de la empresa se incrementa en un 500.00 % (ampliación de 15.000 €). De esta forma, tras la ampliación la sociedad pasa de tener 3.000€ de capital social a 18.000€. Esta ampliación de capital fue inscrita en el Registro Mercantil con fecha 16 de junio de 2021.
| Capital social anterior: | 3.000 € |
| Aumento de capital: | 15.000 € |
| Capital social resultante: | 18.000 € |
| % incremento: | 500.00 % |
El capital social de la empresa se incrementa en un 455.54 % (ampliación de 81.997 €). De esta forma, tras la ampliación la sociedad pasa de tener 18.000€ de capital social a 99.997€. Esta ampliación de capital fue inscrita en el Registro Mercantil con fecha 16 de junio de 2021.
| Capital social anterior: | 18.000 € |
| Aumento de capital: | 81.997 € |
| Capital social resultante: | 99.997 € |
| % incremento: | 455.54 % |
DECLARACION DE CAMBIO DE SOCIO UNICO, SIENDO EL NUEVO SOCIO UNICO: TAURUS AURUM LIMITED.
La sociedad cambia su denominación social LORENIUS REAL ESTATE SL a la denominación VISUALIFEAR SPAIN SL
Traslado del domicilio social de la empresa situado en CL ALT DE GIRONELLA 49 LOCAL (BARCELONA) siendo el nuevo domicilio situado en AV DIAGONAL Num.468 P.8 (BARCELONA).
La sociedad cambia su actividad pasando a ser la nueva actividad o actividades de la empresa:
La consultoria de innovacion tecnologica y desarrollo de aplicaciones informaticas relacionadas con el campo de las nuevas tecnologias moviles, incluidas realidad aumentada, identificacion de imagenes, distribucion,generacion..
El anterior objeto social de la sociedad era el siguiente:
La consultoria de innovacion tecnologica y desarrollo de aplicaciones informaticas relacionadas con el campo de las nuevas tecnologias moviles, incluidas realidad aumentada, identificacion de imagenes, distribucion,generacion..
Se constituye la empresa con fecha 12 de marzo de 2020 mediante escritura pública. La empresa se crea con un capital social inicial de 3.000,00 Euros e inicia su actividad el 25 de febrero de 2020. El domicilio social en el momento de su constitución se establece en CL ALT DE GIRONELLA 49 LOCAL (BARCELONA). La empresa indica que su actividad es LA COMPRA, TENENCIA, ADMINISTRACION, PERMUTA Y VENTA DE TODA CLASE DE VALORES MOBILIARIOS, TANTO PUBLICOS COMO PRIVADOS, NACIONALES O EXTRANJEROS, CON EXCLUSION EXPRESA DE ACTIVIDADES RESERVADAS A INST.INVER.COLECTIVA, ETC.
DECLARACION DE SOCIEDAD UNIPERSONAL, SIENDO SOCIO UNICO LORENA MASIA MARTI.
| Informe axesor 360º | Informe de Crédito | Perfil Comercial de Empresa | |
| Importe de ventas y número de empleados | ![]() | ![]() | ![]() |
| Información mercantil y comercial | ![]() Completa | ![]() Completa | ![]() Básica |
| Administradores y dirigentes | ![]() | ![]() | ![]() Solo dirigentes |
| Empresas relacionadas (accionistas, participadas,…) | ![]() | ![]() | ![]() |
| Categoría crediticia y probabilidad de incumplimiento de pago | ![]() | ![]() | ![]() |
| Impagos (RAI y Asnef Empresas) e incidencias judiciales | ![]() | ![]() | ![]() |
| Balance y cuenta de pérdidas y ganancias | ![]() Completo | ![]() Extracto | ![]() |
| Ratios y magnitudes económico-financieras | ![]() Completo | ![]() Extracto | ![]() |
| Representación gráfica de empresas relacionadas | ![]() | ![]() | ![]() |
| Comparativa del balance con la media del sector | ![]() | ![]() | ![]() |
| Estado de flujos de efectivo y de cambios en el patrimonio neto | ![]() | ![]() | ![]() |
| Fuentes de financiación y avales | ![]() | ![]() | ![]() |
| Subvenciones, concursos/subastas públicas y marcas | ![]() | ![]() | ![]() |
| Acceder | Acceder | Acceder |
VISUALIFEAR SPAIN SL anteriormente denominada LORENIUS REAL ESTATE SL inscrita en el Registro Mercantil de Barcelona.
capital social de la empresa es de 609.061,00 euros y tiene una facturación anual inferior a 500.000 euros.