CNAE 4519 - Venta de otros vehículos de motor
B91232991
24/09/2002
23 años
751.250,00 €
0.5M €
Sevilla
Administrador único
Información sobre balances y cuentas de resultados de VIPCONCESUR SL depositados en el Registro Mercantil de Sevilla en los últimos ejercicios.
| Ejercicio Disponibilidad | 2019 Inmediata | 2020 Inmediata | 2021 Inmediata | 2022 Inmediata | Consultar en Axesor | |
| Consultar en Axesor | ||||||

Resumen cronológico de actos publicados en las ediciones digitales de Boletines Oficiales (BORME, BOE, BOPI) inscritos por VIPCONCESUR SL o en los que participa indirectamente.
Con fecha 3 de junio de 2025, mediante la correspondiente escritura ha quedado incrito en el Registro Mercantil la ampliación de 150.250 € del capital social de la empresa. Esta ampliación representa un 25.00 % de incremento del capital, quedando un capital social resultante de 751.250€.
| Capital social anterior: | 601.000 € |
| Aumento de capital: | 150.250 € |
| Capital social resultante: | 751.250 € |
| % incremento: | 25.00 % |
Publicación en el BORME de los siguientes revocaciones:
| Apoderados Mancomunados | |
| Apoderado | |
| Apoderados Solidarios |
Publicación en el BORME de los siguientes nombramientos:
| Apoderados Solidarios |
Publicación en el BORME de los siguientes ceses-dimisiones:
| Presidente | |
| Vicepresidente | |
| Consejeros | |
| Consejero | |
| Secretario No Consejero | |
| Vicesecretario No Consejero | |
| Consejeros Delegados Mancomunados/Solidarios |
Publicación en el BORME de los siguientes nombramientos:
| Presidente | |
| Consejero | |
| Secretario No Consejero | |
| Consejero Delegado Solidario |
Publicación en el BORME de los siguientes revocaciones:
| Apoderado | |
| Apoderado Mancomunado | |
| Apoderado Mancomunado/Solidario | |
| Apoderado Solidario |
Publicación en el BORME de los siguientes nombramientos:
| Apoderados Mancomunados | |
| Apoderados Solidarios |
Publicación en el BORME de los siguientes nombramientos:
| Apoderados Mancomunados/Solidarios | |
| Apoderado |
Publicación en el BORME de los siguientes ceses-dimisiones:
| Presidente | |
| Vicesecretario No Consejero | |
| Consejeros | |
| Consejeros Delegados Mancomunados/Solidarios | |
| Consejero | |
| Consejero Delegado Mancomunado/Solidario | |
| Secretario No Consejero |
Publicación en el BORME de los siguientes nombramientos:
| Presidente | |
| Vicepresidente | |
| Vicesecretario No Consejero | |
| Consejero | |
| Consejeros | |
| Consejeros Delegados Mancomunados/Solidarios | |
| Secretario No Consejero |
Publicación en el BORME de los siguientes revocaciones:
| Apoderados Mancomunados |
| Informe axesor 360º | Informe de Crédito | Perfil Comercial de Empresa | |
| Importe de ventas y número de empleados | ![]() | ![]() | ![]() |
| Información mercantil y comercial | ![]() Completa | ![]() Completa | ![]() Básica |
| Administradores y dirigentes | ![]() | ![]() | ![]() Solo dirigentes |
| Empresas relacionadas (accionistas, participadas,…) | ![]() | ![]() | ![]() |
| Categoría crediticia y probabilidad de incumplimiento de pago | ![]() | ![]() | ![]() |
| Impagos (RAI y Asnef Empresas) e incidencias judiciales | ![]() | ![]() | ![]() |
| Balance y cuenta de pérdidas y ganancias | ![]() Completo | ![]() Extracto | ![]() |
| Ratios y magnitudes económico-financieras | ![]() Completo | ![]() Extracto | ![]() |
| Representación gráfica de empresas relacionadas | ![]() | ![]() | ![]() |
| Comparativa del balance con la media del sector | ![]() | ![]() | ![]() |
| Estado de flujos de efectivo y de cambios en el patrimonio neto | ![]() | ![]() | ![]() |
| Fuentes de financiación y avales | ![]() | ![]() | ![]() |
| Subvenciones, concursos/subastas públicas y marcas | ![]() | ![]() | ![]() |
| Acceder | Acceder | Acceder |
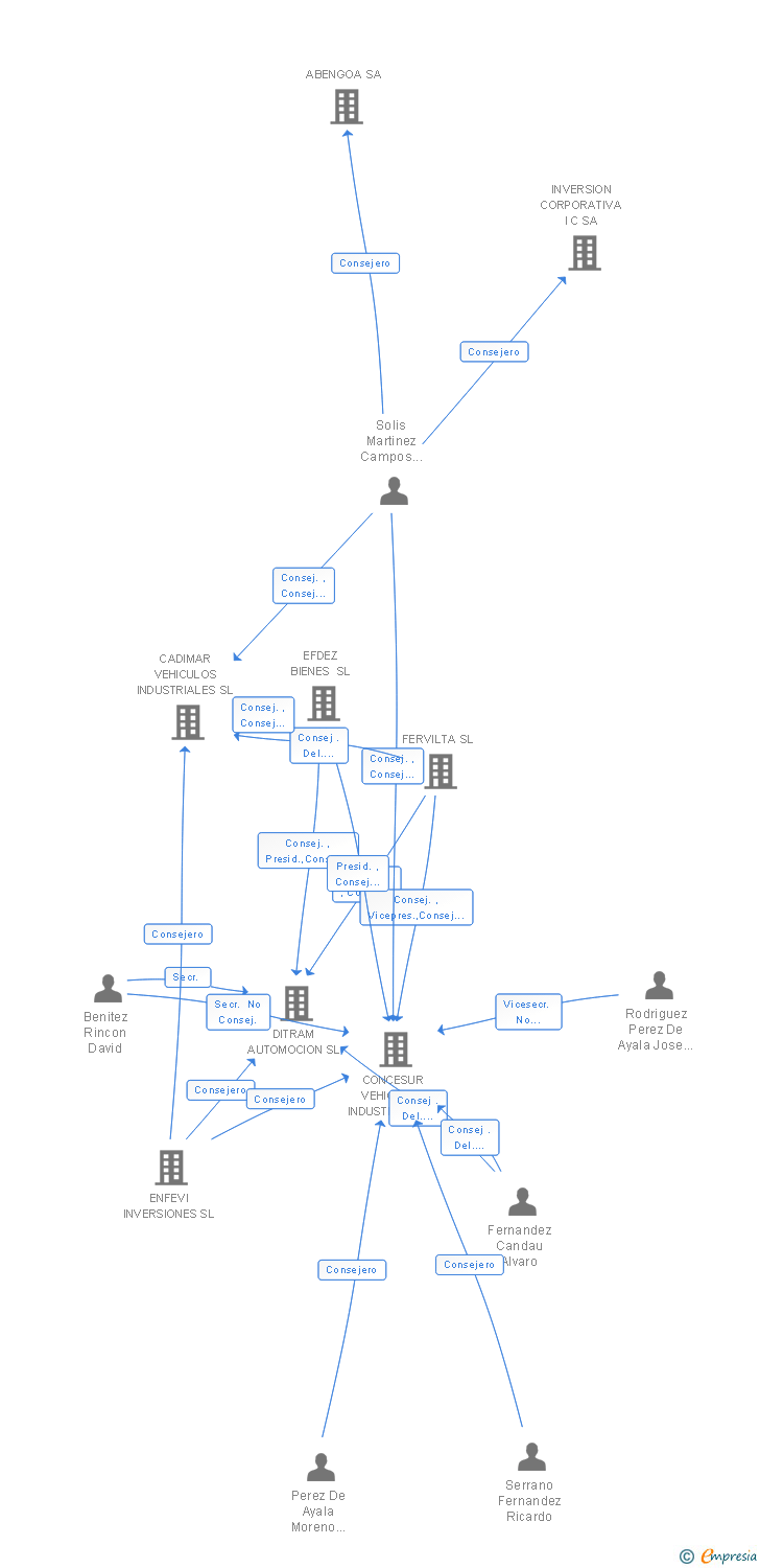
VIPCONCESUR SL inscrita en el Registro Mercantil de Sevilla. y con domicilio en Alcalá de GuadaíraSu clasificación nacional de actividades económicas es Venta de otros vehículos de motor.
capital social de la empresa es de 751.250,00 euros y tiene una facturación anual inferior a 500.000 euros.
VIPCONCESUR SL tiene 6 cargos directivos en activo y 24 cargos directivos históricos.