A) la compraventa y explotación de toda clase de finca, rústicas o urbanas. B) la urbanización, parcelación, construcción, promoción y rehabilitación, por cuenta propia o ajena, de todo tipo de inmuebles por naturaleza. C) la adquisición y enajenación de valores mobiliarios y otros activos financier.
CNAE 6810 - Compraventa de bienes inmobiliarios por cuenta propia
N0361008F
14/10/2009
6 años
(Extinguida el 08/06/2015)
3.100,00 €
0.5M €
Valencia
Administrador único
Información sobre balances y cuentas de resultados de VIP NEGOCIOS SL depositados en el Registro Mercantil de Valencia en los últimos ejercicios.
| Ejercicio Disponibilidad | Consultar en Axesor | |||||
| Consultar en Axesor | ||||||
| Entidad | Relación | Entidad/Relación | Desde | Hasta |
|---|---|---|---|---|
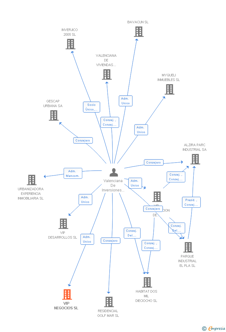
| Valenciana De Inversiones Participadas Sociedad Li | Adm. Unico | Valenciana De Inversiones Participadas Sociedad Li Adm. Unico | 26/09/2013 | 08/06/2015 |
| BANCO DE VALENCIA SA | Adm. Unico | BANCO DE VALENCIA SA Adm. Unico | 23/11/2009 | 02/12/2011 |
| Valenciana De Inversiones Participadas Sociedad Li | Socio Único | Valenciana De Inversiones Participadas Sociedad Li Socio Único | 23/11/2009 | 31/01/2011 |

Resumen cronológico de actos publicados en las ediciones digitales de Boletines Oficiales (BORME, BOE, BOPI) inscritos por VIP NEGOCIOS SL o en los que participa indirectamente.
Se disuelve la sociedad por fusión.
Con fecha 29 de mayo de 2015, las sociedades CORPORACION URBANISTICA DE BIENES INMUEBLES DE CAJA DE AHORROS Y MONTE DE PIEDAD DE NAVARRA, , CAJASOL INVERSIONES INMOBILIARIAS SA, , VALENCIANA DE INVERSIONES PARTICIPADAS SL, , VIP DESARROLLOS SL, , MYQUELI INMUEBLES SL, , VIP ADMINISTRACION DE INMUEBLES SL, , VIP NEGOCIOS SL, , INVERJICO 2005 SL y BAVACUN SL han sido absorbidas por la sociedad ARQUITRABE ACTIVOS SL .
De conformidad con lo dispuesto en el artículo 43 de la Ley 3/2009, de 3 de abril, sobre Modificaciones Estructurales de las Sociedades Mercantiles ("LME"), se hace público que el día 13 de abril de 2015 la entidad "Caixabank, S.A." en su condición de Socio Único de la mercantil "... Ver más
| Absorbente | |
| Absorbida |
Publicación en el BORME de los siguientes ceses-dimisiones:
| Consejeros | |
| Consejeros Delegados Mancomunados | |
| Secretario No Consejero |
DON FRANCISCO JAVIER FERNANDEZ SOBRINO, con DNI.NIF. 28.702.760- W, ha sido designado como persona física representante del Administrador único de la entidad, la sociedad VALENCIANADE INVERSIONES PARTICIPADAS SL.
Se constituye la empresa con fecha 23 de noviembre de 2009 mediante escritura pública. La empresa se crea con un capital social inicial de 3.100,00 Euros e inicia su actividad el 14 de octubre de 2009. El domicilio social en el momento de su constitución se establece en C/ PINTOR SOROLLA 2 (VALENCIA). La empresa indica que su actividad es a) La compraventa y explotación de toda clase de finca, rústicas o urbanas. b) La urbanización, parcelación, construcción, promoción y rehabilitación, por cuenta propia o ajena, de todo tipo de inmuebles por naturaleza. c) La adquisición y enajenación de valores mobiliarios y otros activos financier.
| Informe de Crédito | Informe Mercantil, Incidencias y Vinculaciones | Perfil Comercial de Empresa | |
| Capital social actual y evolución | ![]() | ![]() | ![]() |
| Información mercantil y comercial | ![]() | ![]() | ![]() Básica |
| Administradores y dirigentes | ![]() | ![]() Solo administradores | ![]() Solo dirigentes |
| Empresas relacionadas (accionistas, participadas,…) | ![]() | ![]() | ![]() |
| Incidencias judiciales y procedimientos concursales | ![]() | ![]() | ![]() |
| Impagos en el fichero RAI | ![]() | ![]() | ![]() |
| Impagos en el fichero Asnef Empresas | ![]() | ![]() | ![]() |
| Categoría crediticia y probabilidad de incumplimiento de pago | ![]() | ![]() | ![]() |
| Extracto del balance y cuenta de pérdidas y ganancias | ![]() | ![]() | ![]() |
| Ratios y magnitudes económico-financieras | ![]() | ![]() | ![]() |
| Acceder | Acceder | Acceder |
VIP NEGOCIOS SL fué una empresa constituida el 14/10/2009 y extinguida el 08/06/2015 inscrita en el Registro Mercantil de Valencia. y con domicilio en ValenciaSu clasificación nacional de actividades económicas era Compraventa de bienes inmobiliarios por cuenta propia.
capital social de la empresa es de 3.100,00 euros y tiene una facturación anual inferior a 500.000 euros.
VIP NEGOCIOS SL tiene 0 cargos directivos en activo y 1 cargos directivos históricos.