AGRICOLA.
CNAE 0161 - Actividades de apoyo a la agricultura
B62663208
-
-
(Extinguida el 07/09/2015)
-
2.5M €
Madrid
Información sobre balances y cuentas de resultados de VIÑEDOS-FERRE-GARNACHO SL depositados en el Registro Mercantil de Madrid en los últimos ejercicios.
| Ejercicio Disponibilidad | Consultar en Axesor | |||||
| Consultar en Axesor | ||||||
| Entidad | Relación | Entidad/Relación | Desde | Hasta |
|---|---|---|---|---|
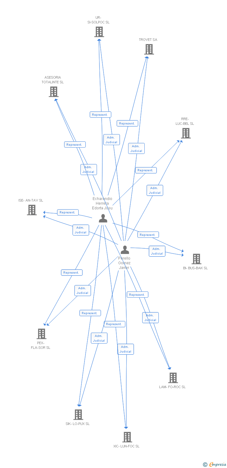
| Echarandio Herrera Edorta Josu | Represent. | Echarandio Herrera Edorta Josu Represent. | 26/06/2013 | 07/09/2015 |
| Interconcursal Slp | Adm. Concurs. | Interconcursal Slp Adm. Concurs. | 26/06/2013 | 07/09/2015 |
| Perello Gomez Javier | Adm. Judicial | Perello Gomez Javier Adm. Judicial | 12/07/2010 | 07/09/2015 |
| Fornes Bover Salvador | Adm. Judicial | Fornes Bover Salvador Adm. Judicial | 07/09/2015 | |
| Ferre Garnacho Fernando | Adm. Unico | Ferre Garnacho Fernando Adm. Unico | 12/07/2010 |

Resumen cronológico de actos publicados en las ediciones digitales de Boletines Oficiales (BORME, BOE, BOPI) inscritos por VIÑEDOS-FERRE-GARNACHO SL o en los que participa indirectamente.
Publicación en el BORME de los siguientes ceses-dimisiones:
| Administradores Judiciales | |
| Representante |
| Procedimiento concursal | 100/2013 |
| FIRME | Si, |
| Fecha de resolución | 16/12/2014 |
| Descripcion | Auto de conclusión del concurso. Insuficiencia de la masa activa |
| Juzgado | num. 1 JUZGADO DE LO MERCANTIL Nº 1 DE PALMA DE MALLORCA |
| Resoluciones | Concluido el procedimiento concursal, acumulado con el número 1/2013, por insuficiencia de la masa activa, extinguida y cancelada su inscripción en el registro |
| Procedimiento concursal | 100/2013 |
| Fecha de resolución | 25/01/2013 |
| Descripcion | Revocación de administradores concursales |
| Juzgado | num. 1 JUZGADO DE LO MERCANTIL Nº 1 DE PALMA DE MALLORCA |
| Adm. Concurs. | Interconcursal Slp |
| Procedimiento concursal | 100/2013. |
| FIRME | Si, |
| Fecha de resolución | 21/05/2013 |
| Descripcion | Resoluciones acordando la intervención o suspensión de las factultades de administración y disposición del concursado. |
| Juzgado | num. 1 JUZGADO DE LO MERCANTIL Nº 1 DE PALMA DE MALLORCA. |
| Resoluciones | Se accede a la petición formulada por la administración concursal consistente en la suspensión de las facultades de la sociedad, en consecuencia se suspenden las facultades patrimoniales de la sociedad concursada. |
| Procedimiento concursal | 100/2013. |
| FIRME | Si, |
| Fecha de resolución | 8/03/2013 |
| Descripcion | Resolución judicial de acumulación de concurso. |
| Juzgado | num. 1 JUZGADO DE LO MERCANTIL Nº 1 DE PALMA DE MALLORCA. |
| Resoluciones | Acumulación al procedimiento del concurso ordinario seguido ante el Juzgado de lo Mercantil 1 de Palma de Mallorca con el número 1/2013, por auto firme dictado.el 8 de marzo de 2013. |
| Procedimiento concursal | 100/2013. |
| FIRME | Si, |
| Fecha de resolución | 25/01/2103 |
| Descripcion | Auto de declaración de concurso. Voluntario. |
| Juzgado | num. 1 JUZGADO DE LO MERCANTIL Nº1 PALMA DE MALLORCA. |
| Resoluciones | SE DECLARA EN ESTADO DE CONCURSO VOLUNTARIO AL DEUDOR ESTA SOCIEDAD, SE ORDENA LA INTERVENCION POR LA ADMINISTRACION CONCURSAL DE LAS FACULTADES DE ADMINISTRACION Y DISPOSICION DE LA PERSONA EN CONCURSO. A ESTE EFECTO SE MANTIENE LA ADMINISTRACION JUDICIAL NOMBRADA. |
| Procedimiento concursal | 100/2013. |
| Fecha de resolución | 25/01/2013 |
| Descripcion | Nombramiento de administradores. |
| Juzgado | num. 1 JUZGADO DE LO MERCANTIL Nº1 PALMA DE MALLORCA. |
| Adm. Concurs. | Interconcursal Slp |
DESIGNADO COADMINISTRADOR JUDICIAL DON SALVADOR FORNES BOVER, con DNI XXXXXXX, nacido el día 16 de octubre de 1969, con domicilio profesional sito en Omerlades, 2 A, 1º de Palma de Mallorca.
Traslado del domicilio social de la empresa situado en VAZQUEZ DE MELLA, 2 PISO 2 PTA 7 OFICI. 28004 MADRID. (MADRID). siendo el nuevo domicilio situado en PLAZA VAZQUEZ DE MELLA 2 - PISO 2, PUERTA 7, OFICI (MADRID)..
| Informe de Crédito | Informe Mercantil, Incidencias y Vinculaciones | Perfil Comercial de Empresa | |
| Capital social actual y evolución | ![]() | ![]() | ![]() |
| Información mercantil y comercial | ![]() | ![]() | ![]() Básica |
| Administradores y dirigentes | ![]() | ![]() Solo administradores | ![]() Solo dirigentes |
| Empresas relacionadas (accionistas, participadas,…) | ![]() | ![]() | ![]() |
| Incidencias judiciales y procedimientos concursales | ![]() | ![]() | ![]() |
| Impagos en el fichero RAI | ![]() | ![]() | ![]() |
| Impagos en el fichero Asnef Empresas | ![]() | ![]() | ![]() |
| Categoría crediticia y probabilidad de incumplimiento de pago | ![]() | ![]() | ![]() |
| Extracto del balance y cuenta de pérdidas y ganancias | ![]() | ![]() | ![]() |
| Ratios y magnitudes económico-financieras | ![]() | ![]() | ![]() |
| Acceder | Acceder | Acceder |
VIÑEDOS-FERRE-GARNACHO SL inscrita en el Registro Mercantil de Madrid. y con domicilio en MadridSu clasificación nacional de actividades económicas era Actividades de apoyo a la agricultura.
La empresa tenia un rango de facturación anual superior a 2.500.000 euros.
VIÑEDOS-FERRE-GARNACHO SL tiene 0 cargos directivos en activo y 5 cargos directivos históricos.