La explotacion de bares, cafeterias y restaurantes, asi como el negocio de restauracion en general, asi como el comercio al por mayor y al detalle, etc.
no disponible
10/11/2020
3 años
(Extinguida el 09/02/2024)
3.451,19 €
-
Barcelona
-
Administrador único
Información sobre balances y cuentas de resultados de VINCLEVI SL (EXTINGUIDA) depositados en el Registro Mercantil de Barcelona en los últimos ejercicios.
| Ejercicio Disponibilidad | 2019 3 horas | 2020 3 horas | 2021 3 horas | 2022 3 horas | Consultar en Axesor | |
| Consultar en Axesor | ||||||
| Entidad | Relación | Entidad/Relación | Desde | Hasta |
|---|---|---|---|---|
| PROMOCIONS NOVA VIDA XXI SL | Liquidador | PROMOCIONS NOVA VIDA XXI SL Liquidador | 09/02/2024 | 09/02/2024 |
| Zabaleta Balbuena Federico | Apod. Solid. | Zabaleta Balbuena Federico Apod. Solid. | 10/12/2021 | 09/02/2024 |
| Font Marcet Javier | Apod. Solid. | Font Marcet Javier Apod. Solid. | 29/12/2020 | 09/02/2024 |
| Carbo Amoros David Maria | Apod. Solid. | Carbo Amoros David Maria Apod. Solid. | 29/12/2020 | 09/02/2024 |
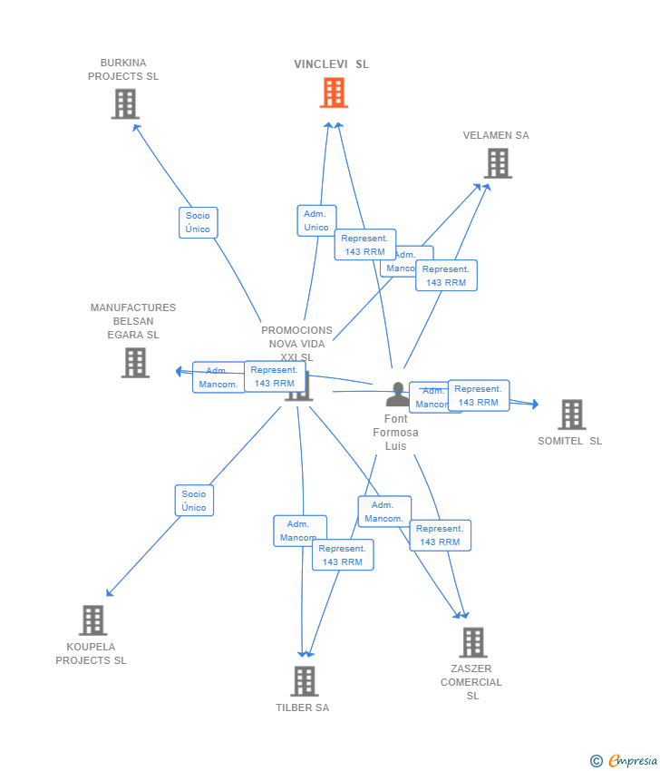
| PROMOCIONS NOVA VIDA XXI SL | Adm. Unico | PROMOCIONS NOVA VIDA XXI SL Adm. Unico | 17/12/2020 | 09/02/2024 |
| Font Formosa Luis | Represent.143 RRM | Font Formosa Luis Represent.143 RRM | 17/12/2020 | 09/02/2024 |

Resumen cronológico de actos publicados en las ediciones digitales de Boletines Oficiales (BORME, BOE, BOPI) inscritos por VINCLEVI SL (EXTINGUIDA) o en los que participa indirectamente.
Publicación en el BORME de los siguientes revocaciones:
| Administrador Único | |
| Liquidador | |
| Representante 143 RRM |
Publicación en el BORME de los siguientes nombramientos:
| Liquidador | |
| Representante 143 RRM |
El 9 de febrero de 2024 se inscribe en el Registro Mercantil la extinción de la sociedad, dejando de ser sujeto de derechos y obligaciones.
Se constituye la empresa con fecha 17 de diciembre de 2020 mediante escritura pública. La empresa se crea con un capital social inicial de 3.451,19 Euros e inicia su actividad el 10 de noviembre de 2020. El domicilio social en el momento de su constitución se establece en CL MANDRI, 37-39 P.BJ PTA.1 (BARCELONA). La empresa indica que su actividad es LA EXPLOTACION DE BARES, CAFETERIAS Y RESTAURANTES, ASI COMO EL NEGOCIO DE RESTAURACION EN GENERAL, ASI COMO EL COMERCIO AL POR MAYOR Y AL DETALLE, ETC.
Publicación en el BORME de los siguientes nombramientos:
| Administrador Único | |
| Representante 143 RRM |
| Informe de Crédito | Informe Mercantil, Incidencias y Vinculaciones | Perfil Comercial de Empresa | |
| Capital social actual y evolución | ![]() | ![]() | ![]() |
| Información mercantil y comercial | ![]() | ![]() | ![]() Básica |
| Administradores y dirigentes | ![]() | ![]() Solo administradores | ![]() Solo dirigentes |
| Empresas relacionadas (accionistas, participadas,…) | ![]() | ![]() | ![]() |
| Incidencias judiciales y procedimientos concursales | ![]() | ![]() | ![]() |
| Impagos en el fichero RAI | ![]() | ![]() | ![]() |
| Impagos en el fichero Asnef Empresas | ![]() | ![]() | ![]() |
| Categoría crediticia y probabilidad de incumplimiento de pago | ![]() | ![]() | ![]() |
| Extracto del balance y cuenta de pérdidas y ganancias | ![]() | ![]() | ![]() |
| Ratios y magnitudes económico-financieras | ![]() | ![]() | ![]() |
| Acceder | Acceder | Acceder |
VINCLEVI SL (EXTINGUIDA) fué una empresa constituida el 10/11/2020 y extinguida el 09/02/2024 inscrita en el Registro Mercantil de Barcelona.
capital social de la empresa es de 3.451,19 euros.