C/ CASTILLO DE BERLANGA 10 - URBANIZACION VILLAFRA (VILLANUEVA DE LA CAÑADA). Ver mapa
Gestión y administración de la propiedad inmobiliaria (cnae 6832). .- otras actividades de construcción especializada no comprendidas en otros epígrafes- (cnae 4399). Actividades auxiliares a seguros y fondos de pensiones (cnae 6629). .- actividades jurídicas (cnae 6910 ). .- servicios técnicos de.
no disponible
13/10/2014
11 años
3.000,00 €
0.5M €
Madrid
Administradores mancomunados
Información sobre balances y cuentas de resultados de VILLAFRANCA REAL STATE SL depositados en el Registro Mercantil de Madrid en los últimos ejercicios.
| Ejercicio Disponibilidad | 2019 3 horas | 2020 3 horas | 2021 3 horas | 2022 3 horas | Consultar en Axesor | |
| Consultar en Axesor | ||||||
| Entidad | Relación | Entidad/Relación | Desde | Hasta |
|---|---|---|---|---|
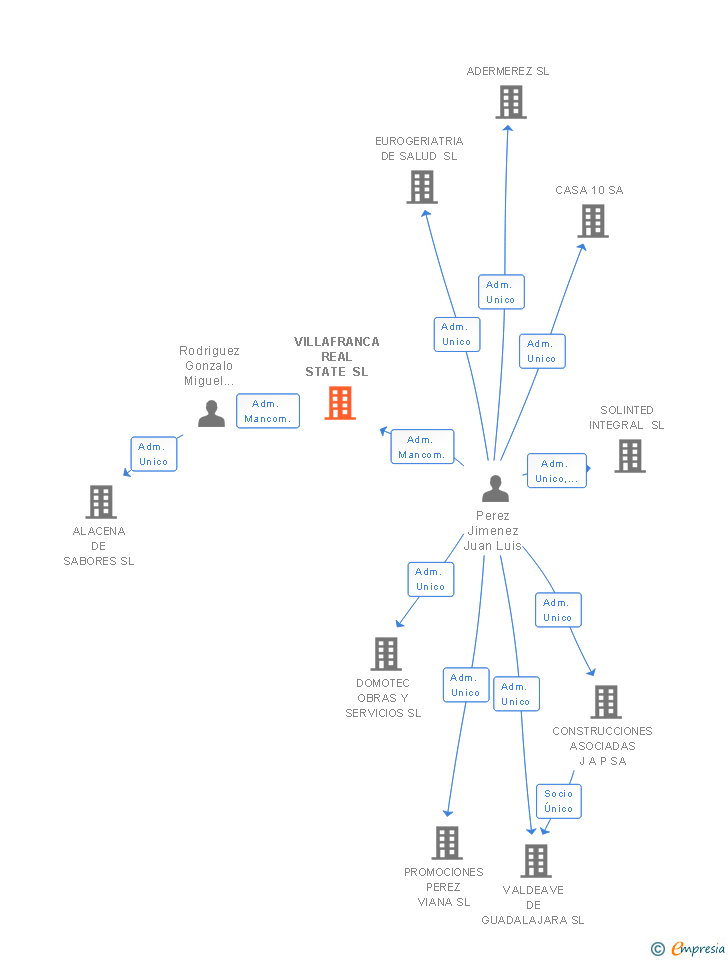
| Perez Jimenez Juan Luis | Adm. Mancom. | Perez Jimenez Juan Luis Adm. Mancom. | 17/10/2014 | |
| Rodriguez Gonzalo Miguel Angel | Adm. Mancom. | Rodriguez Gonzalo Miguel Angel Adm. Mancom. | 17/10/2014 |

Resumen cronológico de actos publicados en las ediciones digitales de Boletines Oficiales (BORME, BOE, BOPI) inscritos por VILLAFRANCA REAL STATE SL o en los que participa indirectamente.
Se constituye la empresa con fecha 17 de octubre de 2014 mediante escritura pública. La empresa se crea con un capital social inicial de 3.000,00 Euros e inicia su actividad el 13 de octubre de 2014. El domicilio social en el momento de su constitución se establece en C/ CASTILLO DE BERLANGA 10 - URBANIZACION VILLAFRA (VILLANUEVA DE LA CAÑADA). La empresa indica que su actividad es Gestión y Administración de la Propiedad Inmobiliaria (CNAE 6832). .- Otras Actividades de construcción especializada no comprendidas en otros epígrafes- (CNAE 4399). Actividades auxiliares a seguros y fondos de pensiones (CNAE 6629). .- Actividades Jurídicas (CNAE 6910 ). .- Servicios Técnicos de.
Publicación en el BORME de los siguientes nombramientos:
| Administradores Mancomunados |
| Informe axesor 360º | Informe de Crédito | Perfil Comercial de Empresa | |
| Importe de ventas y número de empleados | ![]() | ![]() | ![]() |
| Información mercantil y comercial | ![]() Completa | ![]() Completa | ![]() Básica |
| Administradores y dirigentes | ![]() | ![]() | ![]() Solo dirigentes |
| Empresas relacionadas (accionistas, participadas,…) | ![]() | ![]() | ![]() |
| Categoría crediticia y probabilidad de incumplimiento de pago | ![]() | ![]() | ![]() |
| Impagos (RAI y Asnef Empresas) e incidencias judiciales | ![]() | ![]() | ![]() |
| Balance y cuenta de pérdidas y ganancias | ![]() Completo | ![]() Extracto | ![]() |
| Ratios y magnitudes económico-financieras | ![]() Completo | ![]() Extracto | ![]() |
| Representación gráfica de empresas relacionadas | ![]() | ![]() | ![]() |
| Comparativa del balance con la media del sector | ![]() | ![]() | ![]() |
| Estado de flujos de efectivo y de cambios en el patrimonio neto | ![]() | ![]() | ![]() |
| Fuentes de financiación y avales | ![]() | ![]() | ![]() |
| Subvenciones, concursos/subastas públicas y marcas | ![]() | ![]() | ![]() |
| Acceder | Acceder | Acceder |
VILLAFRANCA REAL STATE SL inscrita en el Registro Mercantil de Madrid.
capital social de la empresa es de 3.000,00 euros y tiene una facturación anual inferior a 500.000 euros.
VILLAFRANCA REAL STATE SL tiene 2 cargos directivos en activo y 0 cargos directivos históricos.