CL HARTZENBUSCH NUM.5 (BARCELONA). Ver mapa
Los trabajos de chapa y pintura, reparacion y lavado de vehiculos. Cnae: 4520 mantenimiento y reparacion de vehiculos de motor.
no disponible
18/12/2024
un año
3.000,00 €
-
Barcelona
-
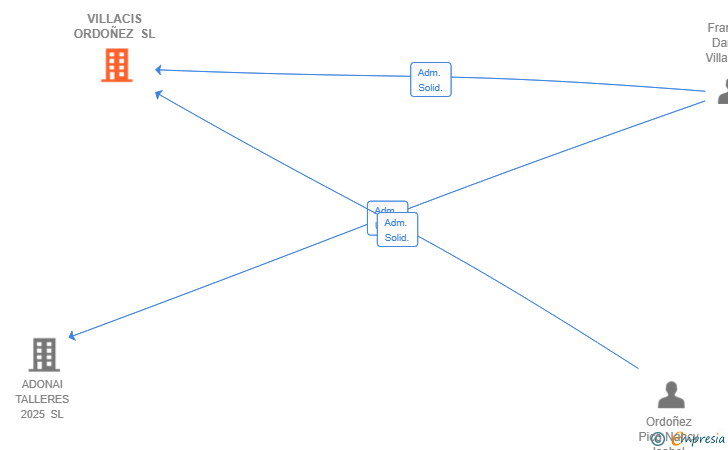
Administradores solidarios
| Entidad | Relación | Entidad/Relación | Desde | Hasta |
|---|---|---|---|---|
| Franklin Daniel Villacis Guabiles | Adm. Solid. | Franklin Daniel Villacis Guabiles Adm. Solid. | 21/03/2025 | |
| Ordoñez Pico Nancy Isabel | Adm. Solid. | Ordoñez Pico Nancy Isabel Adm. Solid. | 21/03/2025 |

Resumen cronológico de actos publicados en las ediciones digitales de Boletines Oficiales (BORME, BOE, BOPI) inscritos por VILLACIS ORDOÑEZ SL o en los que participa indirectamente.
Se constituye la empresa con fecha 21 de marzo de 2025 mediante escritura pública. La empresa se crea con un capital social inicial de 3.000,00 Euros e inicia su actividad el 18 de diciembre de 2024. El domicilio social en el momento de su constitución se establece en CL HARTZENBUSCH NUM.5 (BARCELONA). La empresa indica que su actividad es LOS TRABAJOS DE CHAPA Y PINTURA, REPARACION Y LAVADO DE VEHICULOS. CNAE: 4520 MANTENIMIENTO Y REPARACION DE VEHICULOS DE MOTOR.
Publicación en el BORME de los siguientes nombramientos:
| Administradores Solidarios |
VILLACIS ORDOÑEZ SL inscrita en el Registro Mercantil de Barcelona.
capital social de la empresa es de 3.000,00 euros.